电脑桌面
添加小米粒文库到电脑桌面
安装后可以在桌面快捷访问

轻质隔墙板技术交底记录

轻质隔墙板技术交底记录_第1页
1/3
轻质隔墙板技术交底记录_第2页
2/3
轻质隔墙板技术交底记录_第3页
3/3
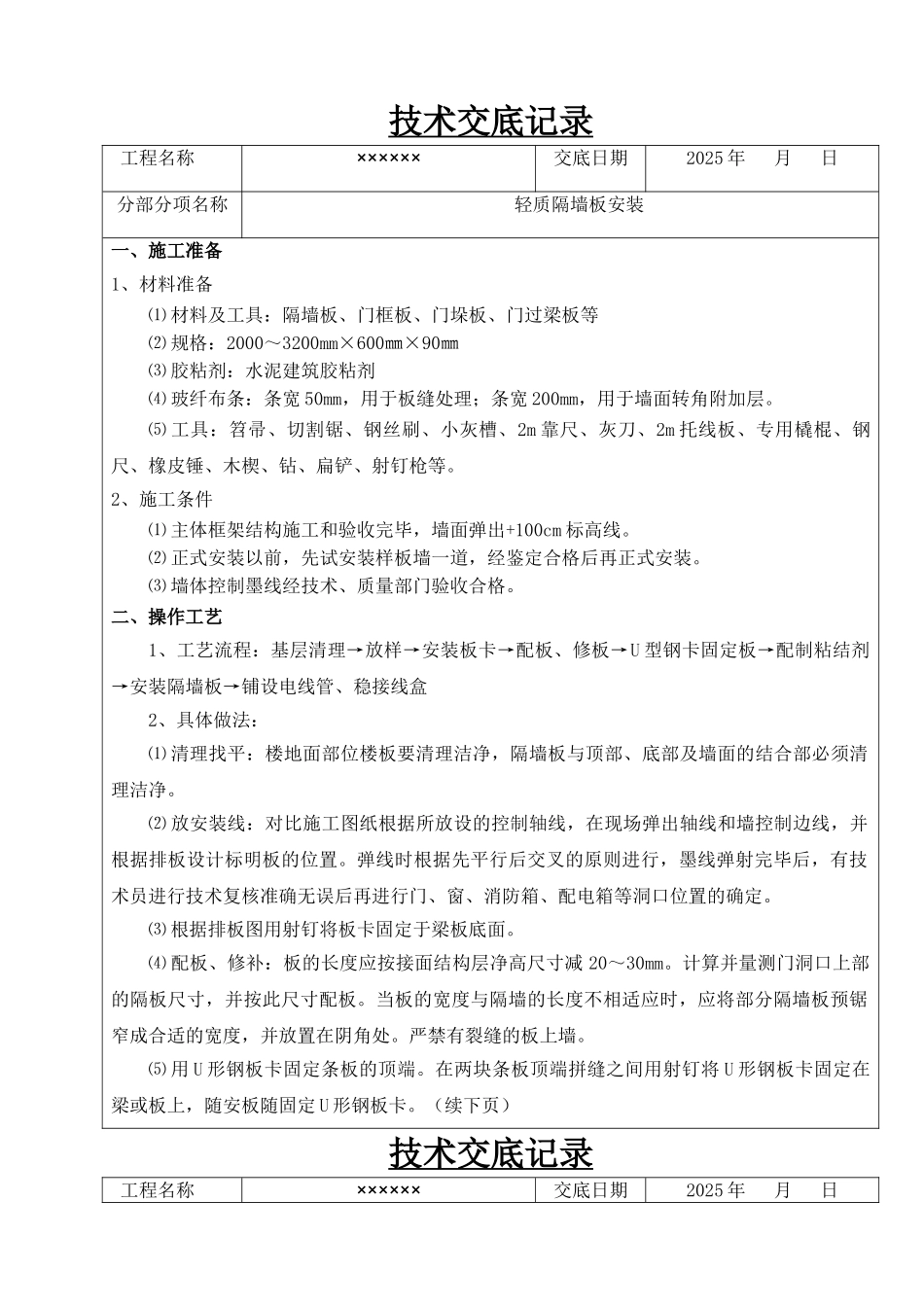
技术交底记录 工程名称××××××交底日期2025 年 月 日分部分项名称 轻质隔墙板安装一、施工准备1、材料准备⑴ 材料及工具:隔墙板、门框板、门垛板、门过梁板等 ⑵ 规格:2000~3200mm×600㎜×90㎜ ⑶ 胶粘剂:水泥建筑胶粘剂 ⑷ 玻纤布条:条宽 50mm,用于板缝处理;条宽 200mm,用于墙面转角附加层。⑸ 工具:笤帚、切割锯、钢丝刷、小灰槽、2m 靠尺、灰刀、2m 托线板、专用橇棍、钢尺、橡皮锤、木楔、钻、扁铲、射钉枪等。2、施工条件 ⑴ 主体框架结构施工和验收完毕,墙面弹出+100cm 标高线。 ⑵ 正式安装以前,先试安装样板墙一道,经鉴定合格后再正式安装。⑶ 墙体控制墨线经技术、质量部门验收合格。二、操作工艺1、工艺流程:基层清理→放样→安装板卡→配板、修板→U 型钢卡固定板→配制粘结剂→安装隔墙板→铺设电线管、稳接线盒2、具体做法:⑴ 清理找平:楼地面部位楼板要清理洁净,隔墙板与顶部、底部及墙面的结合部必须清理洁净。⑵ 放安装线:对比施工图纸根据所放设的控制轴线,在现场弹出轴线和墙控制边线,并根据排板设计标明板的位置。弹线时根据先平行后交叉的原则进行,墨线弹射完毕后,有技术员进行技术复核准确无误后再进行门、窗、消防箱、配电箱等洞口位置的确定。⑶ 根据排板图用射钉将板卡固定于梁板底面。⑷ 配板、修补:板的长度应按接面结构层净高尺寸减 20~30mm。计算并量测门洞口上部的隔板尺寸,并按此尺寸配板。当板的宽度与隔墙的长度不相适应时,应将部分隔墙板预锯窄成合适的宽度,并放置在阴角处。严禁有裂缝的板上墙。⑸ 用 U 形钢板卡固定条板的顶端。在两块条板顶端拼缝之间用射钉将 U 形钢板卡固定在梁或板上,随安板随固定 U 形钢板卡。(续下页)技术交底记录 工程名称××××××交底日期2025 年 月 日分部分项名称 轻质隔墙板安装⑹ 配制胶粘剂:胶粘剂要随配随用,胶粘剂的配制量以一次不超过 20min 使用时间为宜。配制的胶粘剂超过 30min 凝固了的,不得再加水加胶重新调制使用,以避开板缝因粘接不牢而出现裂缝。⑺ 安装隔墙板:隔墙板安装顺序应从与墙的结合处或门洞边开始,依次顺序安装。板侧清刷浮灰,在墙面、顶面、板的顶面及侧面(相拼合面)先刷水泥胶液(粘结剂)一道,再满刮胶泥,按弹线位置安装就位,用木楔顶在板底,再用手平推隔板,使之板缝冒浆,一个人用特制的撬根在板底部向上项,另一人打木楔,使隔墙板挤紧须实,然...

1、当您付费下载文档后,您只拥有了使用权限,并不意味着购买了版权,文档只能用于自身使用,不得用于其他商业用途(如 [转卖]进行直接盈利或[编辑后售卖]进行间接盈利)。
2、本站所有内容均由合作方或网友上传,本站不对文档的完整性、权威性及其观点立场正确性做任何保证或承诺!文档内容仅供研究参考,付费前请自行鉴别。
3、如文档内容存在违规,或者侵犯商业秘密、侵犯著作权等,请点击“违规举报”。

碎片内容

轻质隔墙板技术交底记录

您可能关注的文档

确认删除?
VIP
微信客服
  • 扫码咨询
会员Q群
  • 会员专属群点击这里加入QQ群
客服邮箱
回到顶部