电脑桌面
添加小米粒文库到电脑桌面
安装后可以在桌面快捷访问

造价员考试工程计量与计价

造价员考试工程计量与计价_第1页
1/13
造价员考试工程计量与计价_第2页
2/13
造价员考试工程计量与计价_第3页
3/13
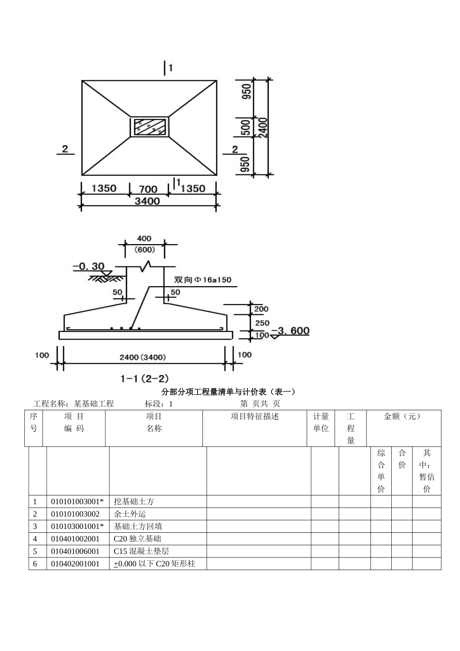
案例一:(模板工程量计算案例)1、某工程设有钢筋混凝土独立基础 20 个,基础形式如下所示,试以 2025 年《四川省建设工程工程量清单计价定额》为依据计算该工程独立基础的模板工程量。2、某工程设有钢筋混凝土独立基础 20 个,基础形式如下所示,试以 2025 年《四川省建设工程工程量清单计价定额》为依据计算该工程独立基础的模板工程量(基础顶面及基础斜面均支模板)。案例二(关于基础土方工程量计算及综合单价计算) 背景资料:一、 设计说明1、 某工程+0.000 以下的柱及独立基础平面、剖面图详见下图,此独立基础及柱共计 20 个。2、 基础垫层为非原槽浇筑,垫层考虑支模,混凝土强度等级为 C15(中砂、砾石 5-40mm),独立基础及柱子混凝土强度等级为(中砂、5-40mm 砾石)C20。基础及垫层混凝土均考虑为现场搅拌。3、 本工程建设方已经完成三通一平,基础土壤类别及填土均为三类土壤,均属于天然密实土壤,室内外高差 300mm。二、 其它要求1、 本基础工程为非桩基工程,土方开挖为人工开挖、放坡,不考虑开挖时地表水排放及基底钎探,工作面为 300mm,放坡系数为 1:0.3。2、 开挖的基础土方中有 60%通过人力车运输、堆放在现场 50m 的地方。另外的一部分土壤堆放在基坑边。3、 余土外运或取土回填,采纳机械运输,场外运输距离为 5km。4、 回填仅有基础回填,考虑为人工夯填。问题:一、 根据设计说明、其它要求、平面剖面图,审查以下分部分项工程量清单中 +0.000 以下的清单工程量(表一)及计算挖基础土方项目、基础土方回填项目工程量清单综合单价分析表中的综合单价(表二)、(表三)。二、 审查要求及计算说明:1、 根据《建设工程工程量清单计价法律规范》GB-50500-2025、2025 年《广东省建设工程工程量清单计价定额》及其它相关文件、勘误、解释等审查以下分部分项工程量清单中的项目编码、项目名称、计量单位、工程数量、项目特征是否有误,将错误的内容、标注、数量、编号用“——”符号划去后,将正确的内容、、标注、数量、编号填写在下一行空行或空白处的相应栏目中,或增加相应内容。2、 本清单中未计算基础钢筋。3、 措施项目及规费等清单不计算,综合单价中定额项目综合单价(人工费、材料费、机械费、综合费)均不调整。4、 工程量结果保留两位小数。5、 清单编码后面注明*号的项目表示为须评审。分部分项工程量清单与计价表(表一)工程名称:某基础工程 标段:1 第 页...

1、当您付费下载文档后,您只拥有了使用权限,并不意味着购买了版权,文档只能用于自身使用,不得用于其他商业用途(如 [转卖]进行直接盈利或[编辑后售卖]进行间接盈利)。
2、本站所有内容均由合作方或网友上传,本站不对文档的完整性、权威性及其观点立场正确性做任何保证或承诺!文档内容仅供研究参考,付费前请自行鉴别。
3、如文档内容存在违规,或者侵犯商业秘密、侵犯著作权等,请点击“违规举报”。

碎片内容

造价员考试工程计量与计价

确认删除?
VIP
微信客服
  • 扫码咨询
会员Q群
  • 会员专属群点击这里加入QQ群
客服邮箱
回到顶部