电脑桌面
添加小米粒文库到电脑桌面
安装后可以在桌面快捷访问

钢筋工程分包施工合同

钢筋工程分包施工合同_第1页
1/3
钢筋工程分包施工合同_第2页
2/3
钢筋工程分包施工合同_第3页
3/3
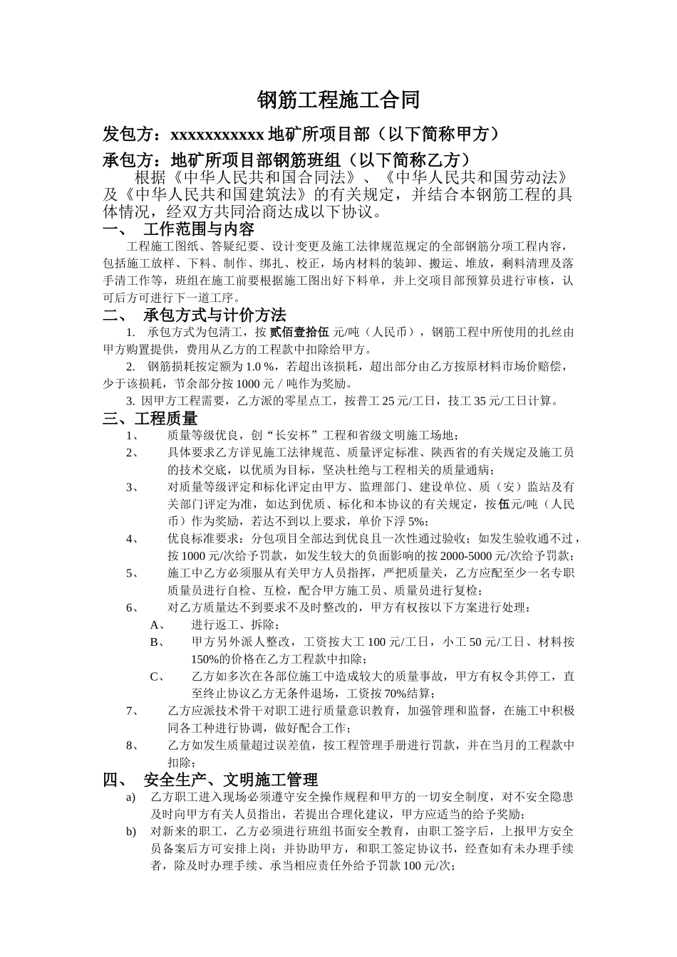
钢筋工程施工合同发包方:xxxxxxxxxxx 地矿所项目部(以下简称甲方)承包方:地矿所项目部钢筋班组(以下简称乙方)根据《中华人民共和国合同法》、《中华人民共和国劳动法》及《中华人民共和国建筑法》的有关规定,并结合本钢筋工程的具体情况,经双方共同洽商达成以下协议。一、 工作范围与内容工程施工图纸、答疑纪要、设计变更及施工法律规范规定的全部钢筋分项工程内容,包括施工放样、下料、制作、绑扎、校正,场内材料的装卸、搬运、堆放,剩料清理及落手清工作等,班组在施工前要根据施工图出好下料单,并上交项目部预算员进行审核,认可后方可进行下一道工序。二、 承包方式与计价方法1. 承包方式为包清工,按 贰佰壹拾伍 元/吨(人民币),钢筋工程中所使用的扎丝由甲方购置提供,费用从乙方的工程款中扣除给甲方。2. 钢筋损耗按定额为 1.0 %,若超出该损耗,超出部分由乙方按原材料市场价赔偿,少于该损耗,节余部分按 1000 元/吨作为奖励。3. 因甲方工程需要,乙方派的零星点工,按普工 25 元/工日,技工 35 元/工日计算。三、工程质量1、质量等级优良,创“长安杯”工程和省级文明施工场地;2、具体要求乙方详见施工法律规范、质量评定标准、陕西省的有关规定及施工员的技术交底,以优质为目标,坚决杜绝与工程相关的质量通病;3、对质量等级评定和标化评定由甲方、监理部门、建设单位、质(安)监站及有关部门评定为准,如达到优质、标化和本协议的有关规定,按伍元/吨(人民币)作为奖励,若达不到以上要求,单价下浮 5%;4、优良标准要求:分包项目全部达到优良且一次性通过验收;如发生验收通不过 ,按 1000 元/次给予罚款,如发生较大的负面影响的按 2000-5000 元/次给予罚款;5、施工中乙方必须服从有关甲方人员指挥,严把质量关,乙方应配至少一名专职质量员进行自检、互检,配合甲方施工员、质量员进行复检;6、对乙方质量达不到要求不及时整改的,甲方有权按以下方案进行处理:A、进行返工、拆除;B、甲方另外派人整改,工资按大工 100 元/工日,小工 50 元/工日、材料按150%的价格在乙方工程款中扣除;C、乙方如多次在各部位施工中造成较大的质量事故,甲方有权令其停工,直至终止协议乙方无条件退场,工资按 70%结算;7、乙方应派技术骨干对职工进行质量意识教育,加强管理和监督,在施工中积极同各工种进行协调,做好配合工作;8、乙方如发生质量超过误差值,按工程管理手册进行罚款,并在当...

1、当您付费下载文档后,您只拥有了使用权限,并不意味着购买了版权,文档只能用于自身使用,不得用于其他商业用途(如 [转卖]进行直接盈利或[编辑后售卖]进行间接盈利)。
2、本站所有内容均由合作方或网友上传,本站不对文档的完整性、权威性及其观点立场正确性做任何保证或承诺!文档内容仅供研究参考,付费前请自行鉴别。
3、如文档内容存在违规,或者侵犯商业秘密、侵犯著作权等,请点击“违规举报”。

碎片内容

钢筋工程分包施工合同

确认删除?
VIP
微信客服
  • 扫码咨询
会员Q群
  • 会员专属群点击这里加入QQ群
客服邮箱
回到顶部