电脑桌面
添加小米粒文库到电脑桌面
安装后可以在桌面快捷访问

钻孔灌注桩实施性施工组织设计

钻孔灌注桩实施性施工组织设计_第1页
1/9
钻孔灌注桩实施性施工组织设计_第2页
2/9
钻孔灌注桩实施性施工组织设计_第3页
3/9
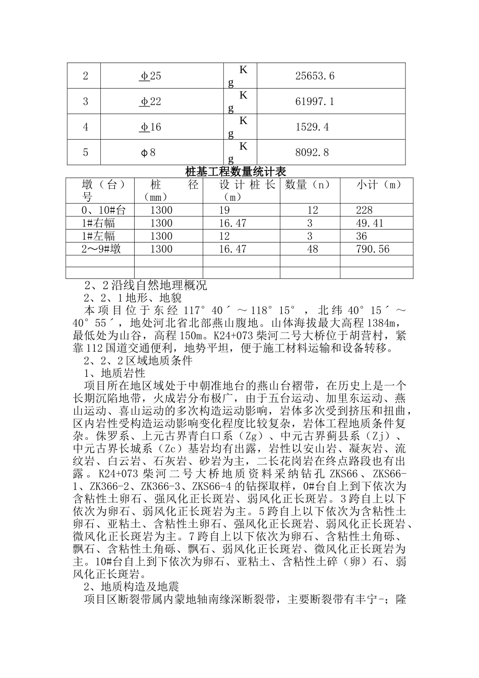
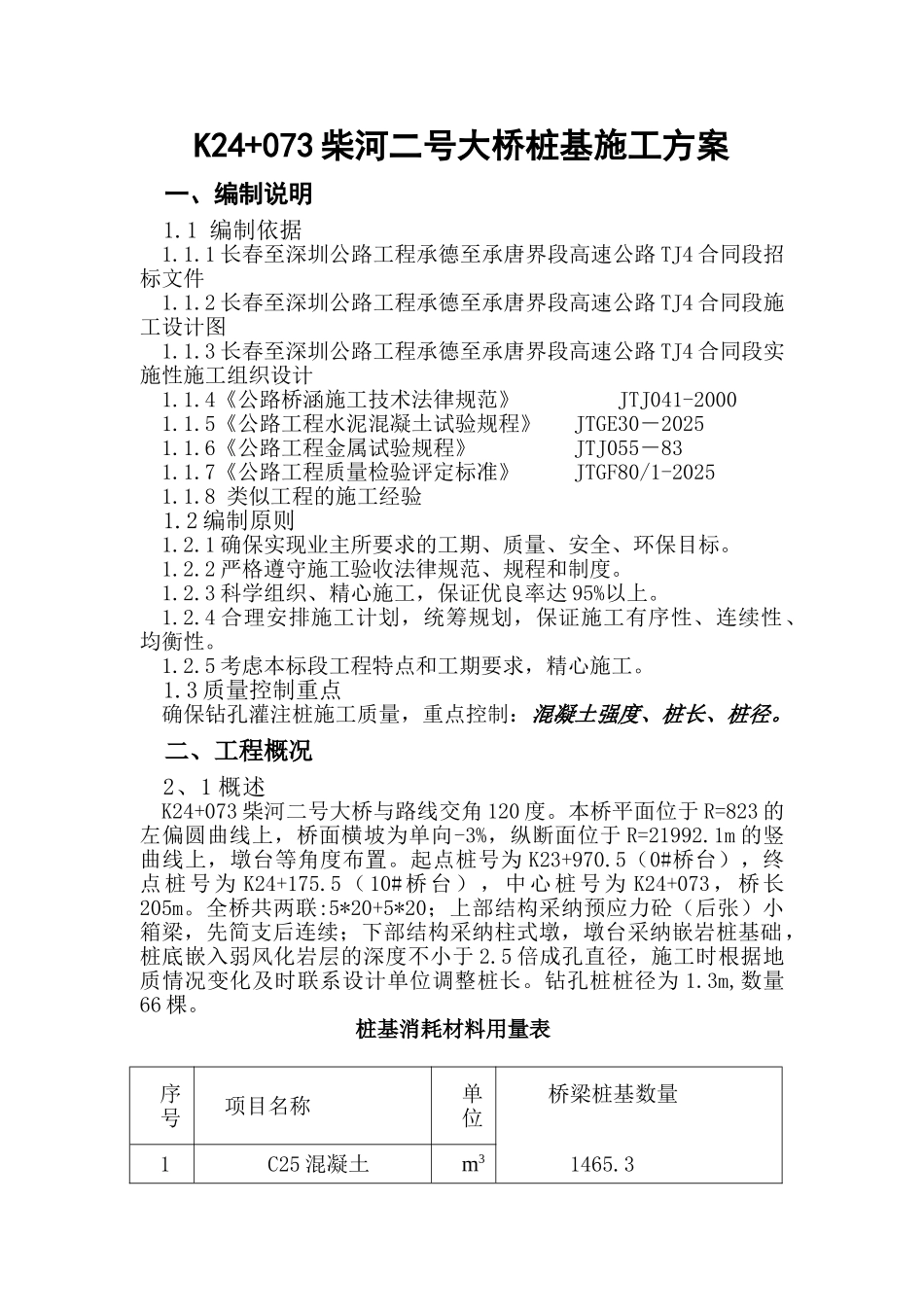
K24+073 柴河二号大桥桩基施工方案一、编制说明1.1 编制依据1.1.1 长春至深圳公路工程承德至承唐界段高速公路 TJ4 合同段招标文件1.1.2 长春至深圳公路工程承德至承唐界段高速公路 TJ4 合同段施工设计图1.1.3 长春至深圳公路工程承德至承唐界段高速公路 TJ4 合同段实施性施工组织设计1.1.4《公路桥涵施工技术法律规范》 JTJ041-20001.1.5《公路工程水泥混凝土试验规程》 JTGE30-20251.1.6《公路工程金属试验规程》 JTJ055-831.1.7《公路工程质量检验评定标准》 JTGF80/1-20251.1.8 类似工程的施工经验1.2 编制原则1.2.1 确保实现业主所要求的工期、质量、安全、环保目标。1.2.2 严格遵守施工验收法律规范、规程和制度。1.2.3 科学组织、精心施工,保证优良率达 95%以上。1.2.4 合理安排施工计划,统筹规划,保证施工有序性、连续性、均衡性。1.2.5 考虑本标段工程特点和工期要求,精心施工。1.3 质量控制重点确保钻孔灌注桩施工质量,重点控制:混凝土强度、桩长、桩径。二、工程概况2、1 概述K24+073 柴河二号大桥与路线交角 120 度。本桥平面位于 R=823 的左偏圆曲线上,桥面横坡为单向-3%,纵断面位于 R=21992.1m 的竖曲线上,墩台等角度布置。起点桩号为 K23+970.5(0#桥台),终点桩号为 K24+175.5(10#桥台),中心桩号为 K24+073,桥长205m。全桥共两联:5*20+5*20;上部结构采纳预应力砼(后张)小箱梁,先简支后连续;下部结构采纳柱式墩,墩台采纳嵌岩桩基础,桩底嵌入弱风化岩层的深度不小于 2.5 倍成孔直径,施工时根据地质情况变化及时联系设计单位调整桩长。钻孔桩桩径为 1.3m,数量66 棵。桩基消耗材料用量表序号项目名称单位桥梁桩基数量1C25 混凝土m31465.32φ25Kg25653.63φ22Kg61997.14φ16Kg1529.45φ8Kg8092.8桩基工程数量统计表墩(台)号桩径(mm)设 计 桩 长(m)数量(n)小计(m)0、10#台130019122281#右幅130016.47349.411#左幅1300123362~9#墩130016.4748790.562、2 沿线自然地理概况2、2、1 地形、地貌本 项 目 位 于 东 经 117°40ˊ ~ 118°15° , 北 纬 40°15ˊ ~40°55ˊ,地处河北省北部燕山腹地。山体海拔最大高程 1384m,最低处为山谷,高程 150m。K24+073 柴河二号大桥位于胡营村,紧靠 112 国道交通便利,地势平坦,便于施工材料运输和设备转移。2、2、2 区域地质条件1、地质岩性项目所在地区域处于中朝准地台的燕山台褶带,在历...

1、当您付费下载文档后,您只拥有了使用权限,并不意味着购买了版权,文档只能用于自身使用,不得用于其他商业用途(如 [转卖]进行直接盈利或[编辑后售卖]进行间接盈利)。
2、本站所有内容均由合作方或网友上传,本站不对文档的完整性、权威性及其观点立场正确性做任何保证或承诺!文档内容仅供研究参考,付费前请自行鉴别。
3、如文档内容存在违规,或者侵犯商业秘密、侵犯著作权等,请点击“违规举报”。

碎片内容

钻孔灌注桩实施性施工组织设计

您可能关注的文档

确认删除?
VIP
微信客服
  • 扫码咨询
会员Q群
  • 会员专属群点击这里加入QQ群
客服邮箱
回到顶部