电脑桌面
添加小米粒文库到电脑桌面
安装后可以在桌面快捷访问

钻孔灌注桩技术

钻孔灌注桩技术_第1页
1/6
钻孔灌注桩技术_第2页
2/6
钻孔灌注桩技术_第3页
3/6
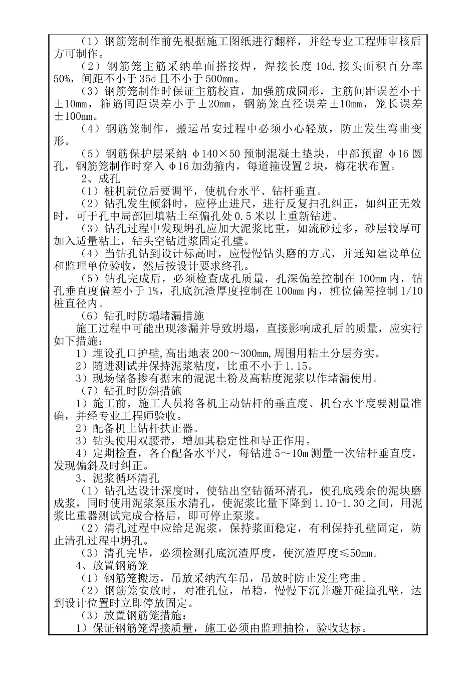
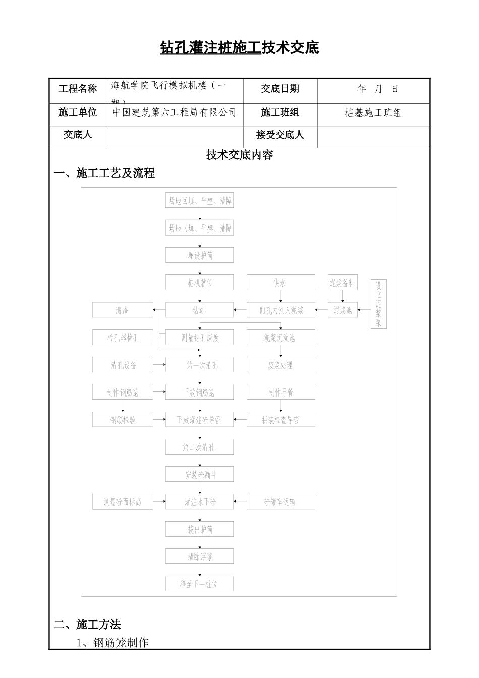
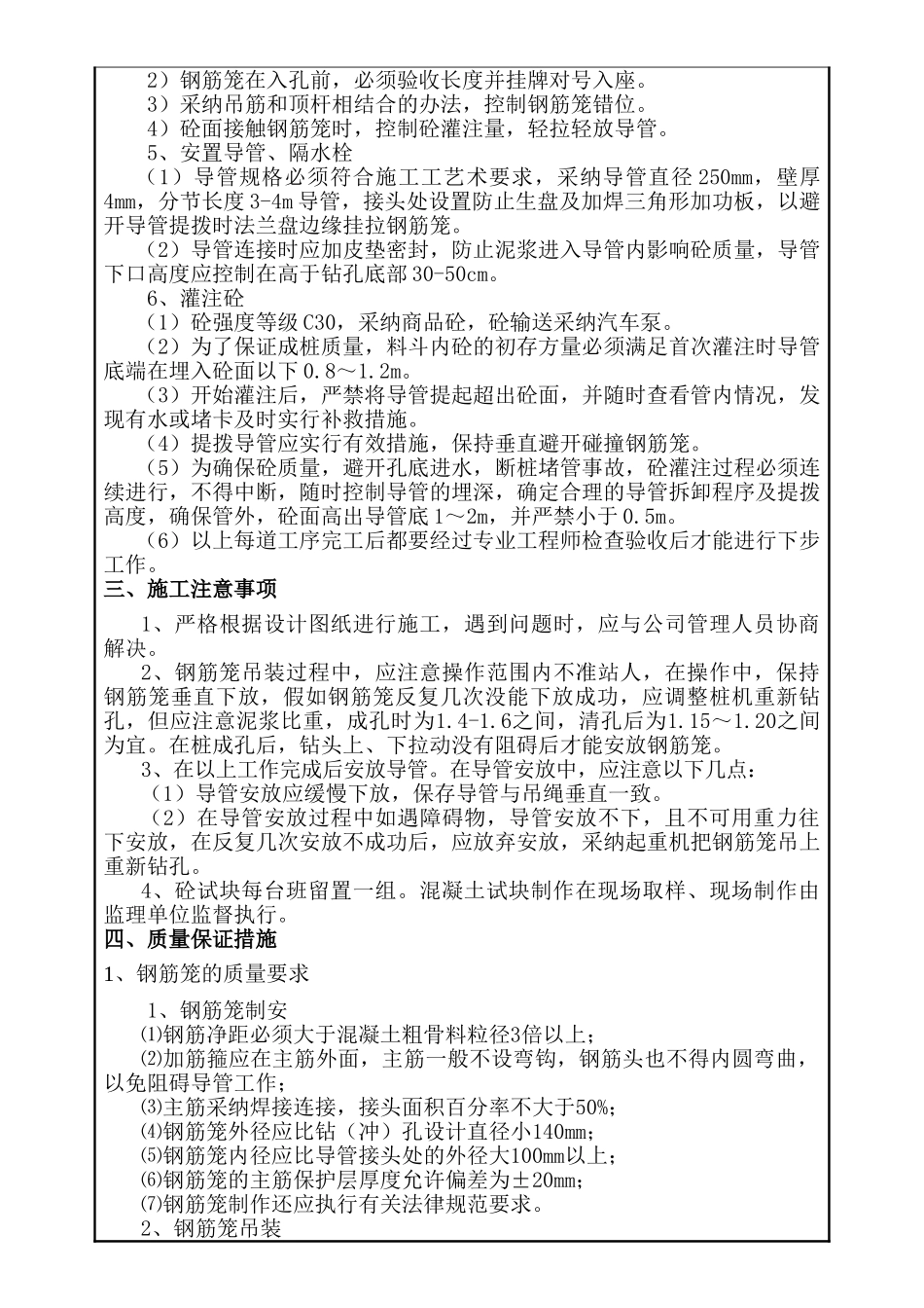
钻孔灌注桩施工技术交底工程名称海航学院飞行模拟机楼(一期)交底日期 年 月 日施工单位中国建筑第六工程局有限公司施工班组桩基施工班组交底人接受交底人技术交底内容一、施工工艺及流程二、施工方法1、钢筋笼制作(1)钢筋笼制作前先根据施工图纸进行翻样,并经专业工程师审核后方可制作。(2)钢筋笼主筋采纳单面搭接焊,焊接长度 10d,接头面积百分率50%,间距不小于 35d 且不小于 500mm。(3)钢筋笼制作时保证主筋校直,加强筋成圆形,主筋间距误差小于±10mm,箍筋间距误差小于±20mm,钢筋笼直径误差±10mm,笼长误差±100mm。(4)钢筋笼制作,搬运吊安过程中必须小心轻放,防止发生弯曲变形。(5)钢筋保护层采纳 φ140×50 预制混凝土垫块,中部预留 φ16 圆孔,钢筋笼制作时穿入 φ16 加劲箍内,每道箍设置 2 块,梅花状布置。2、成孔(1)桩机就位后要调平,使机台水平、钻杆垂直。(2)钻孔发生倾斜时,应停止进尺,进行反复扫孔纠正,如纠正无效时,可于孔中局部回填粘土至偏孔处 0.5 米以上重新钻进。(3)钻孔过程中发现坍孔应加大泥浆比重,如流砂过多,砂层较厚可加入适量粘土,钻头空钻进浆固定孔壁。(4)当钻孔钻到设计标高时,应慢慢钻头磨的方式,并通知建设单位和监理单位验收,然后按设计要求终孔。(5)钻孔完成后,必须检查成孔质量,孔深偏差控制在 100mm 内,钻孔垂直度偏差小于 1%,孔底沉渣厚度控制在 100mm 内,桩位偏差控制 1/10桩直径内。(6)钻孔时防塌堵漏措施施工过程中可能出现渗漏并导致坍塌,直接影响成孔后的质量,应实行如下措施: 1)埋设孔口护壁,高出地表 200~300mm,周围用粘土分层夯实。 2)随进测试并保持泥浆粘度,比重不小于 1.15。3)现场储备掺有据末的混泥土粉及高粘度泥浆以作堵漏使用。(7)钻孔时防斜措施1)施工前,施工人员将各机主动钻杆的垂直度、机台水平度要测量准确,并经专业工程师验收。 2)配备机上钻杆扶正器。3)钻头使用双腰带,增加其稳定性和导正作用。4)定期检查,各台配备水平尺,每钻进 5~10m 测量一次钻杆垂直度,发现偏斜及时纠正。3、泥浆循环清孔(1)钻孔达设计深度时,使钻出空钻循环清孔,使孔底残余的泥块磨成浆,同时使用泥浆泵压水清孔,使泥浆比量下降到 1.10-1.30 之间,用泥浆比重器测试完成合格后,即可停止泵浆。(2)清孔过程中应给足泥浆,保持浆面稳定,有利保持孔壁固定,防止清孔过程中坍孔。(3)清孔完毕,...

1、当您付费下载文档后,您只拥有了使用权限,并不意味着购买了版权,文档只能用于自身使用,不得用于其他商业用途(如 [转卖]进行直接盈利或[编辑后售卖]进行间接盈利)。
2、本站所有内容均由合作方或网友上传,本站不对文档的完整性、权威性及其观点立场正确性做任何保证或承诺!文档内容仅供研究参考,付费前请自行鉴别。
3、如文档内容存在违规,或者侵犯商业秘密、侵犯著作权等,请点击“违规举报”。

碎片内容

钻孔灌注桩技术

您可能关注的文档

确认删除?
VIP
微信客服
  • 扫码咨询
会员Q群
  • 会员专属群点击这里加入QQ群
客服邮箱
回到顶部