电脑桌面
添加小米粒文库到电脑桌面
安装后可以在桌面快捷访问

项目附属工程分包及分包商评选办法草案

项目附属工程分包及分包商评选办法草案_第1页
1/3
项目附属工程分包及分包商评选办法草案_第2页
2/3
项目附属工程分包及分包商评选办法草案_第3页
3/3
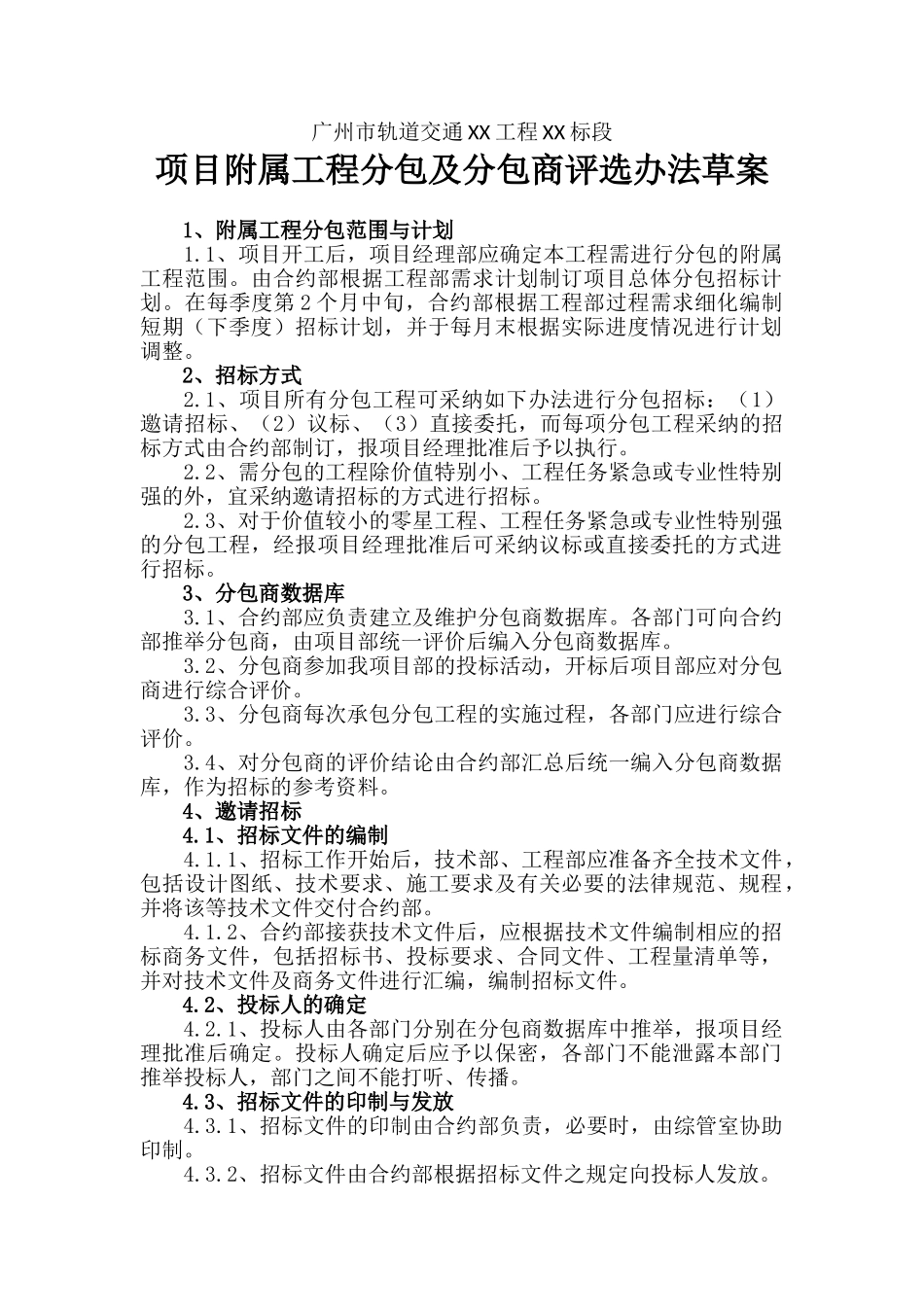
广州市轨道交通 XX 工程 XX 标段项目附属工程分包及分包商评选办法草案1、附属工程分包范围与计划1.1、项目开工后,项目经理部应确定本工程需进行分包的附属工程范围。由合约部根据工程部需求计划制订项目总体分包招标计划。在每季度第 2 个月中旬,合约部根据工程部过程需求细化编制短期(下季度)招标计划,并于每月末根据实际进度情况进行计划调整。2、招标方式2.1、项目所有分包工程可采纳如下办法进行分包招标:(1)邀请招标、(2)议标、(3)直接委托,而每项分包工程采纳的招标方式由合约部制订,报项目经理批准后予以执行。2.2、需分包的工程除价值特别小、工程任务紧急或专业性特别强的外,宜采纳邀请招标的方式进行招标。2.3、对于价值较小的零星工程、工程任务紧急或专业性特别强的分包工程,经报项目经理批准后可采纳议标或直接委托的方式进行招标。3、分包商数据库3.1、合约部应负责建立及维护分包商数据库。各部门可向合约部推举分包商,由项目部统一评价后编入分包商数据库。3.2、分包商参加我项目部的投标活动,开标后项目部应对分包商进行综合评价。3.3、分包商每次承包分包工程的实施过程,各部门应进行综合评价。3.4、对分包商的评价结论由合约部汇总后统一编入分包商数据库,作为招标的参考资料。4、邀请招标4.1、招标文件的编制4.1.1、招标工作开始后,技术部、工程部应准备齐全技术文件,包括设计图纸、技术要求、施工要求及有关必要的法律规范、规程,并将该等技术文件交付合约部。4.1.2、合约部接获技术文件后,应根据技术文件编制相应的招标商务文件,包括招标书、投标要求、合同文件、工程量清单等,并对技术文件及商务文件进行汇编,编制招标文件。4.2、投标人的确定4.2.1、投标人由各部门分别在分包商数据库中推举,报项目经理批准后确定。投标人确定后应予以保密,各部门不能泄露本部门推举投标人,部门之间不能打听、传播。4.3、招标文件的印制与发放4.3.1、招标文件的印制由合约部负责,必要时,由综管室协助印制。4.3.2、招标文件由合约部根据招标文件之规定向投标人发放。4.4、投标4.4.1、招标文件发放后至截止投标前为投标人投标时间,该期间我方人员不得私下接触投标人,向投标人或非我方相关人员透露与招标相关的信息。4.4.2、投标期间,投标人对招标事宜提出的任何疑问,应根据招标文件之规定组织统一的答疑,我方人员不得私自回复。4.5、标底编制4.5.1、由合约部根据技术资料、招标文件及合同文件要...

1、当您付费下载文档后,您只拥有了使用权限,并不意味着购买了版权,文档只能用于自身使用,不得用于其他商业用途(如 [转卖]进行直接盈利或[编辑后售卖]进行间接盈利)。
2、本站所有内容均由合作方或网友上传,本站不对文档的完整性、权威性及其观点立场正确性做任何保证或承诺!文档内容仅供研究参考,付费前请自行鉴别。
3、如文档内容存在违规,或者侵犯商业秘密、侵犯著作权等,请点击“违规举报”。

碎片内容

项目附属工程分包及分包商评选办法草案

确认删除?
VIP
微信客服
  • 扫码咨询
会员Q群
  • 会员专属群点击这里加入QQ群
客服邮箱
回到顶部