电脑桌面
添加小米粒文库到电脑桌面
安装后可以在桌面快捷访问

顾客服务管理程序

顾客服务管理程序_第1页
1/4
顾客服务管理程序_第2页
2/4
顾客服务管理程序_第3页
3/4
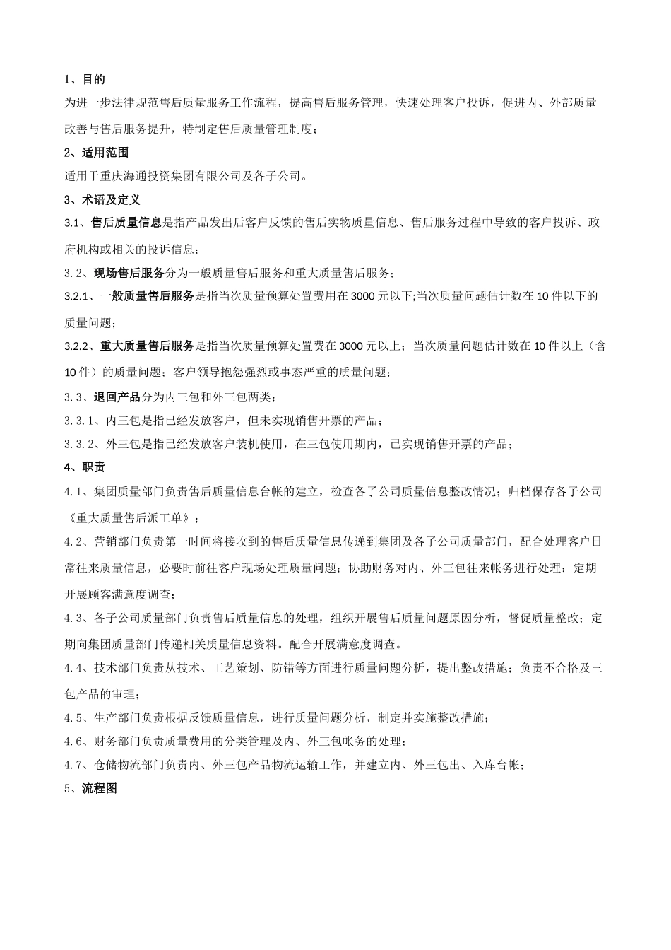
1、目的为进一步法律规范售后质量服务工作流程,提高售后服务管理,快速处理客户投诉,促进内、外部质量改善与售后服务提升,特制定售后质量管理制度;2、适用范围适用于重庆海通投资集团有限公司及各子公司。 3、术语及定义3.1、售后质量信息是指产品发出后客户反馈的售后实物质量信息、售后服务过程中导致的客户投诉、政府机构或相关的投诉信息;3.2、现场售后服务分为一般质量售后服务和重大质量售后服务;3.2.1、一般质量售后服务是指当次质量预算处置费用在 3000 元以下;当次质量问题估计数在 10 件以下的质量问题;3.2.2、重大质量售后服务是指当次质量预算处置费在 3000 元以上;当次质量问题估计数在 10 件以上(含10 件)的质量问题;客户领导抱怨强烈或事态严重的质量问题;3.3、退回产品分为内三包和外三包两类;3.3.1、内三包是指已经发放客户,但未实现销售开票的产品;3.3.2、外三包是指已经发放客户装机使用,在三包使用期内,已实现销售开票的产品;4、职责4.1、集团质量部门负责售后质量信息台帐的建立,检查各子公司质量信息整改情况;归档保存各子公司《重大质量售后派工单》;4.2、营销部门负责第一时间将接收到的售后质量信息传递到集团及各子公司质量部门,配合处理客户日常往来质量信息,必要时前往客户现场处理质量问题;协助财务对内、外三包往来帐务进行处理;定期开展顾客满意度调查;4.3、各子公司质量部门负责售后质量信息的处理,组织开展售后质量问题原因分析,督促质量整改;定期向集团质量部门传递相关质量信息资料。配合开展满意度调查。4.4、技术部门负责从技术、工艺策划、防错等方面进行质量问题分析,提出整改措施;负责不合格及三包产品的审理;4.5、生产部门负责根据反馈质量信息,进行质量问题分析,制定并实施整改措施;4.6、财务部门负责质量费用的分类管理及内、外三包帐务的处理;4.7、仓储物流部门负责内、外三包产品物流运输工作,并建立内、外三包出、入库台帐;5、流程图6、工作要点简述过程要点描述责任单位使用记录质量信息传递6.1、任何部门接收到客户反馈的售后质量投诉信息后,应第一时间将信息传递到集团及各子公司质量部门。6.2、集团质量部门根据接收到的售后质量信息,建立《售后质量投诉信息登记台帐》;营销部门、生产、质量等部门《售后质量投诉信息登记台帐》质量信息方式6.3、子公司根据接收到的售后质量信息后根据客户要求制定售后质量处理方式,处理方式分为售后质量...

1、当您付费下载文档后,您只拥有了使用权限,并不意味着购买了版权,文档只能用于自身使用,不得用于其他商业用途(如 [转卖]进行直接盈利或[编辑后售卖]进行间接盈利)。
2、本站所有内容均由合作方或网友上传,本站不对文档的完整性、权威性及其观点立场正确性做任何保证或承诺!文档内容仅供研究参考,付费前请自行鉴别。
3、如文档内容存在违规,或者侵犯商业秘密、侵犯著作权等,请点击“违规举报”。

碎片内容

顾客服务管理程序

确认删除?
VIP
微信客服
  • 扫码咨询
会员Q群
  • 会员专属群点击这里加入QQ群
客服邮箱
回到顶部