电脑桌面
添加小米粒文库到电脑桌面
安装后可以在桌面快捷访问

3、软件实施培训流程

3、软件实施培训流程_第1页
1/3
3、软件实施培训流程_第2页
2/3
3、软件实施培训流程_第3页
3/3
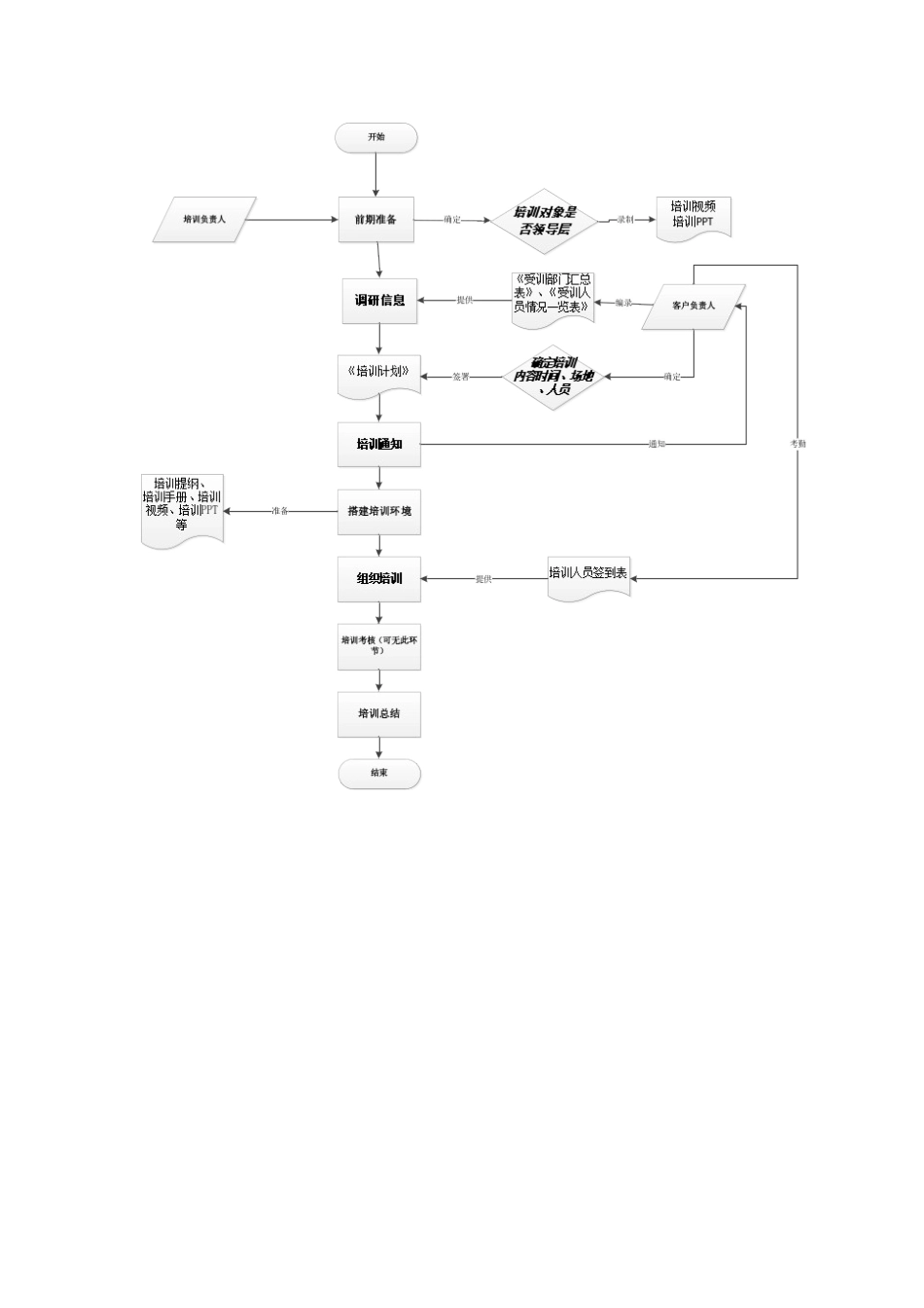
实施后系统培训工作流程系统培训阶段工作是整个项目实施工作中比较重要的工作,客户对软件的操作功能是否熟练将直接影响到后面的软件应用效果,所以软件公司和客户双方要对此阶段的工作给予足够的重视.要充分认识培训的重要性和艰巨性.此阶段的培训工作中将客户参加产品培训的人员划分为三个层次:决策层、技术层、操作层,对不同层次的客户参加产品培训人员的培训内容分别是:决策层:领导在实施中的作用与重要性、决策查询.维护层:系统维护知识、操作方法。操作层:操作方法。培训工作中的培训负责人由项目经理指派,一般为此项目的实施人员中指定,如有特别情况可由其他部门配合.具体的培训工作流程为:一、前期准备系统初装完毕,试运行一段时间后,由项目经理与客户商定大概的培训时间。根据培训对象不同,所需培训材料、准备时间有所差别:1.决策层领导:需提前至少一个月的时间录制视频、编制培训 ppt 等法律规范的培训资料,由项目经理指派专人负责,如有需要可协调其他部门配合。2.维护和操作层:培训具体操作,只需准备培训提纲和培训手册,可适量缩减前期准备工作。由项目经理指派的培训负责人编制培训提纲和培训手册。二、调研培训信息:在培训开始前 5 天由客户负责人,将参加培训的部门和人员情况填入《受训部门汇总表》、《受训人员情况一览表》。此阶段可由业务人员介入。三、编制培训计划:1.结合调研结果,培训负责人与客户负责人协商具体培训内容、时间、场地、人员等。2.确定场地信息的具体情况,包括是否有投影仪、扩音设备,线路和网络是否良好。3.项目组编制《培训计划》。四、签署培训计划:客户签署《培训计划》,进一步确认培训安排。五、发培训通知:培训开始前 3 天,培训负责人根据签署的《培训计划》,将培训内容、时间,场地,人员等信息通知客户实施负责人,落实培训时间.六、搭建培训环境:1.公司项目组在培训开始前 2 天,将培训环境搭建及检查妥当,搭建系统运行环境注意数据库、程序运行正常。备注:假如客户不提供服务器等环境搭建设备,培训负责人在笔记本上自行搭建系统 。假如客户提供培训服务器等,提前 2 天去现场搭建环境。2.培训负责人将培训提纲及培训手册准备好,设计培训所需的实际业务流程,例如发文的具体流程(包括拟稿人、各级审批审核人等),并按培训大纲将培训的各个步骤实际操作一遍,确定操作中没有错误.3.假如借用或者租用其他场地,培训负责人提前一天检测好场地设施,比如投影仪,扩音设...

1、当您付费下载文档后,您只拥有了使用权限,并不意味着购买了版权,文档只能用于自身使用,不得用于其他商业用途(如 [转卖]进行直接盈利或[编辑后售卖]进行间接盈利)。
2、本站所有内容均由合作方或网友上传,本站不对文档的完整性、权威性及其观点立场正确性做任何保证或承诺!文档内容仅供研究参考,付费前请自行鉴别。
3、如文档内容存在违规,或者侵犯商业秘密、侵犯著作权等,请点击“违规举报”。

碎片内容

3、软件实施培训流程

确认删除?
VIP
微信客服
  • 扫码咨询
会员Q群
  • 会员专属群点击这里加入QQ群
客服邮箱
回到顶部