电脑桌面
添加小米粒文库到电脑桌面
安装后可以在桌面快捷访问

Windows-XP系统的安全配置方案

Windows-XP系统的安全配置方案_第1页
1/5
Windows-XP系统的安全配置方案_第2页
2/5
Windows-XP系统的安全配置方案_第3页
3/5
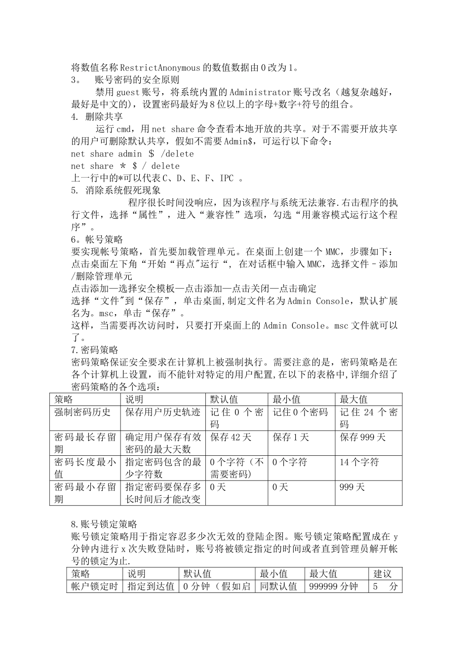
Windows XP 系统的安全配置方案1.关闭常见危险端口 (1)135 端口 主要用于使用 RPC(Remote Procedure Call,远程过程调用)协议并提供DCOM(分布式组件对象模型)服务。关闭 135 端口: 1。 单击“开始”——“运行”,输入“dcomcnfg”,单击“确定”,打开组件服务。 2。 在弹出的“组件服务"对话框中,选择“计算机”选项。 3. 在“计算机”选项右边,右键单击“我的电脑”,选择“属性"。 4。 在出现的“我的电脑属性"对话框“默认属性”选项卡中,去掉“在此计算机上启用 分布式 COM”前的勾. 5。 选择“默认协议”选项卡,选中“面对连接的 TCP/IP",单击“删除"按钮。 6。 单击“确定”按钮,设置完成,重新启动后即可关闭 135 端口。(2) 139 端口 IPC$漏洞使用的是 139,445 端口。IPC$漏洞其实就是指微软为了方便管理员而安置的后门-空会话。 关闭 139 端口: 本地连接—>Internet 协议(TCP/IP)—>右击—〉属性—〉选择“TCP/IP”,单击“高 级"—>在“WINS”选项卡中选择禁用“TCP/IP 的 NetBLOS". (3) 445 端口 和 139 端口一起是 IPC$入侵的主要通道。有了它就可以在局域网中轻松访问各种共享文件夹或共享打印机.黑客们能通过该端口共享硬盘,甚至硬盘格式化. 关闭 445 端口: 运 行 -> regedit - 〉 HKEY_LOCAL_MACHINE\ System\CurrentControlSet\Services\NetBT\Parameters 建一个名为 SMBDeviceEnabled 的 REG—DWORD 类型的子键,键值为 0。(4) 3389 端口 远程桌面的服务端口,可以通过这个端口,用“远程桌面”等连接工具来连接到远程的服务器 .关闭 445 端口:我的电脑—>右击—>属性—〉去掉“远程协助"和“远程桌面”前的勾。 2. 删除 IPC$空连接运行—>regedit—>HKEY—LOCAL_MACHINE\SYSTEM\CurrentControSet\Control\LSA 将数值名称 RestrictAnonymous 的数值数据由 0 改为 1。 3。 账号密码的安全原则 禁用 guest 账号,将系统内置的 Administrator 账号改名(越复杂越好,最好是中文的),设置密码最好为 8 位以上的字母+数字+符号的组合。 4. 删除共享 运行 cmd,用 net share 命令查看本地开放的共享。对于不需要开放共享的用户可删除默认共享,假如不需要 Admin$,可运行以下命令:net share admin $ /deletenet share * $ / delete上一行中的*可以代表 C、D、E、F、IPC 。5. 消除系统假死现象 程...

1、当您付费下载文档后,您只拥有了使用权限,并不意味着购买了版权,文档只能用于自身使用,不得用于其他商业用途(如 [转卖]进行直接盈利或[编辑后售卖]进行间接盈利)。
2、本站所有内容均由合作方或网友上传,本站不对文档的完整性、权威性及其观点立场正确性做任何保证或承诺!文档内容仅供研究参考,付费前请自行鉴别。
3、如文档内容存在违规,或者侵犯商业秘密、侵犯著作权等,请点击“违规举报”。

碎片内容

Windows-XP系统的安全配置方案

您可能关注的文档

确认删除?
VIP
微信客服
  • 扫码咨询
会员Q群
  • 会员专属群点击这里加入QQ群
客服邮箱
回到顶部