电脑桌面
添加小米粒文库到电脑桌面
安装后可以在桌面快捷访问

《放射科紧急意外抢救预案流程》VIP专享

《放射科紧急意外抢救预案流程》_第1页
1/7
《放射科紧急意外抢救预案流程》_第2页
2/7
《放射科紧急意外抢救预案流程》_第3页
3/7
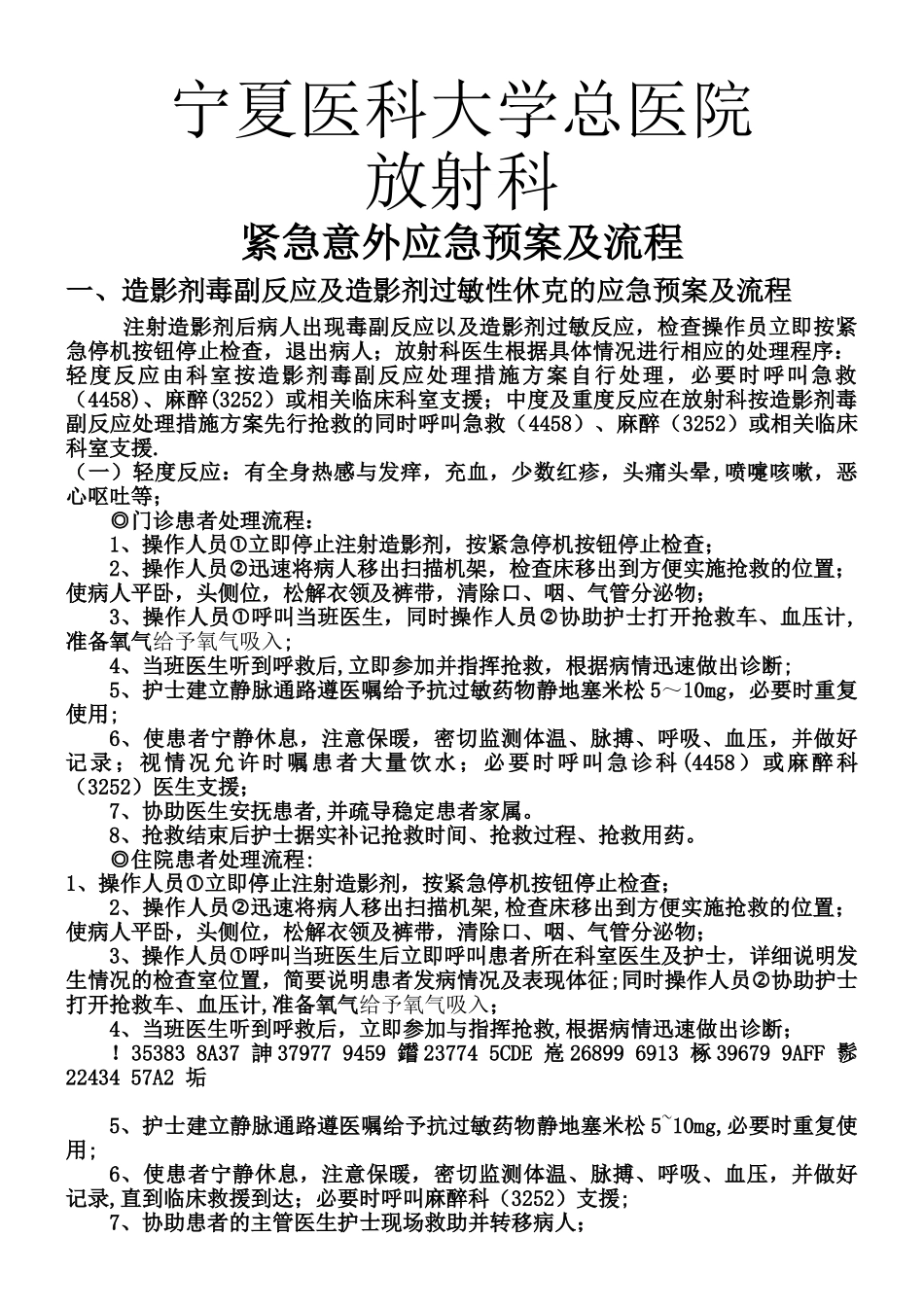
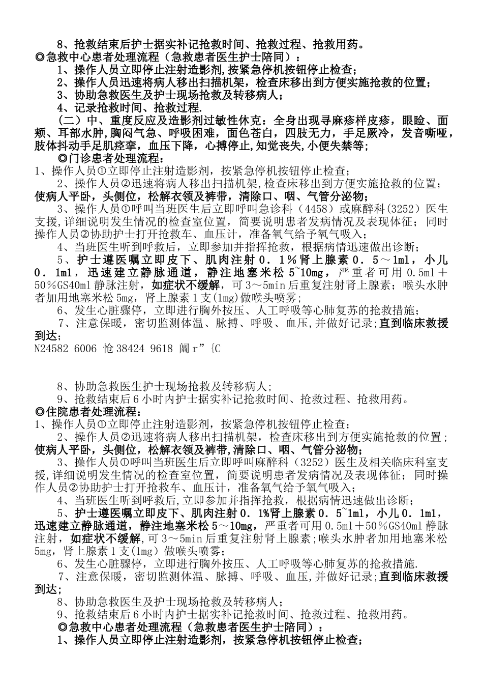
宁夏医科大学总医院放射科紧急意外应急预案及流程一、造影剂毒副反应及造影剂过敏性休克的应急预案及流程 注射造影剂后病人出现毒副反应以及造影剂过敏反应,检查操作员立即按紧急停机按钮停止检查,退出病人;放射科医生根据具体情况进行相应的处理程序:轻度反应由科室按造影剂毒副反应处理措施方案自行处理,必要时呼叫急救(4458)、麻醉(3252)或相关临床科室支援;中度及重度反应在放射科按造影剂毒副反应处理措施方案先行抢救的同时呼叫急救(4458)、麻醉(3252)或相关临床科室支援.(一)轻度反应:有全身热感与发痒,充血,少数红疹,头痛头晕,喷嚏咳嗽,恶心呕吐等;◎门诊患者处理流程: 1、操作人员立即停止注射造影剂,按紧急停机按钮停止检查;2、操作人员迅速将病人移出扫描机架,检查床移出到方便实施抢救的位置;使病人平卧,头侧位,松解衣领及裤带,清除口、咽、气管分泌物;3、操作人员呼叫当班医生,同时操作人员协助护士打开抢救车、血压计,准备氧气给予氧气吸入;4、当班医生听到呼救后,立即参加并指挥抢救,根据病情迅速做出诊断;5、护士建立静脉通路遵医嘱给予抗过敏药物静地塞米松 5~10mg,必要时重复使用;6、使患者宁静休息,注意保暖,密切监测体温、脉搏、呼吸、血压,并做好记录;视情况允许时嘱患者大量饮水;必要时呼叫急诊科 (4458)或麻醉科(3252)医生支援;7、协助医生安抚患者,并疏导稳定患者家属。 8、抢救结束后护士据实补记抢救时间、抢救过程、抢救用药。◎住院患者处理流程:1、操作人员立即停止注射造影剂,按紧急停机按钮停止检查;2、操作人员迅速将病人移出扫描机架,检查床移出到方便实施抢救的位置;使病人平卧,头侧位,松解衣领及裤带,清除口、咽、气管分泌物;3、操作人员呼叫当班医生后立即呼叫患者所在科室医生及护士,详细说明发生情况的检查室位置,简要说明患者发病情况及表现体征;同时操作人员协助护士打开抢救车、血压计,准备氧气给予氧气吸入;4、当班医生听到呼救后,立即参加与指挥抢救,根据病情迅速做出诊断;!35383 8A37 訷 37977 9459 鑙 23774 5CDE 峞 26899 6913 椓 39679 9AFF 髿22434 57A2 垢5、护士建立静脉通路遵医嘱给予抗过敏药物静地塞米松 5~10mg,必要时重复使用;6、使患者宁静休息,注意保暖,密切监测体温、脉搏、呼吸、血压,并做好记录,直到临床救援到达;必要时呼叫麻醉科(3252)支援;7、协助患者的主管医生护士现场救...

1、当您付费下载文档后,您只拥有了使用权限,并不意味着购买了版权,文档只能用于自身使用,不得用于其他商业用途(如 [转卖]进行直接盈利或[编辑后售卖]进行间接盈利)。
2、本站所有内容均由合作方或网友上传,本站不对文档的完整性、权威性及其观点立场正确性做任何保证或承诺!文档内容仅供研究参考,付费前请自行鉴别。
3、如文档内容存在违规,或者侵犯商业秘密、侵犯著作权等,请点击“违规举报”。

碎片内容

《放射科紧急意外抢救预案流程》

确认删除?
VIP
微信客服
  • 扫码咨询
会员Q群
  • 会员专属群点击这里加入QQ群
客服邮箱
回到顶部