电脑桌面
添加小米粒文库到电脑桌面
安装后可以在桌面快捷访问

专业技术人员继续教育学分管理有关规定

专业技术人员继续教育学分管理有关规定_第1页
1/4
专业技术人员继续教育学分管理有关规定_第2页
2/4
专业技术人员继续教育学分管理有关规定_第3页
3/4
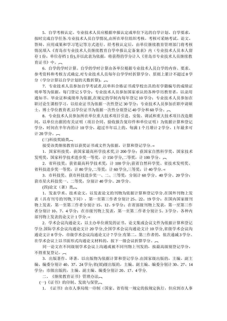
专业技术人员继续教育学分管理有关规定 发布日期:2010—4-15 一、继续教育学分的标准、计算办法和依据 继续教育学分是为考核专业技术人员继续教育的数量和质量而设的计算单位.专业技术人员继续教育学分主要依据培训、自学、科技奖和论文(著)四大类折算,其计算方法国家有规定的,按国家有关规定执行;原各行业与市级以上政府人事部门联合发文确定学分计算办法的,仍按原办法执行;没有规定的,暂按下列办法计算并实施登记: (一)培训类 1.参加市和区(市)各部门(单位),以及经各级政府人事部门批准的继续教育基地组织开展的各类专业技术人员继续教育培训,经考核(考试)合格后,按实际学时计算学分(其中各种辅导性应试培训按实际学时折半计算学分),以颁发青岛市人事局统一印制的《青岛市专业技术人员继续教育单科培训结业证书》(以下简称《结业证书》)为依据登记学分。 2.参加省级及以上主管部门组织的脱产、半脱产等各类培训、进修学习,以及参加国家、省、市举办的高级研修班的,先按实际学习天数计算总学时和学分,再以主办单位颁发的证书为依据登记学分.参加上述两类培训,学分计算标准一天为 5 个学时,每 5 个学时折算 1 学分。每项培训计算和折算的学分,最多不超过 20 学分. 3.参加市和区(市)各部门(单位),以及继续教育基地举办的专题讲座、技术操作示范等,按实际学时折算学分,以组织单位颁发的《结业证书》为依据登记学分。如系本人主讲,按主讲一个专题计 2 学分,依次递增。 4.参加国际和国家、省、市举办的各类学术沟通(学术报告)、专题研讨会及高级研修班等,每次按实际天数计算学时,以主办单位发给的证书或会议通知、与会人员名单为依据登记学分(参加不同级别、同一专题会议的,按最高级别登记,不得重复登记)。同时做主题演讲的,以演讲稿等说明材料为依据,分别增计 20 学分、10 学分、8 学分、7 学分。 5.出国考察学习者,以考察报告或总结(2000 字以上)为依据,每次登记 3 学分;出国讲学或出国留学进修者,以单位证明或进修证书为依据,每次时间在半个月内的登记 10学分;半个月以上至一个月的登记 20 学分;一个月以上不满二个月的登记 25 学分;二个月以上不满三个月的登记 30 学分;三个月以上不满四个月的登记 35 学分;四个月以上至半年登记 40 学分;半年以上至一年登记 45 学分;一年以上的每超过二个月增计 5 学分。 (二)自学类 1.自学要...

1、当您付费下载文档后,您只拥有了使用权限,并不意味着购买了版权,文档只能用于自身使用,不得用于其他商业用途(如 [转卖]进行直接盈利或[编辑后售卖]进行间接盈利)。
2、本站所有内容均由合作方或网友上传,本站不对文档的完整性、权威性及其观点立场正确性做任何保证或承诺!文档内容仅供研究参考,付费前请自行鉴别。
3、如文档内容存在违规,或者侵犯商业秘密、侵犯著作权等,请点击“违规举报”。

碎片内容

专业技术人员继续教育学分管理有关规定

您可能关注的文档

人从众+ 关注
实名认证
内容提供者

欢迎光临小店,本店以公文和教育为主,希望符合您的需求。

确认删除?
VIP
微信客服
  • 扫码咨询
会员Q群
  • 会员专属群点击这里加入QQ群
客服邮箱
回到顶部