电脑桌面
添加小米粒文库到电脑桌面
安装后可以在桌面快捷访问

个人所得税经营所得纳税申报表2025年

个人所得税经营所得纳税申报表2025年_第1页
1/4
个人所得税经营所得纳税申报表2025年_第2页
2/4
个人所得税经营所得纳税申报表2025年_第3页
3/4
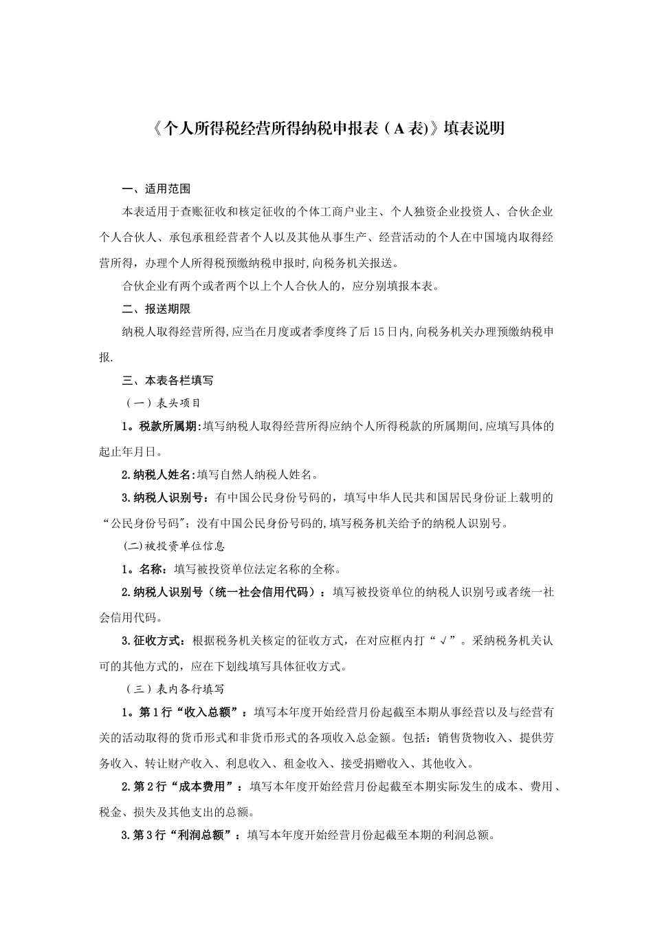
个人所得税经营所得纳税申报表(A 表)税款所属期: 年 月 日 至 年 月 日纳税人姓名:纳税人识别号:□□□□□□□□□□□□□□□□□□ 金额单位:人民币元(列至角分)被投资单位信息名称纳税人识别号(统一社会信用代码)征收方式□查账征收(据实预缴) □查账征收(按上年应纳税所得额预缴) □核定应税所得率征收 □核定应纳税所得额征收 □税务机关认可的其他方式 ______ 项目行次金额/比例一、收入总额1二、成本费用2三、利润总额(3=1-2)3四、弥补以前年度亏损4五、应税所得率(%)5六、合伙企业个人合伙人分配比例(%)6七、允许扣除的个人费用及其他扣除(7=8+9+14)7(一)投资者减除费用8(二)专项扣除(9=10+11+12+13)9 1.基本养老保险费10 2。基本医疗保险费11 3。失业保险费12 4.住房公积金13(三)依法确定的其他扣除(14=15+16+17)14 1。15 2.16 3.17八、应纳税所得额18九、税率(%)19十、速算扣除数20十一、应纳税额(21=18×19-20)21十二、减免税额(附报《个人所得税减免税事项报告表》)22十三、已缴税额23十四、应补/退税额(24=21-22—23)24 谨声明:本表是根据国家税收法律法规及相关规定填报的,是真实的、可靠的、完整的. 纳税人签字: 年 月 日经办人:经办人身份证件号码:代理机构签章: 代理机构统一社会信用代码:受理人:受理税务机关(章):受理日期: 年 月 日国家税务总局监制《个人所得税经营所得纳税申报表(A 表)》填表说明一、适用范围本表适用于查账征收和核定征收的个体工商户业主、个人独资企业投资人、合伙企业个人合伙人、承包承租经营者个人以及其他从事生产、经营活动的个人在中国境内取得经营所得,办理个人所得税预缴纳税申报时,向税务机关报送。合伙企业有两个或者两个以上个人合伙人的,应分别填报本表。二、报送期限纳税人取得经营所得,应当在月度或者季度终了后 15 日内,向税务机关办理预缴纳税申报.三、本表各栏填写(一)表头项目1。税款所属期:填写纳税人取得经营所得应纳个人所得税款的所属期间,应填写具体的起止年月日。2.纳税人姓名:填写自然人纳税人姓名。3.纳税人识别号:有中国公民身份号码的,填写中华人民共和国居民身份证上载明的“公民身份号码";没有中国公民身份号码的,填写税务机关给予的纳税人识别号。(二)被投资单位信息1。名称:填写被投资单位法定名称的全称。2.纳税人识别号(统一社会信用代码):填写被投资单位的纳税人识别号或者...

1、当您付费下载文档后,您只拥有了使用权限,并不意味着购买了版权,文档只能用于自身使用,不得用于其他商业用途(如 [转卖]进行直接盈利或[编辑后售卖]进行间接盈利)。
2、本站所有内容均由合作方或网友上传,本站不对文档的完整性、权威性及其观点立场正确性做任何保证或承诺!文档内容仅供研究参考,付费前请自行鉴别。
3、如文档内容存在违规,或者侵犯商业秘密、侵犯著作权等,请点击“违规举报”。

碎片内容

个人所得税经营所得纳税申报表2025年

您可能关注的文档

确认删除?
VIP
微信客服
  • 扫码咨询
会员Q群
  • 会员专属群点击这里加入QQ群
客服邮箱
回到顶部