电脑桌面
添加小米粒文库到电脑桌面
安装后可以在桌面快捷访问

中医体质辨识标准

中医体质辨识标准_第1页
1/7
中医体质辨识标准_第2页
2/7
中医体质辨识标准_第3页
3/7
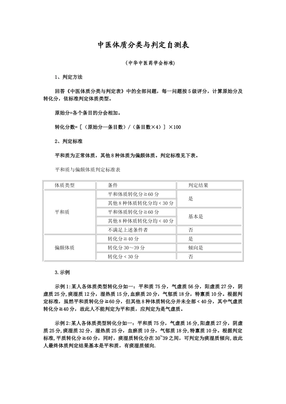
中医体质分类与判定自测表(中华中医药学会标准)1、判定方法回答《中医体质分类与判定表》中的全部问题,每一问题按 5 级评分,计算原始分及转化分,依标准判定体质类型。 原始分=各个条目的分会相加。转化分数=[(原始分—条目数)/(条目数×4)] ×100 2、判定标准平和质为正常体质,其他 8 种体质为偏颇体质。判定标准见下表。 平和质与偏颇体质判定标准表 体质类型条件判定结果平和质平和体质转化分≧60 分是其他 8 种体质转化分均﹤30 分平和体质转化分≧60 分基本是其他 8 种体质转化分均﹤40 分不满足上述条件者否偏颇体质转化分≧40 分是转化分 30~39 分倾向是转化分﹤30 分否3.示例示例 1:某人各体质类型转化分如一:平和质 75 分,气虚质 56 分,阳虚质 27 分,阴虚质 25 分,痰湿质 12 分,湿热质 15 分,血瘀质 20 分,气郁质 18 分,特禀质 10 分。根据判定标准,虽然平和质转化分≧60 分,但其他 8 种体质转化分并未全部﹤40 分,其中气虚质转化分≧40 分,故此人不能判定为平和质,应判定为是气虚质。示例 2:某人各体质类型转化分如一:平和质 75 分,气虚质 16 分,阳虚质 27 分,阴虚质 25 分,痰湿质 32 分,湿热质 25 分,血瘀质 10 分,气郁质 18 分,特禀质 10 分。根据判定标准,平质转化分≧60 分,同时,痰湿质转化分在 30~39 之间,可判定为痰湿质倾向,故此人最终体质判定结果基本是平和质,有痰湿质倾向.4、表格阳虚质 请根据近一年的体验和感觉,回答以下问题没有( 根 本不)很少( 有 一点)有时( 有些)常常( 相当)总是( 非常)(1)您手脚发凉吗?12345(2)您胃脘部、背部或腰膝部怕冷吗?12345(3)您感到怕冷、衣服比别人穿得多吗?12345(4)您比一般人不了寒冷(冬天的寒冷,夏天的冷空调、电扇等。12345(5)您比别人容易患感冒吗?12345(6)您吃(喝)凉的东西 会 感 到 不 舒 适 或 者 怕 吃(喝)凉东西吗?12345(7)你受凉或吃(喝)凉的东西后,容易腹泻 (拉肚子)吗?12345推断结果:□是 □倾向是 □否阴虚质 请根据近一年的体验和感觉,回答以下问题没有( 根 本不)很少( 有 一点)有时( 有些)常常( 相当)总是( 非常)(1) 您 感 到 手 脚 心 发 热吗?12345(2)您感觉身体、脸上发热吗?12345(3)您皮肤或口唇干吗?12345(4)您口唇的颜色比一般人红吗?12345(5)您容易便秘或大便12345干燥吗?(...

1、当您付费下载文档后,您只拥有了使用权限,并不意味着购买了版权,文档只能用于自身使用,不得用于其他商业用途(如 [转卖]进行直接盈利或[编辑后售卖]进行间接盈利)。
2、本站所有内容均由合作方或网友上传,本站不对文档的完整性、权威性及其观点立场正确性做任何保证或承诺!文档内容仅供研究参考,付费前请自行鉴别。
3、如文档内容存在违规,或者侵犯商业秘密、侵犯著作权等,请点击“违规举报”。

碎片内容

中医体质辨识标准

您可能关注的文档

确认删除?
VIP
微信客服
  • 扫码咨询
会员Q群
  • 会员专属群点击这里加入QQ群
客服邮箱
回到顶部