电脑桌面
添加小米粒文库到电脑桌面
安装后可以在桌面快捷访问

供应商绩效考核

供应商绩效考核_第1页
1/8
供应商绩效考核_第2页
2/8
供应商绩效考核_第3页
3/8
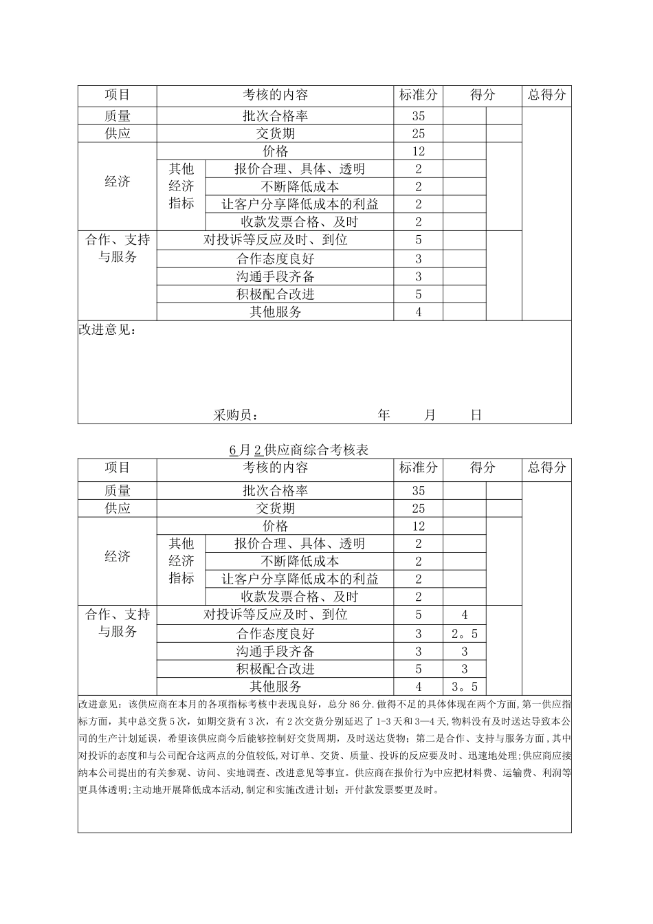
供应商绩效考核训练【材料】:某企业供应商考核管理制度第一条 目的为了法律规范合格供应商的日常考核,使供应商更合理有效,特制定本制度。第二条 适用范围对本公司现有合格供应商的考核,除另有规定者外,均以本制度执行。第三条 权责单位(1)采购部门负责本制度的制定、修改、废止工作.(2)总经理负责本制度制定、修改、废止的核准. 第四条 考核项目供应商交货实籍考核项目比例如下(满分 100 分):质量指标 35 分、交货指标25 分、经济指标 20 分、支持与服务 20 分。第五条 评分办法(1)质量依进料验收的批次合格率评分,每个月进行一次。计算方法为:进料批次合格率=(检验合格批次/总交验批次)*100%,得分=35*进料批次合格率.(2)供应指标依据订单交货日期进行评分,每个月进行一次.计算方法为:如期交货得 25 分,延迟交货 1—3 日每批次扣 2 分,延迟交货 3-4 日每批次扣 5 分,延迟 5—6 日每批次扣 10 分,延迟 7 日以上不得分.本项得分以 0 分为最低分。采购部每月将同一供应商当月各批次订单交货日期评分进行平均,得出该月的指标考核得分。(3)经济指标每季进行一次考核,方法如下:价格具有竞争力满分 12 分,价格合理、具体、透明满分 2 分。不断降低成本满分 2 分,让顾客分享成本降低的利益 2分,收款发票合格、及时满分 2 分,可以根据供应商的具体情况进行赋分.(4)服务指标每季进行一次考核,方法如下:对投诉的反应及时、到位满分 5分,合作态度良好,满分 3 分,沟通手段齐备满分 3 分,积极配合改进满分 4 分,其他支持程度 4 分,可以根据供应商的具体情况进行赋分。供应商质量指标由品质管理部门负责,供应指标由采购部门负责,每月进行一次,经济和服务指标每季度考核一次.半年计算一次平均得分,计算方法是:半年平均分=每月的分总和/考核月数。第七条 考核分级半年进行一次(1)供应商考核等级划分如下:平均分 90。1—100 分者为 A 等,80。1—90 分为B 等,70.1—80 分为 C 等,60.1-70 分为 D 等,60 分以下为 E 等.第八条 考核处理根据半年考核评分进行分级,然后决定处理结果(1)A 等供应商为优秀供应商,在付款、订单、检验等方面给予优惠奖励;(2)B 等供应商为良好供应商,由采购部提请供应商改正不足;(3)C 等供应商为合格供应商,由品管、采购部门予以必要的指导;(4)D 等供应商为辅导供应商,由品管、采购部门予以辅导,三个月内未...

1、当您付费下载文档后,您只拥有了使用权限,并不意味着购买了版权,文档只能用于自身使用,不得用于其他商业用途(如 [转卖]进行直接盈利或[编辑后售卖]进行间接盈利)。
2、本站所有内容均由合作方或网友上传,本站不对文档的完整性、权威性及其观点立场正确性做任何保证或承诺!文档内容仅供研究参考,付费前请自行鉴别。
3、如文档内容存在违规,或者侵犯商业秘密、侵犯著作权等,请点击“违规举报”。

碎片内容

供应商绩效考核

您可能关注的文档

确认删除?
VIP
微信客服
  • 扫码咨询
会员Q群
  • 会员专属群点击这里加入QQ群
客服邮箱
回到顶部