电脑桌面
添加小米粒文库到电脑桌面
安装后可以在桌面快捷访问

供应链基本流程

供应链基本流程_第1页
1/4
供应链基本流程_第2页
2/4
供应链基本流程_第3页
3/4
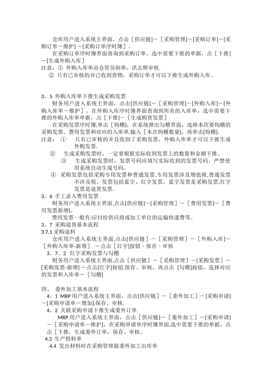
供应链操作基本流程一、销售管理基本流程1.1 销售报价基本流程1。2 手工录入销售订单基本流程销售用户进入系统主界面,点击[供应链]-[销售管理]-[销售订单]-[销售订单-新增],保存,审核。注:① 销售订单的单价应提前维护,自动带出,不可手工修改单价。 ② 销售订单上应录入完整的合同相关信息,比如:交货日期、销售方式等。1.3 关联销售订单下推生成发货通知单销售用户进入系统主界面,点击[供应链]-[销售管理]-[销售订单]-[销售订单-维护],在销售订单时序薄界面,点‘下推’按钮,下推生成发货通知,保存,审核.1。4 关联发货通知单下推 仓管用户进入系统主界面,点击[供应链]-[销售管理]-[发货通知]-[发货通知-维护],在销售发货序时簿,点‘下推’按钮,下推生成销售出库,保存,审核(出货后)。 注意:① 销售出库单的源单类型是:发货通知单 ② 销售出库单应列明:SN 号1。5 关联销售出库单下推生成销售发票财务用户进入系统主界面,点击[供应链]-[销售管理]-[销售出库]-[销货出库-维护],在销售出库序时簿中,点‘下推’按钮,下推[生成销售发票],保存,审核,钩稽。 注意:① 销售发票的源单类型是:销售出库② 往来科目设置:应收帐款③ 发票号码是:实际开出的发票号码,不是系统自动带出的。1.6 销售发票钩稽 财务用户进入系统主界面,点击[供应链]-[销售管理]-[销售发票]-[销货发票-维护],在销售发票序时簿中,单击[钩稽],选择本次要钩稽的销售发票、费用发票和对应的销售出库单,输入[本次钩稽数量],再单击[钩稽].1。7 销售退货仓库用户进入系统主界面,点击[供应链]-[销售管理]-[销售出库]-[销货出库-新增],选择红字,保存,审核.1。8 销售红字发票 财务用户进入系统主界面,点击[供应链]-[销售管理]-[销售发票]-[销货发票-新增],选择红字填制,保存,审核,钩稽1。9 销售赠品类① 赠送商品需要核算成本的,应通过“其他出库单”处理; ② 不需要核算成本的,可以通过“虚仓出库单”处理。用户进入系统主界面,点击[供应链]-[仓存管理]-[虚仓管理]-[虚仓出库],填制完成后保存、审核. 二、MRP 计划基本操作(暂定)2.1 手工录入采购申请单MRP 用户进入系统主界面,点击[供应链]-[采购管理]-[采购申请]-[采购申请单-增加],保存、审核。采购申请单由计划部门依据生产计划、物料需求计划、库存情况等,向采购部门提请购货申请。...

1、当您付费下载文档后,您只拥有了使用权限,并不意味着购买了版权,文档只能用于自身使用,不得用于其他商业用途(如 [转卖]进行直接盈利或[编辑后售卖]进行间接盈利)。
2、本站所有内容均由合作方或网友上传,本站不对文档的完整性、权威性及其观点立场正确性做任何保证或承诺!文档内容仅供研究参考,付费前请自行鉴别。
3、如文档内容存在违规,或者侵犯商业秘密、侵犯著作权等,请点击“违规举报”。

碎片内容

供应链基本流程

确认删除?
VIP
微信客服
  • 扫码咨询
会员Q群
  • 会员专属群点击这里加入QQ群
客服邮箱
回到顶部