电脑桌面
添加小米粒文库到电脑桌面
安装后可以在桌面快捷访问

储备型人才的培训方案VIP专享

储备型人才的培训方案_第1页
1/5
储备型人才的培训方案_第2页
2/5
储备型人才的培训方案_第3页
3/5
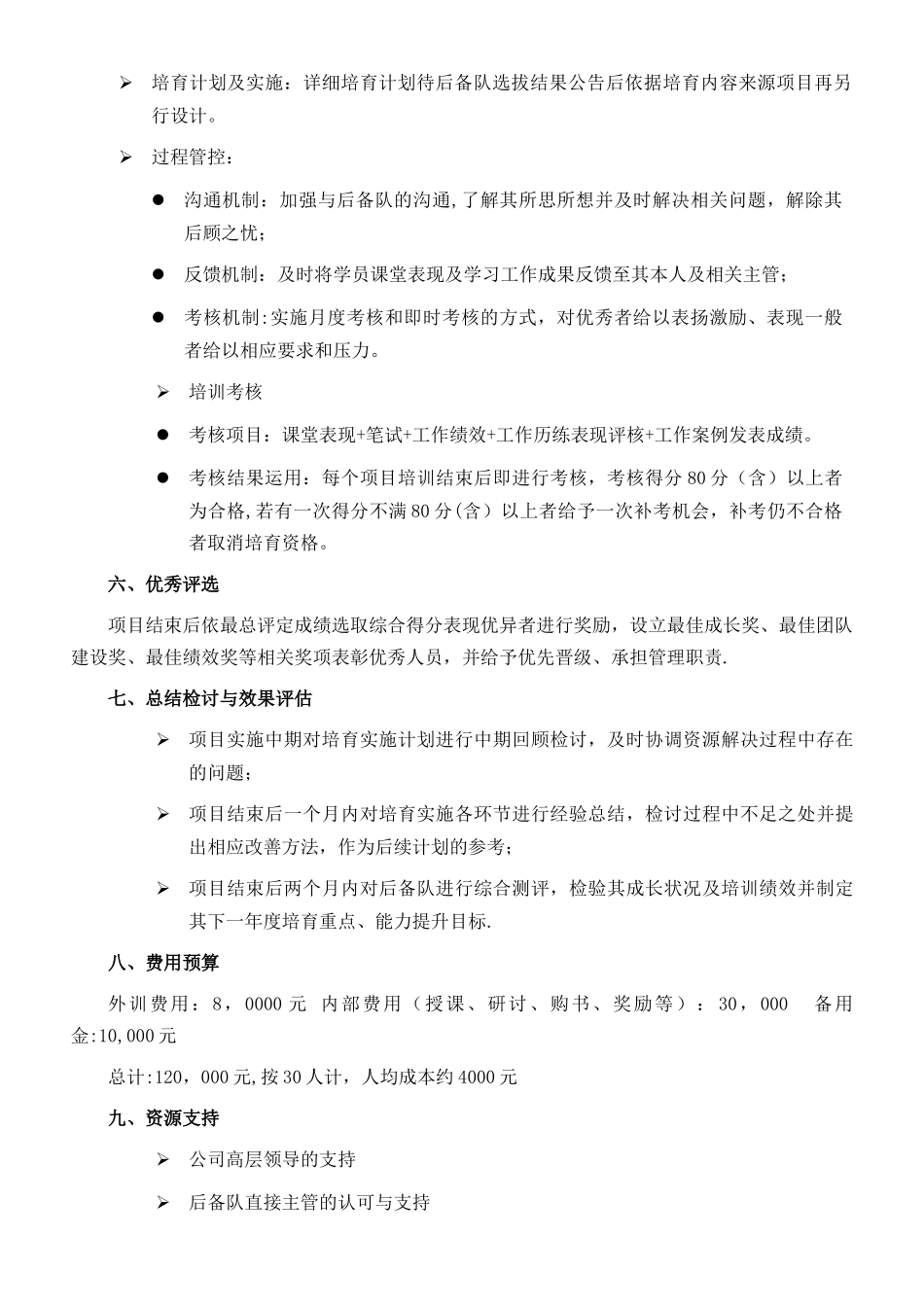
储备型人才的培训方案一、培育目的 为公司未来 2-3 年的进展储备“后备梯队人才”,滿足公司业务进展对管理人员的需求; 培育并提升公司现有骨干员工的管理技能、个人综合素养; 保留/激励骨干员工,使其树立长期服务的决心。二、培育对象公司每年组织一次管理后备队培育计划,选择有潜力的骨干员工参加,每批优才人数为 20—30 人。对象选拔侧重点为:1.持续稳定的高绩效 2. 持续成长进步的潜力 3 。文化认同 基本条件要求:上 1 年度业绩考评分数为 A-B,任职资格等级二级普通等(含)以上具有较全面的个人综合素养潜力(管理、技术创新、思维、表达、业务、推动力在公司工作满 1 年,具有一定的忠诚度,主观同意在公司长期进展对于公司及部门业务进展确实具有较高的重要性三、组织与分工人力资源部:负责后备队人才培育整体规划、人才选拔标准和程序的制定、培育对象的确定和培育计划的统筹安排、后备队人才库的建立和维护等。后备队部门主管:后备队人才培育对象的初步甄选和人才培育计划实施的支持与协助,工作历练机会的提供,以内部教练的角色负责后备队管理和业务知识的日常指导等。四、人员选拔人员提报:以一级部门为单位,由部门主管推举+员工自荐(填写附件一:管理后备队推举表),部门秘书整理后提交至人力资源部;人员甄选:基本条件+面谈+测试评估(职业性向、对管理职位的理解)+关键事件,原则上选取综合评价得分前 30 位;结果公告:选拔结果由人力资源部汇总整理呈公司最高主管审批后在内部 OA 上公告.(建议公司总裁致信通知其入选管理后备队名单、为公司的重要骨干,并给予工作及成长期许)五、人员培育培育方式:人力资源部提供的集中培训与部门主管开展的个性培育相互结合实施方式有:课堂学习+管理主题沟通研讨+工作历练+内部教练+工作案例发表方式说明比例课堂学习运用内外部资源进行管理知识、技能类相关课程的集中学习与研修20%沟通研讨1。发掘内外部资源展开高层对话沟通及业界优秀标杆企业学习以开拓思维、学习创新;2.通过读书活动、团队建设活动等选择相关管理主题组织研讨进行经验沟通与分享20%工作历练主导相关工作项目,通过实际工作历练,促进理论与实践相互结合50%内部教练直接主管在工作历练中运用科学有效的方法予以工作教导,加速后备队的成长和进步 案例发表实际工作应用成果展示,检验学习成效,并锻炼演讲能力10%培育内容来源:公司进展战略、文化导向及干部...

1、当您付费下载文档后,您只拥有了使用权限,并不意味着购买了版权,文档只能用于自身使用,不得用于其他商业用途(如 [转卖]进行直接盈利或[编辑后售卖]进行间接盈利)。
2、本站所有内容均由合作方或网友上传,本站不对文档的完整性、权威性及其观点立场正确性做任何保证或承诺!文档内容仅供研究参考,付费前请自行鉴别。
3、如文档内容存在违规,或者侵犯商业秘密、侵犯著作权等,请点击“违规举报”。

碎片内容

储备型人才的培训方案

确认删除?
VIP
微信客服
  • 扫码咨询
会员Q群
  • 会员专属群点击这里加入QQ群
客服邮箱
回到顶部