电脑桌面
添加小米粒文库到电脑桌面
安装后可以在桌面快捷访问

全年一次性奖金算法VIP专享

全年一次性奖金算法_第1页
1/3
全年一次性奖金算法_第2页
2/3
全年一次性奖金算法_第3页
3/3
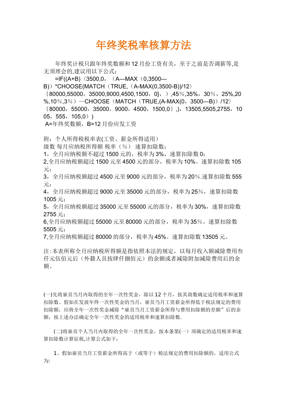
年终奖税率核算方法年终奖计税只跟年终奖数额和 12 月份工资有关,至于之前是否调薪等,是无须理会的,建议用以下公式:=IF((A+B)〈3500,0,(A—MAX(0,3500—B))*CHOOSE(MATCH(TRUE,(A-MAX(0,3500-B))/12〉{80000,55000,35000,9000,4500,1500,0},),45%,35%,30%,25%,20%,10%,3%)—CHOOSE(MATCH(TRUE,(A-MAX(0,3500—B))/12〉{80000,55000,35000,9000,4500,1500,0},),13505,5505,2755,1005,555,105,0)) A=年终奖数额,B=12 月份应发工资附:个人所得税税率表(工资、薪金所得适用)级数 每月应纳税所得额 税率(%) 速算扣除数:1,全月应纳税额不超过 1500 元的,税率为 3%,速算扣除数 0;2,全月应纳税额超过 1500 元至 4500 元的部分,税率为 10%。速算扣除数 105元;3,全月应纳税额超过 4500 元至 9000 元的部分,税率为 20%.速算扣除数 555元;4,全月应纳税额超过 9000 元至 35000 元的部分,税率为 25%,速算扣除数1005 元;5,全月应纳税额超过 35000 元至 55000 元的部分,税率为 30%,速算扣除数2755 元;6,全月应纳税额超过 55000 元至 80000 元的部分,税率为 35%。速算扣除数5505 元;7,全月应纳税额超过 80000 的部分,税率为 45%。速算扣除数 13505 元。注:本表所称全月应纳税所得额是指依照本法的规定,以每月收入额减除费用叁仟元伍佰元后(外籍人员按肆仟捌佰元)的余额或者减除附加减除费用后的余额。(一)先将雇员当月内取得的全年一次性奖金,除以 12 个月,按其商数确定适用税率和速算扣除数。假如在发放年终一次性奖金的当月,雇员当月工资薪金所得低于税法规定的费用扣除额,应将全年一次性奖金减除“雇员当月工资薪金所得与费用扣除额的差额”后的余额,按上述办法确定全年一次性奖金的适用税率和速算扣除数. (二)将雇员个人当月内取得的全年一次性奖金,按本条第(一)项确定的适用税率和速算扣除数计算征税,计算公式如下: 1。假如雇员当月工资薪金所得高于(或等于)税法规定的费用扣除额的,适用公式为: 应纳税额=雇员当月取得全年一次性奖金×适用税率-速算扣除数 2.假如雇员当月工资薪金所得低于税法规定的费用扣除额的,适用公式为: 应纳税额=(雇员当月取得全年一次性奖金—雇员当月工资薪金所得与费用扣除额的差额)×适用税率—速算扣除数 二、案例分析 案例一:方女士是一家公司雇员,2025 年 12 月取得当月工资 8...

1、当您付费下载文档后,您只拥有了使用权限,并不意味着购买了版权,文档只能用于自身使用,不得用于其他商业用途(如 [转卖]进行直接盈利或[编辑后售卖]进行间接盈利)。
2、本站所有内容均由合作方或网友上传,本站不对文档的完整性、权威性及其观点立场正确性做任何保证或承诺!文档内容仅供研究参考,付费前请自行鉴别。
3、如文档内容存在违规,或者侵犯商业秘密、侵犯著作权等,请点击“违规举报”。

碎片内容

全年一次性奖金算法

阳光书坊+ 关注
实名认证
内容提供者

阳光书坊,传播未来

确认删除?
VIP
微信客服
  • 扫码咨询
会员Q群
  • 会员专属群点击这里加入QQ群
客服邮箱
回到顶部