电脑桌面
添加小米粒文库到电脑桌面
安装后可以在桌面快捷访问

公司出差管理制度35981

公司出差管理制度35981_第1页
1/4
公司出差管理制度35981_第2页
2/4
公司出差管理制度35981_第3页
3/4
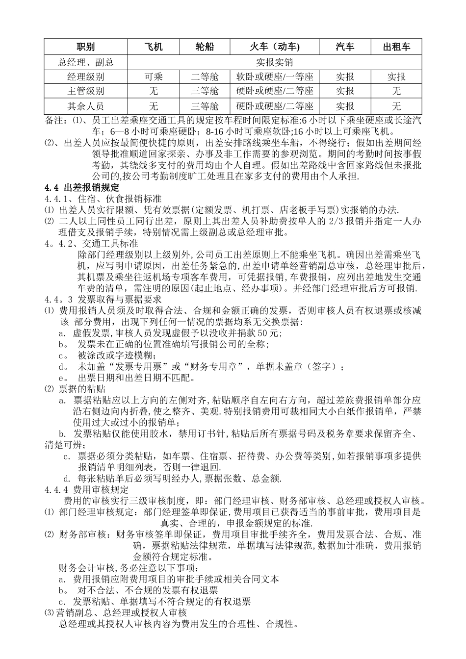
出差管理制度1。0 目的 为了统一公司员工外出办公管理,同时法律规范内部出差申报、费用报销流程,合理控制费用支出,现制定本管理制度。2.0 范围适用于公司所有因公外出办事的人员。3。0 职责与权限 人力行政部:负责本制度的制订、修改和解释。 财务部:按本制度规定负责出差费用的审核和 1000 元以内费用额度的审批付款。 总经理:负责 1000 元以上(含 1000 元)费用额度的审批.4。0 管理规定:4.1 出差的类别4。1.1 常规出差:销售部按计划一般性客户访问、一般性市场考察、区域检查、工程谈判 、渠道拓展、售后问题等;市场部常规检查(店面、广告、促销)、活动培训指导、市场调研、新品推广、产品调研、信息收集等。4。2。2 特别出差:特别客户访问、渠道重大事件调查、专项调研;公司委派特别任务出差.4。2.3 活动出差:经销商大会、样板市场建设、年终峰会、大型培训活动、订购会、公司展会活动、公关活动、委派学习等。4。1 出差签核程序4.1.1 业务员申请出差出差人员应提前 3 日办理出差申请,填写《出差审批单》,注明出差时间、出差地点、出差路线、出差事由、所需资金等信息,经部门负责人签署意见、上级领导批准后方可出差,《出差审批表》批准后交人力行政部备案,人力行政部按《出差审批单》记录考勤。4。1.2 公司指派出差即由公司原因(业务需要、培训、外部培训、会议等)指派涉及岗位人员出差,由指派人填写《出差审批单》,申报流程按以上规定执行. 4.1。3 其他规定⑴ 因公务紧急,未能履行出差审批手续的或因工作需要延长出差时限的,可以用通讯方式请示并经批准,出差后补办手续。⑵ 出差员工在出差前须到人办行政部办理考勤登记,并知晓出差报销规定。4.2 出差借款4。2.1 借款流程 出差人员借款需持批准后的《出差审批表》,填写“借支单”,经主管领导批准,财务负责人审核后方可借款,如下图:4。2。2 借款时,本着“前账不清、后账不借”的原则,延误工作责任自负,特别情况由主管领导特批.4。2。3 出差回公司应在一星期内完成差旅费报销,凡与原出差申请单规定的地点、天数不符的原则上差旅费不予报销,因特别原因或情况变化需改变路线、天数的,经分管领导签署意见后方可报销.4.3 出差补贴标准4。3。1 总体原则:对出差人员补助费、住宿费和市内交通费实行“包干使用,节约归己,超支不补”原则,实行出差区域规划报销出差补助费。4.3.2 住宿、伙食补贴标准(金额单位:元/天)职别一级区域二...

1、当您付费下载文档后,您只拥有了使用权限,并不意味着购买了版权,文档只能用于自身使用,不得用于其他商业用途(如 [转卖]进行直接盈利或[编辑后售卖]进行间接盈利)。
2、本站所有内容均由合作方或网友上传,本站不对文档的完整性、权威性及其观点立场正确性做任何保证或承诺!文档内容仅供研究参考,付费前请自行鉴别。
3、如文档内容存在违规,或者侵犯商业秘密、侵犯著作权等,请点击“违规举报”。

碎片内容

公司出差管理制度35981

确认删除?
VIP
微信客服
  • 扫码咨询
会员Q群
  • 会员专属群点击这里加入QQ群
客服邮箱
回到顶部