电脑桌面
添加小米粒文库到电脑桌面
安装后可以在桌面快捷访问

公司各岗位工作职责

公司各岗位工作职责_第1页
1/5
公司各岗位工作职责_第2页
2/5
公司各岗位工作职责_第3页
3/5
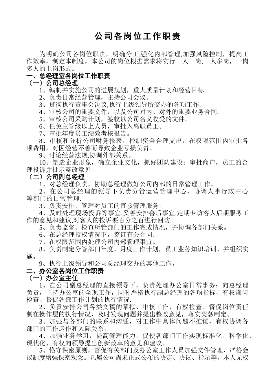
公 司 各 岗 位 工 作 职 责为明确公司各岗位职责,明确分工,强化内部管理,加强风险控制,提高工作效率,制定本制度,本公司的岗位根据需求将实行一人一岗,一人多岗,一岗多人的上岗形式。一、总经理室各岗位工作职责(一)公司总经理1、编制并实施公司的进展规划,重大质量计划和经营目标.2、负责日常经营管理,主持公司会议。3、贯彻执行董事会决议,执行上级领导所交办的各项工作.4、审核公司的重要文件,以及公司对内、对外的重要业务合同.5、审核公司采购计划,签收以公司名义收受的文件。6、任免主管级以上人员,审批入离职员工。7、审批年度员工绩效考核报告。8、审核和分析公司财务报表,控制资金合理支出,在权限范围内审批各项费用,对因经营不善而导致企业亏损负责。9、讨论经营法规,协调外部关系。10、塑造企业形象,确立企业文化,抓好团队建设;审批商户,员工的合理投诉并批示整改意见。(二)公司副总经理1、对总经理负责,协助总经理做好公司内部的日常管理工作。2、在公司总经理的领导下负责分管运营管理中心,协调人事行政中心等部门的日常管理.3、负责安排,管理对员工的直接管理服务。4、及时处理现场投诉等事宜,妥善安排善后事宜,定期专访客人后期服务工作的意见和建议,对客人的投诉要百分之百进行回访.5、负责监督、检查所管部门的工作完成情况,并协调各部门关系。6、在总经理授权情况下,签订有关合同.7、在权限范围内处理公司内部管理事宜。8、负责制定分管部门年度、月度工作计划,员工业务知识培训、并组织实施。9、执行上级领导和公司总经理交办的其他工作。二、办公室各岗位工作职责(一)办公室主任1、在公司副总经理的直接领导下,负责处理办公室日常事务;向总经理负责,主持办公室的全现工作,同时严格执行副总经理的各项指标,有权询问检查、督促各部工作计划的执行情况.2、负责安排公司各类文稿的草拟、审核工作,有权检查、督促岗位责任制在操作层的执行情况,及时发现问题并提出整改意见,落实奖惩制定。3、加强与各部门的联系和沟通,对工作中具体问题不推诿,有权协调各部门的工作运作和人际关系。4、加强业务学习,提高管理能力,促使各部门工作实现标准化、科学化、现代化、有权向领导提出创新改革的意见和建议。5、恪守保密原则,督促有关部门及办公室工作人员加强文件管理,严格会议制度增强保密观念。凡属公司尚未正式公布的决定、决议、指示等,本人无权传播。6、负责公司员工的人事、工资、...

1、当您付费下载文档后,您只拥有了使用权限,并不意味着购买了版权,文档只能用于自身使用,不得用于其他商业用途(如 [转卖]进行直接盈利或[编辑后售卖]进行间接盈利)。
2、本站所有内容均由合作方或网友上传,本站不对文档的完整性、权威性及其观点立场正确性做任何保证或承诺!文档内容仅供研究参考,付费前请自行鉴别。
3、如文档内容存在违规,或者侵犯商业秘密、侵犯著作权等,请点击“违规举报”。

碎片内容

公司各岗位工作职责

确认删除?
VIP
微信客服
  • 扫码咨询
会员Q群
  • 会员专属群点击这里加入QQ群
客服邮箱
回到顶部