电脑桌面
添加小米粒文库到电脑桌面
安装后可以在桌面快捷访问

公司差旅管理制度

公司差旅管理制度_第1页
1/8
公司差旅管理制度_第2页
2/8
公司差旅管理制度_第3页
3/8
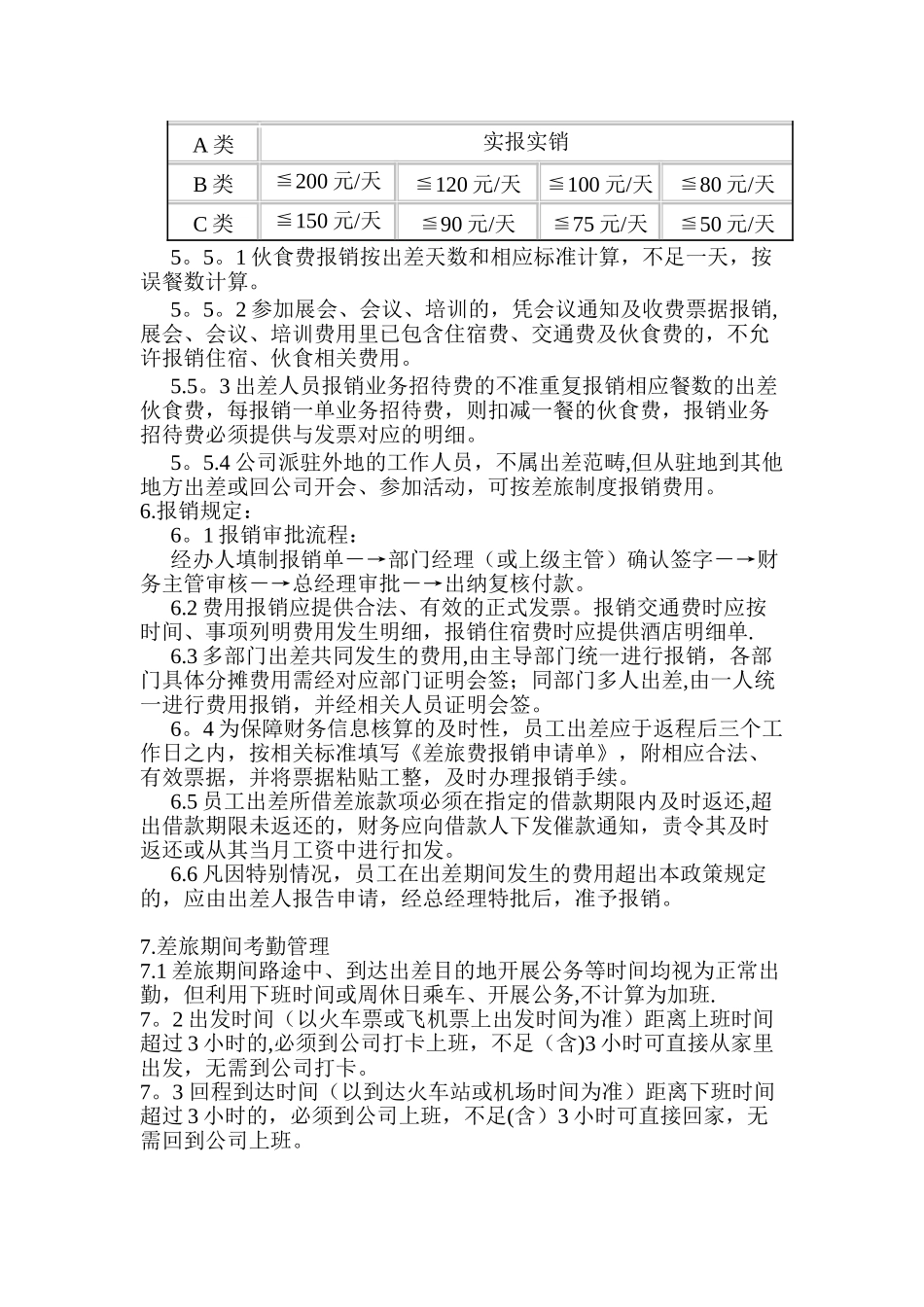
XXXXXX 有限公司差旅管理制度1.目的:为了法律规范公务出差审批手续及费用报销标准,完善公司费用管理制度,加强成本管理意识,合理控制差旅费用支出,特制定本制度。2.适用范围:本制度适用于公司所有员工的国内外出差业务。3.差旅费定义:差旅费是指因公务出差而发生的各项费用,主要包括:⑴ 乘坐汽车、火车、飞机、船舶等交通工具而发生的交通费用;⑵ 住宿费;⑶ 伙食费;⑷ 其他伴随出差发生的合理费用.4.差旅借款:员工出差可预先借支差旅费用,经办人填写《借支申请单》,按借支审批流程审批。5.报销标准:5。1 岗位类别员工出差报销标准按岗位级别分为以下三类:类别人 员A 类总经理B 类部门经理C 类除A、B类以外的其他人员5。2 地区类别出差分地区按不同标准报销费用,主要划分四类:类别城市及地区境外及港澳台境外及港澳台地区特别城市北京、上海、深圳、广州省会城市各省会城市及厦门、珠海、汕头、大连、青岛、宁波单列市其他城市除以上城市之外的其他地区 5。3 交通类别火车飞机轮船短途交通境外及港澳台A类实报实销B类硬卧经济舱二等舱本着成本与效率相结合原则进行费用控制赴香港及其他地区须根据公司安排,因工作关系需自行前往须请示总经理审批.行程中只能乘坐公共交通工具,不得租用粤港两地牌照车辆接送往返。C类硬卧经济舱二等舱5.3。1 C 类员工,出差里程在 1000 公里以内,只准予乘坐火车(硬卧)或汽车,如员工个人意愿选择乘坐飞机的,相应差价不予报销。5。3.1.1 里程:指出发地与目的地的火车里程数;5。3。1。2 差价:指机票价款(包括机票、机场建设费、燃油附加及保险费)与火车硬卧价格(各趟次列车中的最高价)的差额。5。3.2 员工出差应本着节约与成本效率相结合的原则,视具体情况选择交通工具,并按以上标准实行。5.3。3 短途或市内出差,使用自己的交通工具(如私家车),相应路桥、油料费根据里程数实报实销。短途交通费及路桥油料费应本着节约的原则进行控制,部门负责人进行审核把关,财务负责监督。5.3。4 至机场、车站往返以及出差当地的交通应以公共交通为主,特别情况可乘坐出租,部门负责人对此进行审核把关。5。4 住宿住宿标准根据出差所在地附近的“七天”或“经济型”酒店标准实报实销。5.4。1 住宿出差天数的界定按出差票据显示的具体日期、时间计算, “算头不算尾”。5.4。2 同性人员一同出差,按两人住双人标准间限额报销,如遇异性单人,可住单人间.5.5 伙食类别境外及港澳...

1、当您付费下载文档后,您只拥有了使用权限,并不意味着购买了版权,文档只能用于自身使用,不得用于其他商业用途(如 [转卖]进行直接盈利或[编辑后售卖]进行间接盈利)。
2、本站所有内容均由合作方或网友上传,本站不对文档的完整性、权威性及其观点立场正确性做任何保证或承诺!文档内容仅供研究参考,付费前请自行鉴别。
3、如文档内容存在违规,或者侵犯商业秘密、侵犯著作权等,请点击“违规举报”。

碎片内容

公司差旅管理制度

确认删除?
VIP
微信客服
  • 扫码咨询
会员Q群
  • 会员专属群点击这里加入QQ群
客服邮箱
回到顶部