电脑桌面
添加小米粒文库到电脑桌面
安装后可以在桌面快捷访问

公司管理人员岗位职责考核方案

公司管理人员岗位职责考核方案_第1页
1/7
公司管理人员岗位职责考核方案_第2页
2/7
公司管理人员岗位职责考核方案_第3页
3/7
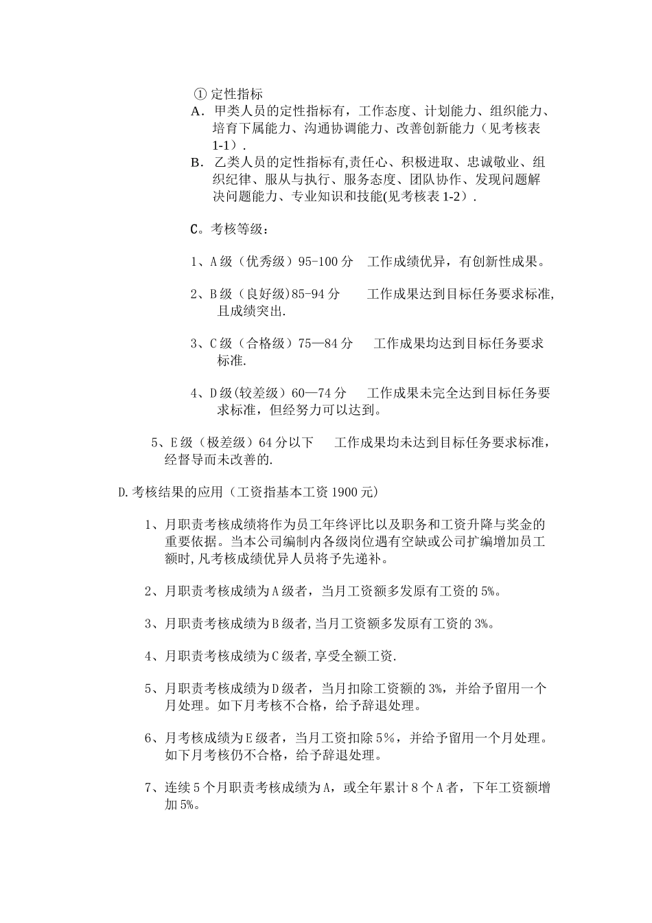
公司管理人员岗位职责考核规则第一章 总则第一条公司管理人员职责考核目的1.对员工在一定时期内担当岗位职务工作所表现出来的能力、努力程度以及工作实绩进行分析,做出客观评价,把握员工工作执行和适应情况,确定人才开发的方针政策及教育培训方向,合理配置人员,明确员工工作的导向;2.保障组织有效运行;3.给予员工与其贡献相应的激励以及公正合理的待遇,以促进管理的公正和民主,激发员工工作热情和提高工作效率。第二条考核用途,管理人员考核的评定结果主要有以下几方面用途:1.合理调整和配置人员;2.职务升降;3.提薪与奖罚;第三条 考核原则1.上级考核与下级(同级)考核相结合原则;2.工作结果与岗位目标相结合原则;3.不同岗位与不同权重相结合原则。第二章考核对象和考核周期第四条 考核对象:公司主管及以下管理人员。第五条 考核周期:考核分为月度考核和年度考核。1.月度考核:月度考核是对被考核者每月内的工作绩效、工作态度和工作能力进行考核,月度考核结果与当月司炉工绩效考核并列执行。2.年度考核:年度考核是对被考核者在年度内的工作绩效与奖罚情况给予评价,并统计、汇总各月绩效考核的得分后,得出被考核者本年度绩效考核的最终得分,年底以年度考核得分作为评优依据。第三章考核方法、考核主体、考核指标第六条考核方法是指针对被考核对象所实行的考核方式、考核主体、考核指标。考核主体是指对被考核对象进行考核的人。1.由于日常工作中被考核对象的工作性质不同,其工作业绩的表现形式也不同,因此对于不同的被考核对象,考核方法也应不同.2.考核采纳直接上级考核办法对其考核评分。第七条人员分类及其考核指标的设计:公司对不同级别的员工考核的侧重点不同,因此考核的评分标准也不同。考核必须依据被考核者的级别确定相应的评分标准,评分标准分甲类人员,乙类人员两种评分标准。1.人员级别甲类人员:项目主管、行政主管。 乙类人员:项目点领班。2.管理人员考核指标设定① 定性指标A.甲类人员的定性指标有,工作态度、计划能力、组织能力、培育下属能力、沟通协调能力、改善创新能力(见考核表1-1).B.乙类人员的定性指标有,责任心、积极进取、忠诚敬业、组织纪律、服从与执行、服务态度、团队协作、发现问题解决问题能力、专业知识和技能(见考核表 1-2).C。考核等级:1、A 级(优秀级)95-100 分 工作成绩优异,有创新性成果。2、B 级(良好级)85-94 分 工作成果达到目标任务要求标准,且成绩突出.3、...

1、当您付费下载文档后,您只拥有了使用权限,并不意味着购买了版权,文档只能用于自身使用,不得用于其他商业用途(如 [转卖]进行直接盈利或[编辑后售卖]进行间接盈利)。
2、本站所有内容均由合作方或网友上传,本站不对文档的完整性、权威性及其观点立场正确性做任何保证或承诺!文档内容仅供研究参考,付费前请自行鉴别。
3、如文档内容存在违规,或者侵犯商业秘密、侵犯著作权等,请点击“违规举报”。

碎片内容

公司管理人员岗位职责考核方案

您可能关注的文档

一帆文传+ 关注
实名认证
内容提供者

欢迎光临店铺,各类公文供您挑选。

确认删除?
VIP
微信客服
  • 扫码咨询
会员Q群
  • 会员专属群点击这里加入QQ群
客服邮箱
回到顶部