电脑桌面
添加小米粒文库到电脑桌面
安装后可以在桌面快捷访问

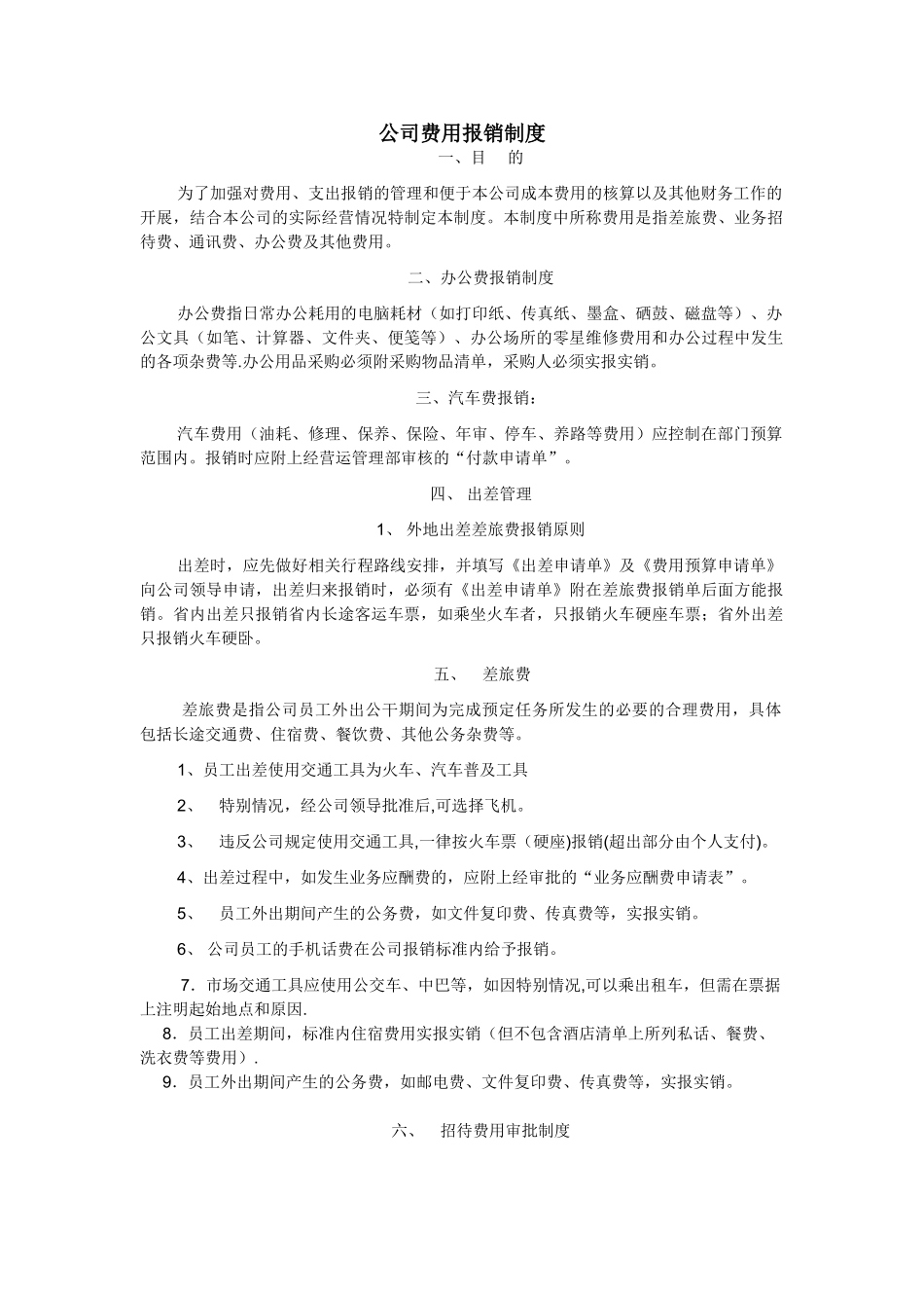
公司费用报销制度00

公司费用报销制度00_第1页
1/3
公司费用报销制度00_第2页
2/3
公司费用报销制度00_第3页
3/3
公司费用报销制度一、目 的 为了加强对费用、支出报销的管理和便于本公司成本费用的核算以及其他财务工作的开展,结合本公司的实际经营情况特制定本制度。本制度中所称费用是指差旅费、业务招待费、通讯费、办公费及其他费用。二、办公费报销制度办公费指日常办公耗用的电脑耗材(如打印纸、传真纸、墨盒、硒鼓、磁盘等)、办公文具(如笔、计算器、文件夹、便笺等)、办公场所的零星维修费用和办公过程中发生的各项杂费等.办公用品采购必须附采购物品清单,采购人必须实报实销。三、汽车费报销:汽车费用(油耗、修理、保养、保险、年审、停车、养路等费用)应控制在部门预算范围内。报销时应附上经营运管理部审核的“付款申请单”。四、 出差管理 1、 外地出差差旅费报销原则出差时,应先做好相关行程路线安排,并填写《出差申请单》及《费用预算申请单》向公司领导申请,出差归来报销时,必须有《出差申请单》附在差旅费报销单后面方能报销。省内出差只报销省内长途客运车票,如乘坐火车者,只报销火车硬座车票;省外出差只报销火车硬卧。五、 差旅费 差旅费是指公司员工外出公干期间为完成预定任务所发生的必要的合理费用,具体包括长途交通费、住宿费、餐饮费、其他公务杂费等。1、员工出差使用交通工具为火车、汽车普及工具2、 特别情况,经公司领导批准后,可选择飞机。 3、 违反公司规定使用交通工具,一律按火车票(硬座)报销(超出部分由个人支付)。4、出差过程中,如发生业务应酬费的,应附上经审批的“业务应酬费申请表”。5、 员工外出期间产生的公务费,如文件复印费、传真费等,实报实销。 6、 公司员工的手机话费在公司报销标准内给予报销。7.市场交通工具应使用公交车、中巴等,如因特别情况,可以乘出租车,但需在票据上注明起始地点和原因. 8.员工出差期间,标准内住宿费用实报实销(但不包含酒店清单上所列私话、餐费、洗衣费等费用). 9.员工外出期间产生的公务费,如邮电费、文件复印费、传真费等,实报实销。 六、 招待费用审批制度招待费用指接送客户、接待用餐、赠送礼品、交际应酬所发生的各项费用 .为了公司业务开展顺利,各部门在预算范围内可根据具体情况安排接待用餐或赠送礼品。所有赠送礼品必须事先上报公司领导批准,并计入相关部门负责人的招待费用限额。礼品发票必须附礼品清单。每月累计报销的招待费,要在其发票的背面注明:所招待部门、招待的原因及金额等,没有注明的不予报销。每次招待...

1、当您付费下载文档后,您只拥有了使用权限,并不意味着购买了版权,文档只能用于自身使用,不得用于其他商业用途(如 [转卖]进行直接盈利或[编辑后售卖]进行间接盈利)。
2、本站所有内容均由合作方或网友上传,本站不对文档的完整性、权威性及其观点立场正确性做任何保证或承诺!文档内容仅供研究参考,付费前请自行鉴别。
3、如文档内容存在违规,或者侵犯商业秘密、侵犯著作权等,请点击“违规举报”。

碎片内容

公司费用报销制度00

确认删除?
VIP
微信客服
  • 扫码咨询
会员Q群
  • 会员专属群点击这里加入QQ群
客服邮箱
回到顶部