电脑桌面
添加小米粒文库到电脑桌面
安装后可以在桌面快捷访问

公司门岗管理制度VIP专享

公司门岗管理制度_第1页
1/3
公司门岗管理制度_第2页
2/3
公司门岗管理制度_第3页
3/3
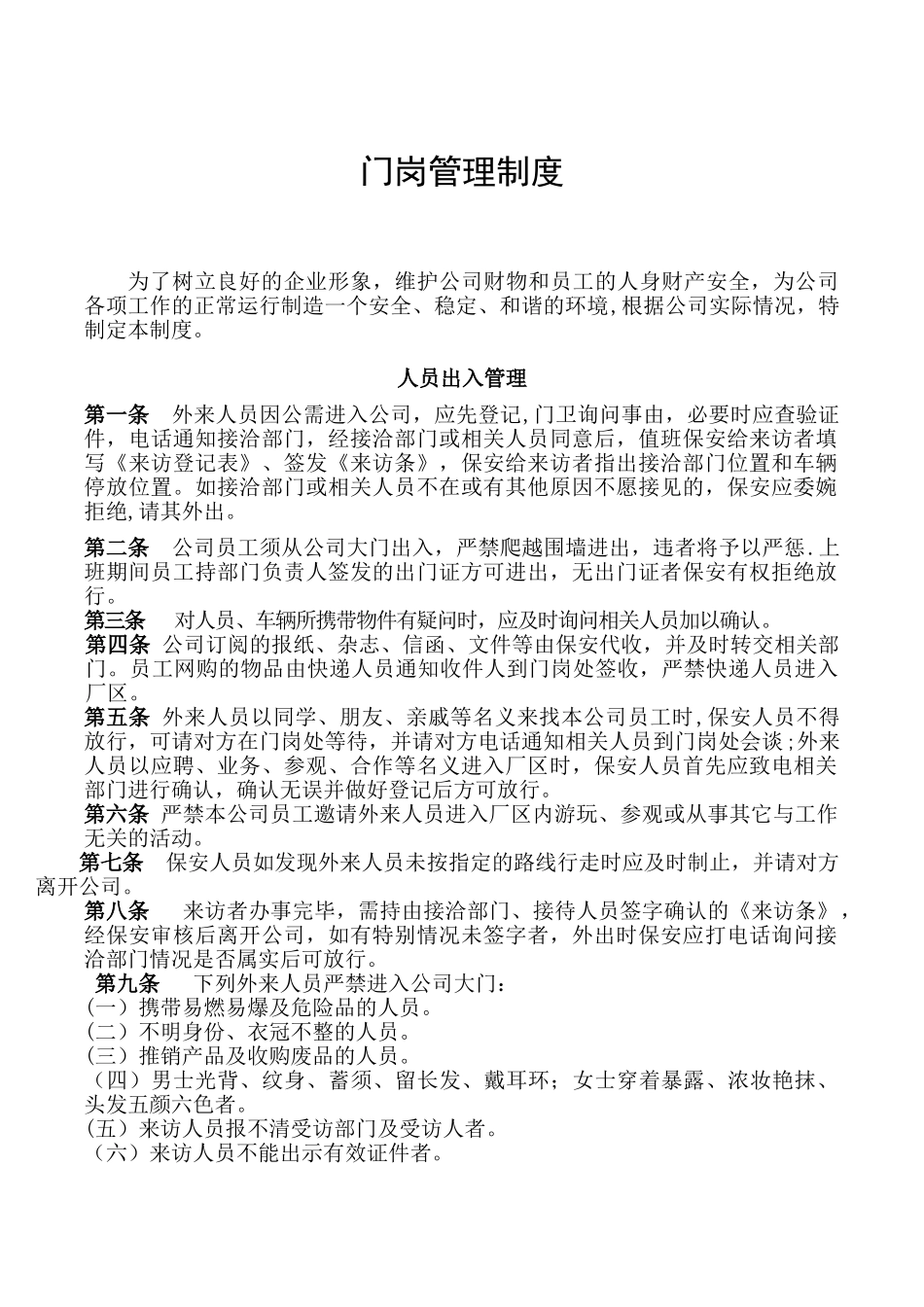
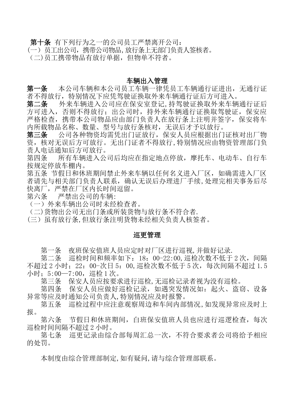
门岗管理制度为了树立良好的企业形象,维护公司财物和员工的人身财产安全,为公司各项工作的正常运行制造一个安全、稳定、和谐的环境,根据公司实际情况,特制定本制度。人员出入管理第一条 外来人员因公需进入公司,应先登记,门卫询问事由,必要时应查验证件,电话通知接洽部门,经接洽部门或相关人员同意后,值班保安给来访者填写《来访登记表》、签发《来访条》,保安给来访者指出接洽部门位置和车辆停放位置。如接洽部门或相关人员不在或有其他原因不愿接见的,保安应委婉拒绝,请其外出。 第二条 公司员工须从公司大门出入,严禁爬越围墙进出,违者将予以严惩.上班期间员工持部门负责人签发的出门证方可进出,无出门证者保安有权拒绝放行。第三条 对人员、车辆所携带物件有疑问时,应及时询问相关人员加以确认。第四条 公司订阅的报纸、杂志、信函、文件等由保安代收,并及时转交相关部门。员工网购的物品由快递人员通知收件人到门岗处签收,严禁快递人员进入厂区。第五条 外来人员以同学、朋友、亲戚等名义来找本公司员工时,保安人员不得放行,可请对方在门岗处等待,并请对方电话通知相关人员到门岗处会谈;外来人员以应聘、业务、参观、合作等名义进入厂区时,保安人员首先应致电相关部门进行确认,确认无误并做好登记后方可放行。第六条 严禁本公司员工邀请外来人员进入厂区内游玩、参观或从事其它与工作无关的活动。 第七条 保安人员如发现外来人员未按指定的路线行走时应及时制止,并请对方离开公司。第八条 来访者办事完毕,需持由接洽部门、接待人员签字确认的《来访条》,经保安审核后离开公司,如有特别情况未签字者,外出时保安应打电话询问接洽部门情况是否属实后可放行。第九条 下列外来人员严禁进入公司大门:(一)携带易燃易爆及危险品的人员。(二)不明身份、衣冠不整的人员。(三)推销产品及收购废品的人员。(四)男士光背、纹身、蓄须、留长发、戴耳环;女士穿着暴露、浓妆艳抹、头发五颜六色者。(五)来访人员报不清受访部门及受访人者。(六)来访人员不能出示有效证件者。第十条 有下列行为之一的公司员工严禁离开公司:(一)员工出公司,携带公司物品,放行条上无部门负责人签核者。(二)员工携带物品有放行单据,但物单不符者。车辆出入管理第一条 本公司车辆和本公司员工车辆一律凭员工车辆通行证进出,无通行证者不得放行,特别情况下应凭驾驶证换取外来车辆通行证后方可进入。第二条 外来车辆进入公司应...

1、当您付费下载文档后,您只拥有了使用权限,并不意味着购买了版权,文档只能用于自身使用,不得用于其他商业用途(如 [转卖]进行直接盈利或[编辑后售卖]进行间接盈利)。
2、本站所有内容均由合作方或网友上传,本站不对文档的完整性、权威性及其观点立场正确性做任何保证或承诺!文档内容仅供研究参考,付费前请自行鉴别。
3、如文档内容存在违规,或者侵犯商业秘密、侵犯著作权等,请点击“违规举报”。

碎片内容

公司门岗管理制度

确认删除?
VIP
微信客服
  • 扫码咨询
会员Q群
  • 会员专属群点击这里加入QQ群
客服邮箱
回到顶部