电脑桌面
添加小米粒文库到电脑桌面
安装后可以在桌面快捷访问

养老院护工护理等级标准流程

养老院护工护理等级标准流程_第1页
1/10
养老院护工护理等级标准流程_第2页
2/10
养老院护工护理等级标准流程_第3页
3/10
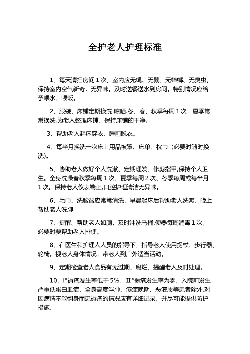
全护老人护理标准1、每天清扫房间 1 次,室内应无蝇、无鼠、无蟑螂、无臭虫,保持室内空气新奇,无异味。及时送餐送水到房间。特别情况应给予喂水、喂饭。2、服装、床铺定期换洗,晾晒.冬、春、秋季每周 1 次,夏季常常换洗.为老人整理床铺,保持床铺的干净。3、帮助老人起床穿衣、睡前脱衣。4、每半月换洗一次床上用品被罩、床单、枕巾(必要时随时换洗)。5、协助老人做好个人洗漱、定期理发、修剪指甲,保持个人卫生。全身洗澡春秋季每周 1 次、夏季每周 2 次、冬季每周或每半月1 次。保持老人仪表端正,口腔护理清洁无异味。6、毛巾、洗脸盆应常常清洗,早晨起床后帮助老人洗漱,晚上帮助老人洗脚.7、提醒、帮助老人如厕,及时冲洗马桶.便器每周消毒 1 次。必要时要帮助老人排便。8、在医生和护理人人员的指导下,指导老人使用拐杖、步行器、轮椅。视老人身体情况,带老人到户外适当活动。9、定期检查老人食品有无过期、腐烂,提醒老人及时处理。10、I°褥疮发生率低于 5%,Ⅱ°褥疮发生率为零,入院前发生严重低蛋白血症,全身高度浮肿、癌症晚期、恶液质等患者除外.对因病情不能翻身而患褥疮的情况应有详细记录,并尽可能提供防护措施.11、服务人员 24 小时值班,实行程序化个案护理.视情况调整护理方案。护工全天(全护)工作流程图清理卧床老人床铺卫生并改变体位(清理大小便、清洗会阴部、换尿袋及尿布垫、更换衣服)↓帮助不能自理老人洗漱↓清理卫生间 (刷马桶、倒垃圾、清洗地面台面等,冲开水)↓帮助老人进早餐(喂饭、喂药、打鼻饲、清洗碗筷等)↓打扫房间卫生(清理床铺、擦床头柜、茶几、电视柜、窗门等处尘灰、拖地、清洗换下来的衣物)↓帮助老人喂牛奶、喂水、喂水果等↓给卧床老人洗澡或协助进行康复训练等活动↓帮助老人进午餐(喂饭、喂药、打鼻饲、清洗碗筷等)↓帮助老人上床午睡↓帮助老人洗澡、清洗衣物、被套等↓帮助老人喂牛奶、喂水、喂水果等或协助进行康复训练↓帮助老人清理个人卫生(刮胡子、剪指甲等)↓帮助老人进晚餐(喂饭、喂药、打鼻饲、清洗碗筷等)↓帮助老人服睡前药物↓帮助老人上床睡觉注明:①老人大小便随时处理②卧床老人 2 小时翻身一次③ 注意随时巡视观察老人情况,发现情况及时报告医师半护老人护理标准1、每天清扫房间 1 次,及时送餐送开水到房间。室内应无蝇、无鼠、无蟑螂、无臭虫,保持室内空气新奇,无异味。2、服装、床铺定期换洗,晾晒、冬、春、秋季每周 1 次,夏季常常...

1、当您付费下载文档后,您只拥有了使用权限,并不意味着购买了版权,文档只能用于自身使用,不得用于其他商业用途(如 [转卖]进行直接盈利或[编辑后售卖]进行间接盈利)。
2、本站所有内容均由合作方或网友上传,本站不对文档的完整性、权威性及其观点立场正确性做任何保证或承诺!文档内容仅供研究参考,付费前请自行鉴别。
3、如文档内容存在违规,或者侵犯商业秘密、侵犯著作权等,请点击“违规举报”。

碎片内容

养老院护工护理等级标准流程

您可能关注的文档

确认删除?
VIP
微信客服
  • 扫码咨询
会员Q群
  • 会员专属群点击这里加入QQ群
客服邮箱
回到顶部