电脑桌面
添加小米粒文库到电脑桌面
安装后可以在桌面快捷访问

冬季施工中的安全注意事项

冬季施工中的安全注意事项_第1页
1/3
冬季施工中的安全注意事项_第2页
2/3
冬季施工中的安全注意事项_第3页
3/3
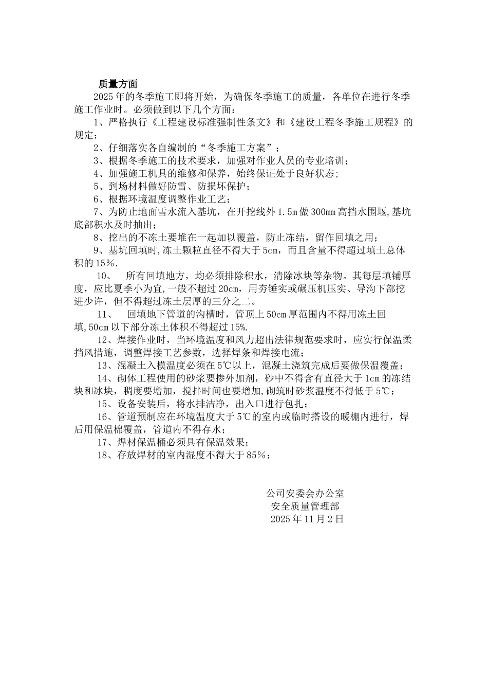
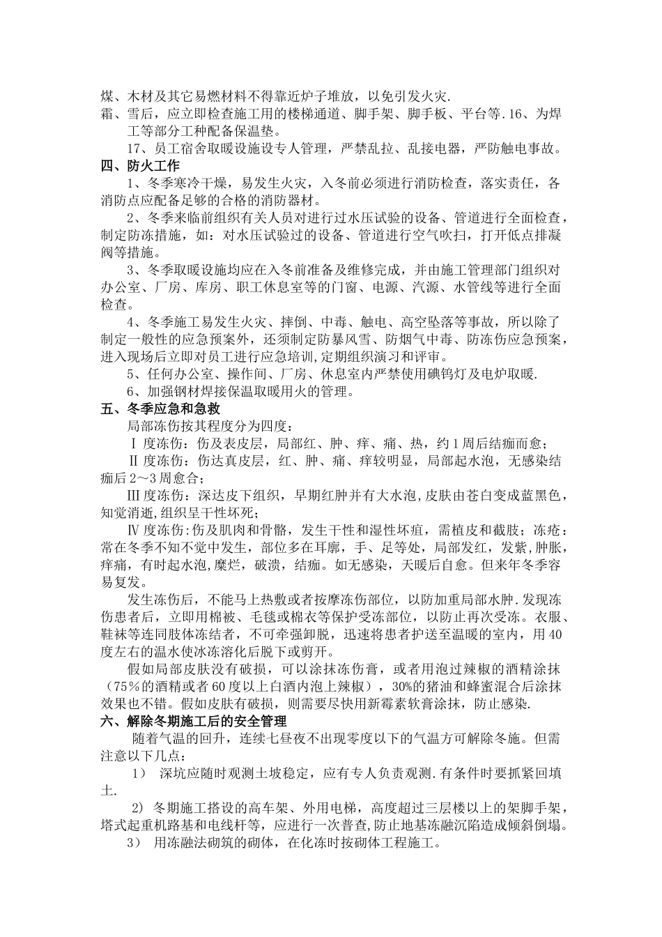
关于冬季施工作业中的安全注意事项为加强工程建设进度,合理安排冬季施工作业,圆满完成今年的安全、质量管理工作。特提出以下要求,望各单位仔细组织学习,遵照执行。安全方面:一、劳动防护用品除配备一般个体防护用品外,所有员工必须穿戴符合国家标准的防寒防护用品,包括棉安全帽、软底防滑棉劳保鞋、棉手套、防寒棉衣棉裤等,特别情况下可配发部分防雪眼镜。二、冬施前的教育培训各方应做好冬季施工安全教育培训和安全技术交底工作,重点培训有关冬季施工的法律规范、标准、规定,学习冬季施工的基本理论和施工方法;做好安全技术交底工作,重点掌握冬季安全生产的防火、防爆、防滑、防冻、防毒等相关知识。三、现场作业注意事项1、冬季风力在六级及以上严禁进行吊装作业。2、构件与其它物体冻结在一起时,应实行措施化冻分离后方可进行吊装,严禁吊拉与地面冻结的构件及设备。3、吊装作业区要设置警戒绳和监护人,非作业人员不得入内。4、严格执行吊装方案和起重、司索操作规程,下雪天气不宜进行室外吊装及其相关的高处作业。5、吊车在冬季施工中要实行必要的防滑、防冻措施,在—30℃以下停止吊装作业.6、安排测温人员有计划的进行测温工作,以适应冬季施工。7、加强施工用水管线的保护工作.8、避开作业场所积水结冰影响施工作业。9、气瓶口冻结不得用明火烧烤.应尽可能采纳蒸汽或热水化冻。10、必须在入冬前对施工场地进行检查,地下排水沟、井、坑等应设盖板或防护栏,并竖立醒目的警示标牌,以防雪后无封堵措施和警示标志造成人员损害。11、冬季行驶在积雪、积冰道路上的各种施工车辆,要装设防滑设施,限速行驶,在厂内行驶时,要有专人指挥,特别情况下可设警戒区。12、高空作业人员应集中精力,排除干扰,按要求着装劳保,注意防寒、保暖,特别要系好安全带,穿戴软底防滑棉劳保鞋,防止打滑坠落。13、施工现场严禁使用裸线.电线铺设要防砸、防碾压,防止电线冻结在冰雪之中。大风雪后,应对供电线路进行检查,防止断线造成触电事故.14、各施工单位应建立一支清雪、清冰队伍,大雪过后,要立即组织全员清扫道路和 2 米以下的作业面,2 米以上的作业平台、通道、管排、设备等,要由专门的清雪(冰)队伍进行。积雪清扫后,由监理公司确认安全条件后,方可施工。15、使用煤炉取暖的场所,应指定专人负责,做到人走火灭,不留隐患。煤、木材及其它易燃材料不得靠近炉子堆放,以免引发火灾.霜、雪后,应立即检查施工用的楼梯通道、脚手架、脚手板、...

1、当您付费下载文档后,您只拥有了使用权限,并不意味着购买了版权,文档只能用于自身使用,不得用于其他商业用途(如 [转卖]进行直接盈利或[编辑后售卖]进行间接盈利)。
2、本站所有内容均由合作方或网友上传,本站不对文档的完整性、权威性及其观点立场正确性做任何保证或承诺!文档内容仅供研究参考,付费前请自行鉴别。
3、如文档内容存在违规,或者侵犯商业秘密、侵犯著作权等,请点击“违规举报”。

碎片内容

冬季施工中的安全注意事项

确认删除?
VIP
微信客服
  • 扫码咨询
会员Q群
  • 会员专属群点击这里加入QQ群
客服邮箱
回到顶部