电脑桌面
添加小米粒文库到电脑桌面
安装后可以在桌面快捷访问

冲压模具设计流程

冲压模具设计流程_第1页
1/17
冲压模具设计流程_第2页
2/17
冲压模具设计流程_第3页
3/17
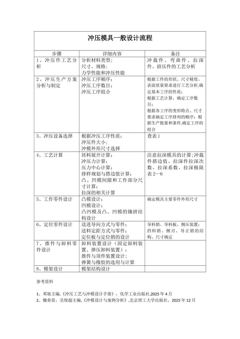
冲压模具一般设计流程步骤详细内容备注1、冲压件工艺分析分析材料类型;尺寸、规格;力学性能和冲压性能冲 裁 件 、 弯 曲 件 、 拉 深件、挤压件的工艺分析2、冲压生产方案分析与制定冲压工序顺序;冲压工序数目;冲压工序组合根据工件的形状、尺寸精度、表面质量要求进行工艺分析,确定基本工序的性质;根据工艺计算,确定工序数目;根据各工序的变形特点、尺寸要求确定工序排列的顺序;根据生产批量和条件,确定工序的组合3、冲压设备选择根据冲压工序性质;冲压件大小;冲模外形尺寸选择查表 14、工艺计算坯料展开计算;冲压力计算;压力中心计算;排样规划与搭边值计算;凸、凹模间隙和工作部分尺寸计算;拉深的相关计算注意拉深模具的计算;冲裁件搭边值、拉深件拉深次数、拉深系数、拉深极限表 2—65、工作零件设计凸模设计;凹模设计;凸凹模及凸、凹模的镶拼结构设计确定模具主要零件外形尺寸6、定位零件设计送进导向方式与零件;送料定距方式与零件;定位板与定位销的设计导料销、导料板、侧压装置;挡料销、侧刃、导正销的结构、尺寸确定7、推件与卸料零件设计卸料装置设计(固定卸料装置、弹压卸料装置);推件与顶件装置设计;弹簧与橡胶的选用与计算8、模架设计模架结构设计参考资料1、邓展主编,《冲压工艺与冲模设计手册》,化学工业出版社,2025 年 4 月2、魏春雷,吴俊超主编,《冲模设计与案例分析》,北京理工大学出版社,2025 年 12 月表 1 表 2 弹压与固定卸料搭边值表 3 最小搭边值表 4 拉深件修边余量表 5 拉深系数表 6 拉深次数案例分析:图 1 所示冲裁件,材料为 A3,厚度为 2mm,大批量生产.试制定工件冲压艺规程、设计其模具、编制模具零件的加工工艺规程。2.1 冲压件基本情况零件名称:止动件生产批量:大批材料:A3t=2mm2。2 冲压件工艺分析① 材料:该冲裁件的材料 A3 钢是普通碳素钢,具有较好的可冲压性能。② 零件结构:该冲裁件结构简单,并在转角有四处 R2 圆角,比较适合冲裁.③ 尺寸精度:零件图上所有未注公差的尺寸,属自由尺寸,可按工 T14 级确定工件尺寸的公差。孔边距 12 二的公差为—0.11,属 11 级精度。查公差表可得各尺寸公差为:零件外形: 65mm 24mm 30mm R30 mm R2mm零件内形: 10 mm孔中心距 37mm有好的冲压性能,良好的冲压性质以及精确地公差等级所有该件适合冲裁。2.3 方案及模具结构类型该零件包括落料、冲孔两个基本工序,可以采纳以下三种工艺方...

1、当您付费下载文档后,您只拥有了使用权限,并不意味着购买了版权,文档只能用于自身使用,不得用于其他商业用途(如 [转卖]进行直接盈利或[编辑后售卖]进行间接盈利)。
2、本站所有内容均由合作方或网友上传,本站不对文档的完整性、权威性及其观点立场正确性做任何保证或承诺!文档内容仅供研究参考,付费前请自行鉴别。
3、如文档内容存在违规,或者侵犯商业秘密、侵犯著作权等,请点击“违规举报”。

碎片内容

冲压模具设计流程

您可能关注的文档

确认删除?
VIP
微信客服
  • 扫码咨询
会员Q群
  • 会员专属群点击这里加入QQ群
客服邮箱
回到顶部