电脑桌面
添加小米粒文库到电脑桌面
安装后可以在桌面快捷访问

创业计划书-智能眼镜

创业计划书-智能眼镜_第1页
1/5
创业计划书-智能眼镜_第2页
2/5
创业计划书-智能眼镜_第3页
3/5
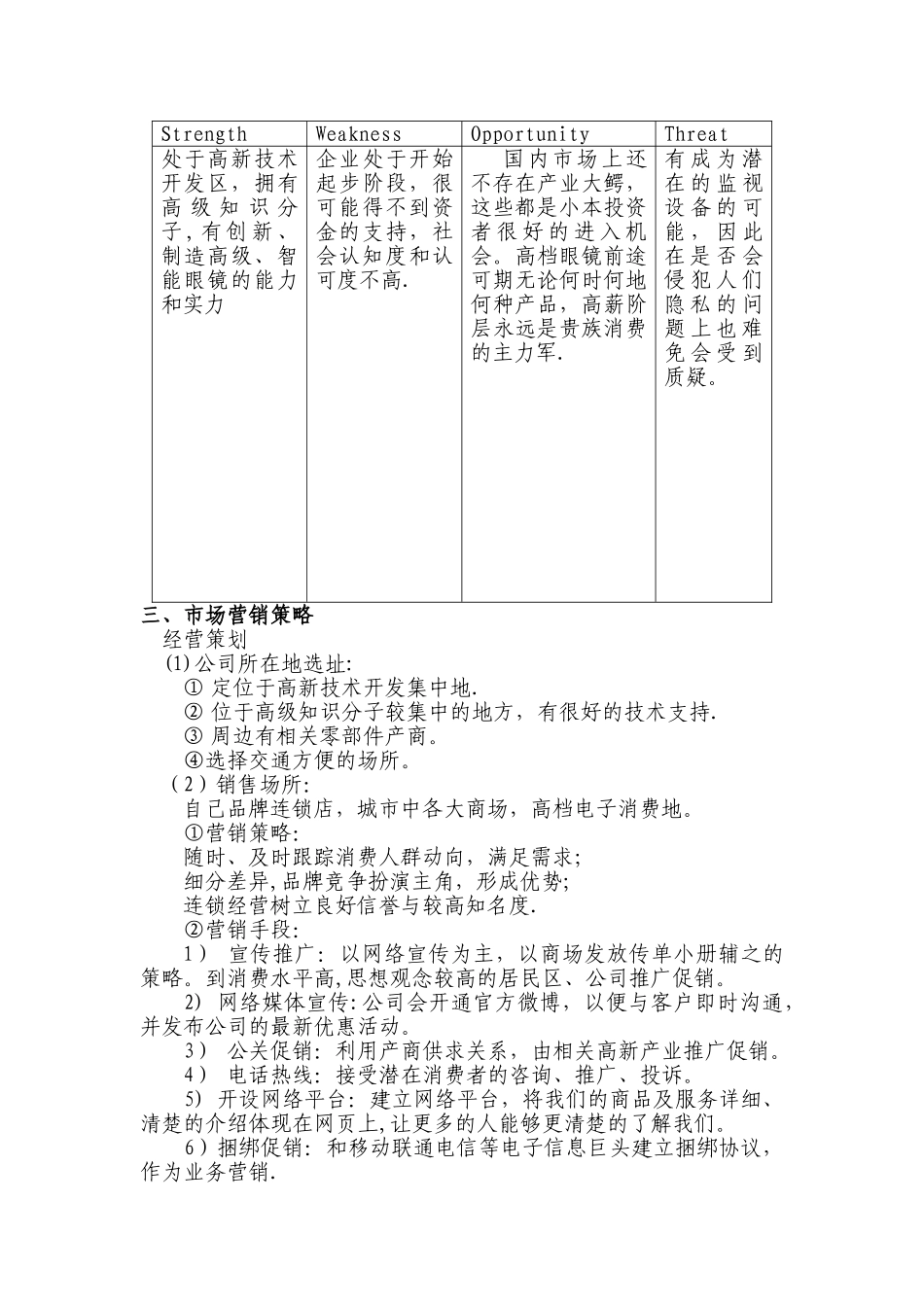
创业计划书封皮作品名称“眼之韵”智能眼镜有限责任公司作品所属领域( A ) A、产品 B、服务团 队主 要成 员姓 名性 别年 龄班级备 注团队联系方式电 话手 机作品简介(限 200 字内) “眼之韵”智能眼镜有限责任公司旨在改进现有眼镜功能单一性,提高设备集成度,增加设备便捷性,进而将人们从出行需好几个设备的境况中解放出来,适应现阶段快变的时代潮流。“眼之韵”眼镜将集普通光学近视镜、远视镜、智能手机、GPS、相机于一身,在用户眼前展现实时信息,只要眨眨眼就能拍照上传、收发短信、查询天气路况等操作。用户无需动手便可上网冲浪或者处理文字信息和电子邮件,同时,戴上这款拓展现实眼镜,用户可以用自己的声音控制拍照、视频通话和辨明方向,也与手机蓝牙模块兼容。项目名称:“眼之韵”智能眼镜有限责任公司经营范围:、产品技术研发、产品销售、售后服务项目投资:60 万人民币 场地选择:开发区 一、项目概述成立“眼之韵"智能眼镜有限责任公司旨在改进现有眼镜功能单一性,提高设备集成度,增加设备便捷性,进而将人们从出行需好几个设备的境况中解放出来,适应现阶段快变的时代潮流.“眼之韵"眼镜将集普通光学近视镜、远视镜、智能手机、GPS、相机于一身,在用户眼前展现实时信息,只要眨眨眼就能拍照上传、收发短信、查询天气路况等操作。用户无需动手便可上网冲浪或者处理文字信息和电子邮件,同时,戴上这款拓展现实眼镜,用户可以用自己的声音控制拍照、视频通话和辨明方向,与手机蓝牙模块兼容,实现随时控制与便捷通讯等。产品概念: 智能眼镜是基于 Android 操作系统运行的,看起来可以用语音操作、还可以视觉控制。在佩戴者视线上会有一个光标, [1]向上看能与光标互动,查看天气,发信息,做智能手机能做的事.除了智能手机功能,它还能与环境互动,扩充现实。根据视频演示,智能眼镜可提供天气、交通路线等信息,用户还可以用语言发信息、发出拍照指令等,它还能显示附近的好友。举个例子:假如看到地铁停运,眼镜会告诉用户停 运的原因,提供替代路线;假如看到自己喜爱的书,可以查看书评和价格;假如在等朋友,眼镜会显示朋友的位置.假如用户对着智能眼镜的麦克风说“OK,Glass”,一个菜单即在用户右眼上方的屏幕上出现,显示多个图标拍照片、录像、使用百度地图或打电话。这款设备在多个方面性能异常突出,用它可以轻松拍摄照片或视频,省去了从裤兜里掏出智能手机的麻烦。当信息出现在眼镜前方时...

1、当您付费下载文档后,您只拥有了使用权限,并不意味着购买了版权,文档只能用于自身使用,不得用于其他商业用途(如 [转卖]进行直接盈利或[编辑后售卖]进行间接盈利)。
2、本站所有内容均由合作方或网友上传,本站不对文档的完整性、权威性及其观点立场正确性做任何保证或承诺!文档内容仅供研究参考,付费前请自行鉴别。
3、如文档内容存在违规,或者侵犯商业秘密、侵犯著作权等,请点击“违规举报”。

碎片内容

创业计划书-智能眼镜

您可能关注的文档

确认删除?
VIP
微信客服
  • 扫码咨询
会员Q群
  • 会员专属群点击这里加入QQ群
客服邮箱
回到顶部