电脑桌面
添加小米粒文库到电脑桌面
安装后可以在桌面快捷访问

悦达房地产发展有限公司流程VIP专享

悦达房地产发展有限公司流程_第1页
1/5
悦达房地产发展有限公司流程_第2页
2/5
悦达房地产发展有限公司流程_第3页
3/5
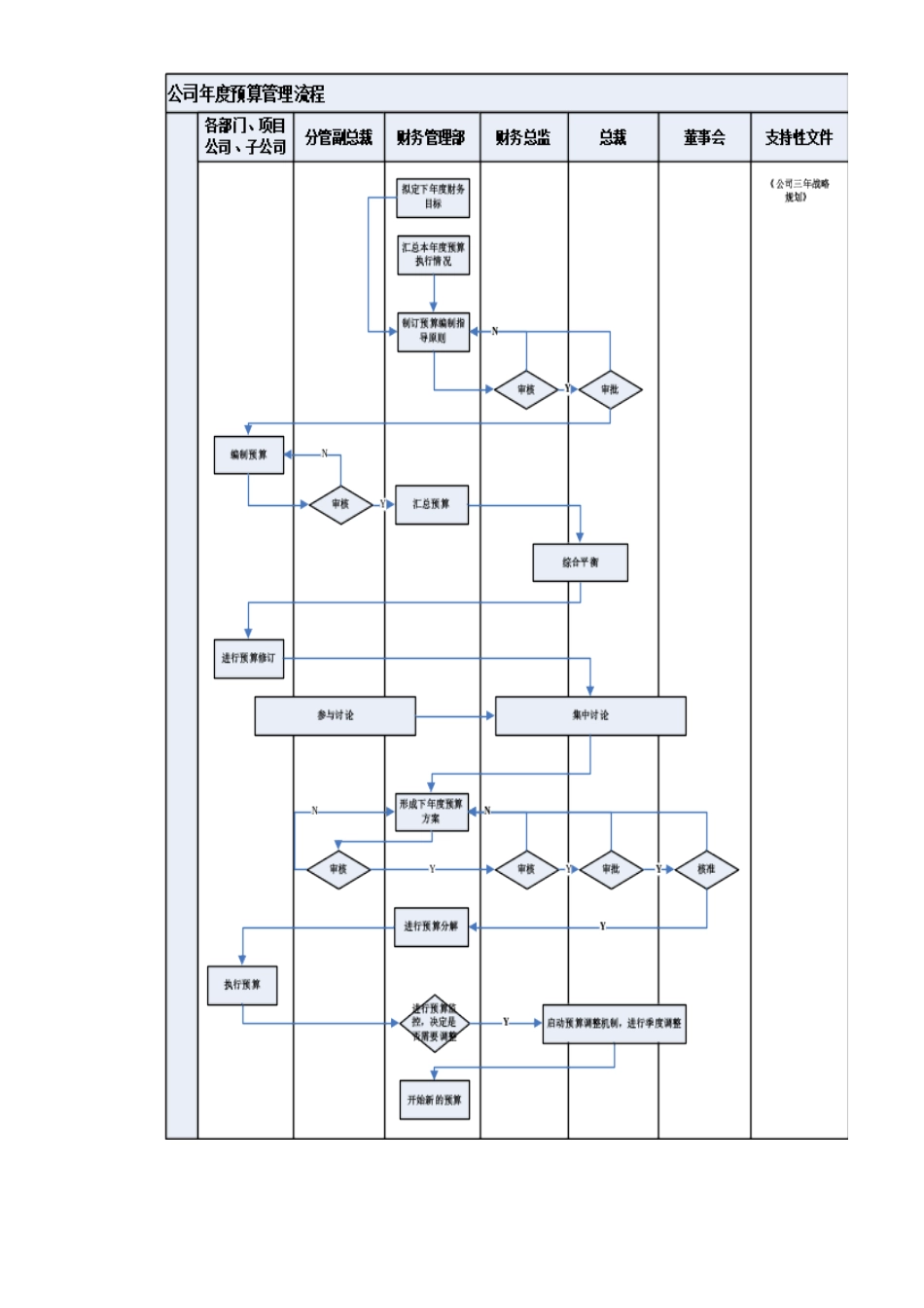
1.目标1.1 预算管理是实现公司资源优化配置、提高公司经济效益的重要手段,本流程旨在保障公司预算管理的顺利运行。2.适用范围2.1 本流程适用于指导公司年度预算的编制、执行、监控及考评等工作。3.各部门职责3.1 各个部门、项目公司、子公司:负责编制并执行本部门的年度预算;3.2 财务管理部:进行预算信息汇总,形成年度预算方案;3.3 财务总监:负责审核年度预算;3.4 分管副总裁:负责审核分管部门/项目公司/子公司的年度预算;3.5 总裁:负责召集总裁室人员对财务预算进行总和平衡,负责审批年度预算;3.6 董事会:负责核准年度预算。4.工作程序活动说明负责部门/负责人输出1 预算 编 制前 期 准1.1 财务管理部拟定下年度的财务目标;1.2 财务管理部汇总并分析本年财务 管 理部 、 财活动说明负责部门/负责人输出备度的预算执行情况;1.3 制订预算编制的指导原则和方法,报送财务总监审核、总裁室审批;务总监 、 总裁室2 预算编制2.1 各部门、项目公司、子公司编制本单位的预算;2.2 各分管副总裁对分管部门/项目公司/子公司的预算进行审核;2.3 财务管理部进行预算信息汇总;2.4 财务总监、分管副总裁、总裁综合平衡;2.5 各个部门/项目公司/子公司重新修订预算;各部 门 、项 目 公司 、 子公司3 形成 预 算方案3.1 财务总监、分管副总裁、总裁对修订后的预算,组织各个部门进行集中讨论,财务管理部参与;3.2 财务管理部根据讨论结果,形成下年度的预算方案;3.3 下年度预算报送财务总监、财务 管 理部 、 财务总监 、 分管 副 总活动说明负责部门/负责人输出分管副总裁审核,总裁审批,董事会核准;裁 、 总裁4 执行 预 算及 预 算调整4.1 财务管理部队下年度的预算进行分解;4.2 各个部门、项目公司、子公司执行预算目标;4.3 预算执行过程中,财务管理部进行预算监控,判断是否需要进行预算调整;4.4 财务总监、分管副总裁、总裁启动预算调整机制,进行季度调整;4.5 形成新的预算。各个部门 、 项目公司 、 子公 司 、财 务 管理 部 、财 务 总监 、 分管 副 总裁 、 总裁5.主要涉及文档/信息流程6.主要附件6.1 资产负债预算表6.2 损益表预算表6.3 销售收入预算表6.4 销售收入季度预算表6.5 销售资金回笼预算表6.6 开发产品成本预算表6.7 销售费用预算表6.8 管理费用预算表6.9 筹资及筹资费用预算表6.10 固定资产支出预算表6.11 低值易耗...

1、当您付费下载文档后,您只拥有了使用权限,并不意味着购买了版权,文档只能用于自身使用,不得用于其他商业用途(如 [转卖]进行直接盈利或[编辑后售卖]进行间接盈利)。
2、本站所有内容均由合作方或网友上传,本站不对文档的完整性、权威性及其观点立场正确性做任何保证或承诺!文档内容仅供研究参考,付费前请自行鉴别。
3、如文档内容存在违规,或者侵犯商业秘密、侵犯著作权等,请点击“违规举报”。

碎片内容

悦达房地产发展有限公司流程

您可能关注的文档

确认删除?
VIP
微信客服
  • 扫码咨询
会员Q群
  • 会员专属群点击这里加入QQ群
客服邮箱
回到顶部