电脑桌面
添加小米粒文库到电脑桌面
安装后可以在桌面快捷访问

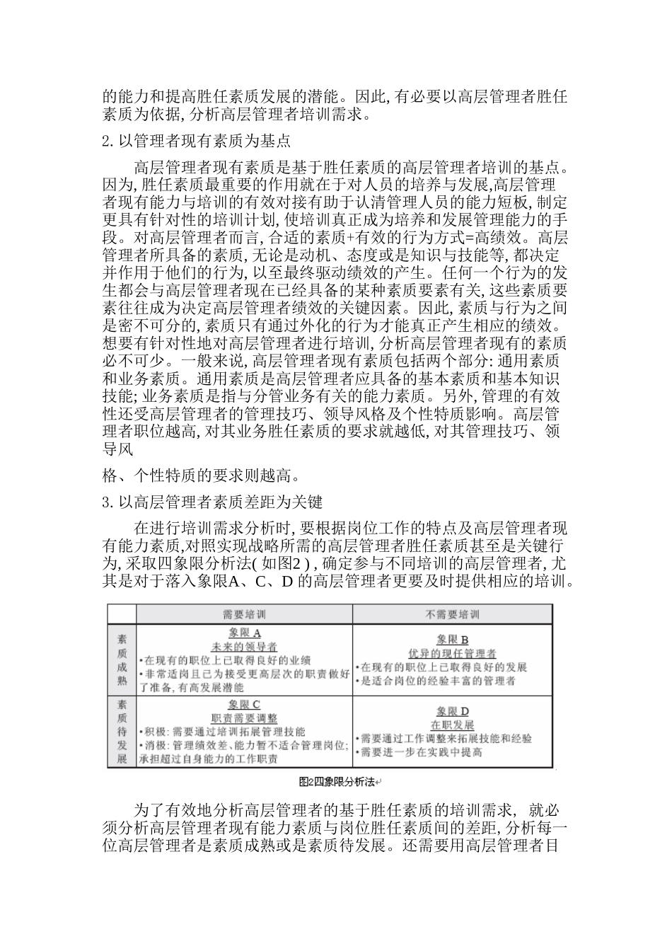
高层管理、中层管理以及操作岗位员工的培训需求分析研究 人力资源管理专业

高层管理、中层管理以及操作岗位员工的培训需求分析研究  人力资源管理专业_第1页
1/7
高层管理、中层管理以及操作岗位员工的培训需求分析研究  人力资源管理专业_第2页
2/7
高层管理、中层管理以及操作岗位员工的培训需求分析研究  人力资源管理专业_第3页
3/7
关于高层管理、中层管理以及操作岗位员工的培训需求分析摘要:培训需求分析是整个培训管理活动的首要环节, 它决定了培训能否瞄准正确的目标,对培训的有效性起着至关重要的作用。本文从高层管理、中层管理以及一般员工三方面分别入手分析了各层次人员的培训需求分析,最后提出了企业培训需求分析的总体思路。关键词:培训需求分析,高层管理,中层管理,员工随着信息时代和知识经济的到来, 培训需求分析的技术已成为培训管理者必须掌握的一项技能。由于企业面对复杂多变的市场竞争, 越来越需要依赖自己的员工能够迅速应对环境, 而惟有通过培训来提升员工的各种能力( 包括岗位技能、创新能力、适应能力和变革能力等), 才能不断保持企业竞争力, 为企业持续发展提供人力资源支持。同时, 我们也应清醒地看到, 培训内容的快速延伸或扩展, 使培训需求分析的难度不断增大, 它要求培训管理者下大力气做好培训需求分析工作, 适时掌握员工的培训需求, 迅速回应环境变化, 及时做出恰当的培训安排。在培训市场竞争日益激烈的情况下! 应如何为企业提供“适销对路”的培训教育服务,如何充分利用自身资源优势! 发挥培训功能!拓展企业的发展空间!培育新的发展增长点。解决这些问题的关键就是要把准企业脉搏!确定企业培训的真正需求。目前,国内企业在观念上重视培训的越来越多!各类培训项目如雨后春笋般地在企业间风行!但是真正从培训中尝到甜头的企业却不是很多!不少企业迷失在一个又一个培训的陷阱中, 即使对员工培训比较重视的企业!培训与企业发展的整体目标和战略需要也没能很好地结合起来,要想让企业真正从培训中受益,就必须帮助企业决策者转变观念!走出思想上的误区一、培训需求分析的重要意义员工培训是企业人力资源开发的重要内容。对员工个人,培训可以帮助员工提高技能,充分发挥和利用其潜能,更大程度地实现自身价值,提高工作满意度,增强对企业的归属感和责任感。对企业,员工的培训是企业应尽的责任,有效的培训可以减少事故、降低成本,提高工作效率和经济效益,从而增强企业的市场竞争能力。员工培训系统如图1 所示。图1 表明人力资源培训需求分析是培训活动过程中的首要环节,是确定培训目标、设计培训方案、实施培训计划和评估培训效果的基础,是一项依据组织的发展前景、组织能力及岗位要求,综合考虑各种因素后对企业未来所需员工类型(数量和质量)进行估计的活动。它决定了培训能否瞄准正确的目标, 进而影响到能否设...

1、当您付费下载文档后,您只拥有了使用权限,并不意味着购买了版权,文档只能用于自身使用,不得用于其他商业用途(如 [转卖]进行直接盈利或[编辑后售卖]进行间接盈利)。
2、本站所有内容均由合作方或网友上传,本站不对文档的完整性、权威性及其观点立场正确性做任何保证或承诺!文档内容仅供研究参考,付费前请自行鉴别。
3、如文档内容存在违规,或者侵犯商业秘密、侵犯著作权等,请点击“违规举报”。

碎片内容

高层管理、中层管理以及操作岗位员工的培训需求分析研究 人力资源管理专业

您可能关注的文档

确认删除?
VIP
微信客服
  • 扫码咨询
会员Q群
  • 会员专属群点击这里加入QQ群
客服邮箱
回到顶部