电脑桌面
添加小米粒文库到电脑桌面
安装后可以在桌面快捷访问

11月企业人力资源管理师三级考点预测

11月企业人力资源管理师三级考点预测_第1页
1/29
11月企业人力资源管理师三级考点预测_第2页
2/29
11月企业人力资源管理师三级考点预测_第3页
3/29
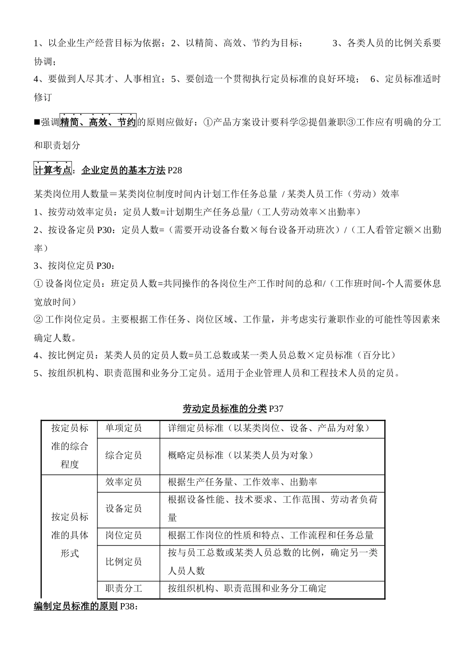
11 月企业人力资源管理师三级总复习大纲(全)加框和加★为必须掌握的要点。对于易出简答、分析、计算的内容,已特别标注,敬请留意其余黑体划线部分为易出单选、多选题型第一章 人力资源规划人力资源规划内涵 P11、广义的人力资源规划是企业所有人力资源计划的总称,是战略规划和战术计划的统一。2、狭义的人力资源规划是指①为了实现企业的发展战略,完成企业的生产经营目标,②根据企业内外环境和条件的变化,运用科学的方法,③对企业人力资源的需求和供给进行预测,④制定相宜的政策和措施,从而使企业人力资源供给和需求达到平衡,实现人力资源的合理配置,有效激励员工的过程。人力资源规划的内容: P1 战略规划、组织规划、制度规划、人员规划、费用规划。人力资源是企业内最活跃的因素,人力资源规划是企业规划中起决定性作用的规划。P2 工作岗位分析 P2 是对各类工作岗位的性质任务、职责权限、岗位关系、劳动条件和环境,以及员工承担本岗位任务应具备的资格条件所进行的系统研究,并制定出工作说明书等岗位人事规范的过程。工作岗位分析的内容: P2 1、在完成岗位调查取得相关信息的基础上,对其时间、空间范围作科学界定,然后系统分析、总结和概括。2、明确素质要求,提出承担本岗位任务应具备的员工资格和条件。3、制定工作说明书、岗位规范等人事文件。工作岗位分析的作用 P3:1、为招聘、选拔、任用合格的员工奠定了基础。2、为员工的考评、晋升提供了依据。3、是企业单位改进工作设计、优化劳动环境的必要条件。4、是制定有效的人力资源规划,进行各类人才供给和需求预测的重要前提。5、是工作岗位评价的基础,而工作岗位评价又是建立、健全企业单位薪酬制度的重要步骤。岗位规范和工作说明书:岗位规范 P4 亦称劳动规范、岗位规则或岗位标准,它是对组织中各类岗位某一专项事物或对某类员工劳动行为、素质要求等所作的统一规定。 工作说明书 P6 是组织对各类岗位的性质和特征、工作任务、职责权限、岗位关系、劳动条件和环境,以及本岗位人员任职的资格条件等事项所作的统一规定。工作岗位分析的程序:1、准备阶段;2、调查阶段;3、总结分析阶段。P7-9岗位规范和工作说明书区别:P7区别岗位规范工作说明书涉及内容覆盖范围、涉及内容广泛以岗位的“事”和“物”为中心主题不同解决“什么样的员工才能胜任本岗位工作”的问题什么样的员工能胜任、该岗位是什么、做什么、什么地点、环境条件下做、...

1、当您付费下载文档后,您只拥有了使用权限,并不意味着购买了版权,文档只能用于自身使用,不得用于其他商业用途(如 [转卖]进行直接盈利或[编辑后售卖]进行间接盈利)。
2、本站所有内容均由合作方或网友上传,本站不对文档的完整性、权威性及其观点立场正确性做任何保证或承诺!文档内容仅供研究参考,付费前请自行鉴别。
3、如文档内容存在违规,或者侵犯商业秘密、侵犯著作权等,请点击“违规举报”。

碎片内容

11月企业人力资源管理师三级考点预测

确认删除?
VIP
微信客服
  • 扫码咨询
会员Q群
  • 会员专属群点击这里加入QQ群
客服邮箱
回到顶部