电脑桌面
添加小米粒文库到电脑桌面
安装后可以在桌面快捷访问

中层管理者的绩效管理办法VIP免费

中层管理者的绩效管理办法_第1页
1/16
中层管理者的绩效管理办法_第2页
2/16
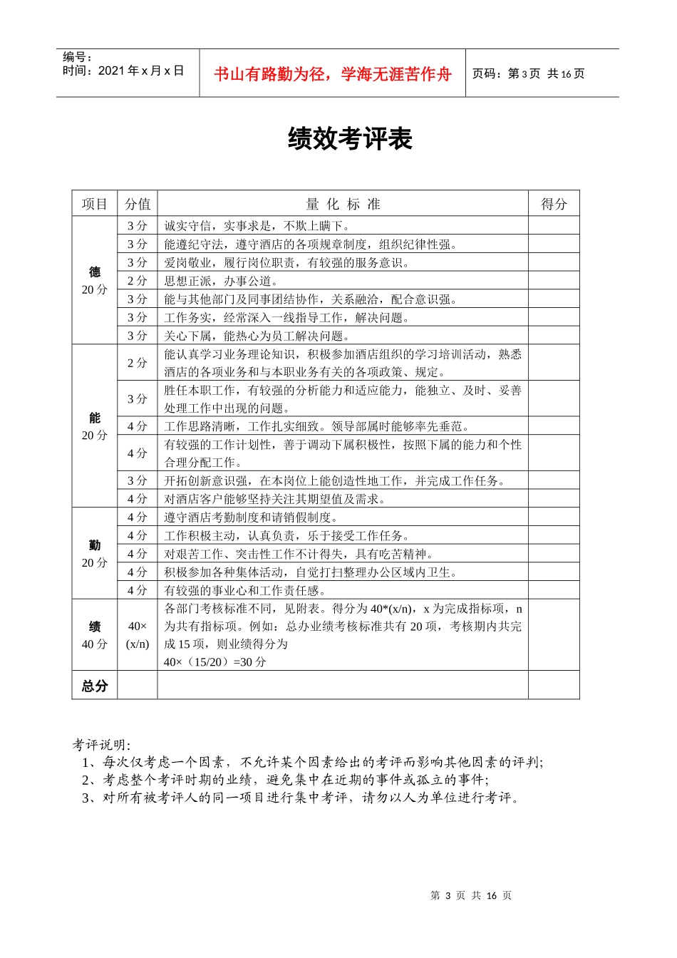
中层管理者的绩效管理办法_第3页
3/16
第1页共16页编号:时间:2021年x月x日书山有路勤为径,学海无涯苦作舟页码:第1页共16页中层管理人员绩效考核办法(暂行稿)为了加强内部管理,根据公司发展目标及营运需要,对各岗位的职责胜任程度、工作表现及阶段性工作结果进行评估,促使管理人员自我改进,自我完善,鼓励先进,鞭策后进,进而提高工作效率,提升工作业绩,现结合酒店实际情况,制定本办法。一、考评原则1、公开性原则。考核组织者要向被考核者明确说明绩效考核管理的标准、程序、方法、时间等事宜,使绩效考核管理有透明度。2、公平公正性原则。绩效考核要做到以事实为依据,对被管理者的任何评价与考核都应有事实根据,避免主观臆断。3、开放沟通原则。在整个绩效考核过程中,考核组织者和被考核者要工诚布公地进行沟通与交流,考核结果要及时反馈给被考核者、肯定成绩、指出不足,并提出今后应努力和改进的方向及办法,发现问题或有不同意见应在第一时间内进行沟通。4、差别性原则。对不同部门、不同岗位进行绩效考核时,根据不同的工作岗位及工作内容制定贴切的衡量标准,考核的结果要适当拉开差距,不搞平均主义。5、常规性原则。绩效考核管理是各级管理者的日常工作职责,对管理层做出正确的考核评估是管理者重要的管理工作内容,绩效考核管理工作必须成为常规性的管理工作。6、发展性原则。绩效考核通过约束与竞争促进个人及团队的发展。因此,管理人员应将通过绩效考核管理提高绩效作为首要目标。二、绩效考核的依据绩效考核的依据是被考核者在绩效期内工作过程中的工作表现观察记录和工作成果小结。包括质检记录、过失记录、客户评价及财务数据等。三、绩效考核对象、频率绩效考核对象为中层以上管理人员,每季度考评一次。四、绩效考核方式实行上级、同级、自我、下级、客户考评为一体的360度考核。五、考核的组织绩效考核的归口管理部门为公司人力资源部,负责督促和推动绩效考核方案的实施、汇总核定考核成绩,并及时向被考核者公布。酒店总经理为绩效考核的审批者,并负责考核指标的设定、修改。六、考评内容考评内容包括德、能、勤、绩四个方面,重点考评工作实绩。德:指思想素质与道德品质表现、理想信念、工作作风、职业道德和社会公德。能:指业务能力、管理能力、创新能力、语言文字表达能力和业务学习情况。勤:指工作态度、勤奋敬业表现,出勤情况、事业心和责任感。绩:指工作实绩、工作数量、工作质量、工作效率和贡献。七、加分项1、所有考核指标中有五项为满分的加1分,六项加2分,七项以上加3分。2、本人或者本部员工在酒管及以上级别单位组织的相关活动中获奖的,一次加5分。3、协助其他部门或者酒店及以上级别单位组织的相关活动中获奖的,一次加2分。4、本人或者本部员工在酒店举办的各类活动、比赛中获得第一名的(包括只设一名第2页共16页第1页共16页编号:时间:2021年x月x日书山有路勤为径,学海无涯苦作舟页码:第2页共16页的评比)一次加2分。5、本部门为客人提供过个性化服务或特殊服务被客人书面或酒店认可的四次加2分,五次加3分,依此类推。6、本人或者本部员工为酒店经营管理提供建议被采纳的一次加2分,二次加3分,依此类推。7、经营指标超额完成时(客房部、餐饮部按经营利润指标),每高于1%则客房部、餐饮部加4分,其它部门加1分。八、减分项1、出现安全事故的视情节严重情况,一次减5-50分。2、酒店检查通报的需整改项目,未在指定时间内整改的,一次减5分。3、受到客人投诉的一次扣1分,二线部门被一线部门投诉的一次扣1分。4、被总经理点名批评的一次扣1分。5、接到过处罚通知书的次扣1分。6、经营指标未能完成时(客房部、餐饮部按经营利润指标),每低于1%则客房部、餐饮部减4分,其它部门减1分。九、评分标准及奖罚措施1、考评实行百分制,其中德20分,能20分,勤20分,绩40分(具体细则见附表)。总分=评估分+嘉奖分-违规分2、考核结果处理办法:低于60分,未能达到最低要求,3次以上需要离开原岗位。并扣发其当月绩效工资100%。60-69分,不能全面达到工作要求,需要督导,加以指导和培训。扣发其当月绩效工资50%。70-79分,基本达到岗位工作要求,还有提...

1、当您付费下载文档后,您只拥有了使用权限,并不意味着购买了版权,文档只能用于自身使用,不得用于其他商业用途(如 [转卖]进行直接盈利或[编辑后售卖]进行间接盈利)。
2、本站所有内容均由合作方或网友上传,本站不对文档的完整性、权威性及其观点立场正确性做任何保证或承诺!文档内容仅供研究参考,付费前请自行鉴别。
3、如文档内容存在违规,或者侵犯商业秘密、侵犯著作权等,请点击“违规举报”。

碎片内容

中层管理者的绩效管理办法

确认删除?
VIP
微信客服
  • 扫码咨询
会员Q群
  • 会员专属群点击这里加入QQ群
客服邮箱
回到顶部