电脑桌面
添加小米粒文库到电脑桌面
安装后可以在桌面快捷访问

中国建设银乾元票据理财产品说明书范本VIP免费

中国建设银乾元票据理财产品说明书范本_第1页
1/8
中国建设银乾元票据理财产品说明书范本_第2页
2/8
中国建设银乾元票据理财产品说明书范本_第3页
3/8
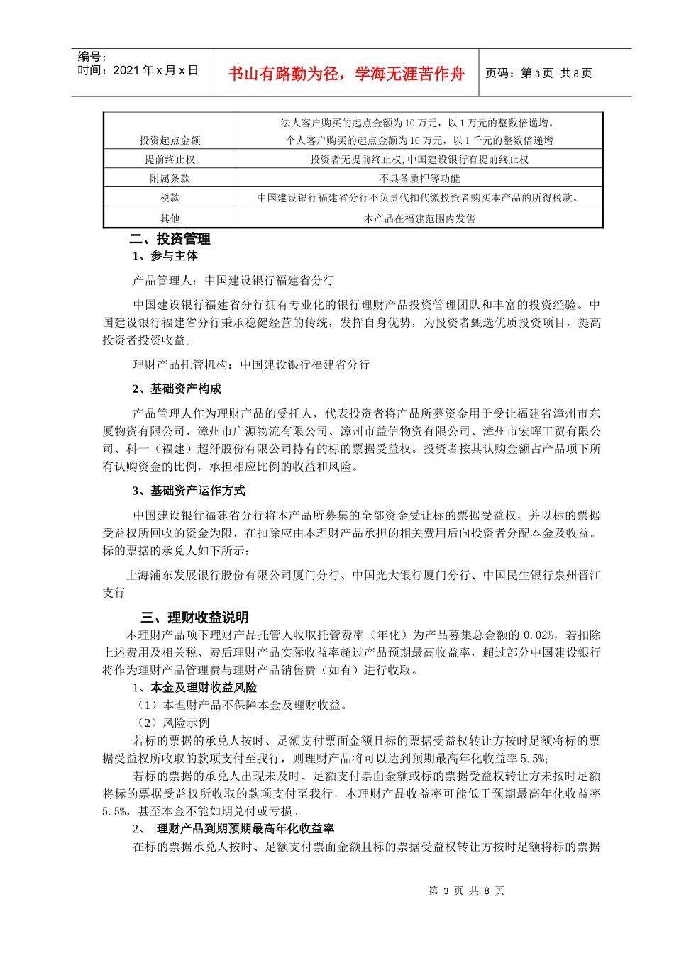
第1页共8页编号:时间:2021年x月x日书山有路勤为径,学海无涯苦作舟页码:第1页共8页中国建设银行福建省分行“乾元”票据理财产品说明书重要须知本产品说明书为编号为的《中国建设银行股份有限公司理财产品投资者协议书》不可分割之组成部分。投资者应根据自身判断审慎作出投资决定,不受任何诱导、误导。在购买本理财产品前,投资者应确保自己完全明白该项投资的性质、投资所涉及的风险以及投资者的风险承受能力,并根据自身情况作出投资决策。本理财产品为非保本浮动收益类理财产品,存在本金损失的可能。本理财产品的任何预期收益、预期最高收益、预计收益、测算收益或类似表述均属不具有法律约束力的用语,不代表投资者可能获得的实际收益,亦不构成中国建设银行对本理财产品的任何收益承诺。请投资者仔细阅读“风险提示”并谨慎参考本产品的内部风险评级,充分理解本产品可能存在的相关风险。本产品的内部风险评级仅是中国建设银行内部测评结果,仅供投资者参考,我行不对包括投资者在内的任何人依赖该评级作出的任何决定、决策或判断承担责任。投资者若对本说明书的内容有任何疑问,请咨询中国建设银行营业网点工作人员;如对该产品和服务有任何意见和建议,可通过中国建设银行营业网点工作人员、95533投资者服务电话以及互联网进行反映,我们将按照相关流程予以受理。风险提示投资本理财产品有风险,投资者应充分认识以下风险,谨慎投资:1、信用风险:如作为本理财产品基础资产的银行承兑汇票/商业承兑汇票(以下简称“标的票据”)在到期后若出现承兑人未按时足额兑付票款或标的票据受益权转让方未按约定履行标的票据受益权的转让义务,本理财产品的收益率可能低于预期最高收益率,收益可能为0,甚至发生本金损失。2、市场风险:在本理财产品的理财期限内(含募集期、投资期限及兑付期),即使市场利率上升,本理财产品的预期收益率及实际收益率也并不随市场利率而提高。3、流动性风险:投资者在整个理财期内没有提前终止权。可能导致投资者需要资金时不能随时变现,并可能使投资者丧失其他投资机会,或因物价指数的抬升导致收益率低于通货膨胀率,导致实际收益率为负的风险。4、提前终止风险:当市场发生极端重大变动或突发性事件或其他中国建设银行认为需要提前终止本理财产品的情况时,中国建设银行有权提前终止本理财产品,投资者可能面临不能按预期期限获得预期收益的风险。5、法律政策风险:本理财产品是针对当前的相关法规和政策设计的。如国家宏观政策以及市场相关法规政策发生变化,可能影响理财产品的受理、投资、偿还等的正常进行,甚至导致本附件1:第2页共8页第1页共8页编号:时间:2021年x月x日书山有路勤为径,学海无涯苦作舟页码:第2页共8页理财产品收益降低甚至本金损失。由于国家有关法律、法规、规章、政策的改变、紧急措施的出台而导致的本理财产品提前终止等相关风险。6、信息传递风险:中国建设银行将按照本说明书有关“信息披露”的约定,进行本理财产品的信息披露。如果因为不可抗力等因素的影响使得投资者无法及时了解产品信息,并由此影响投资者的投资决策,因此而产生的责任和风险由投资者自行承担。另外,投资者预留在中国建设银行的有效联系方式变更的,应及时通知中国建设银行。如投资者未及时告知中国建设银行联系方式变更的,中国建设银行将可能在需要联系投资者时无法及时联系上,并可能会由此影响投资者的投资决策,由此而产生的责任和风险由投资者自行承担。7、如出现市场剧烈波动、相关法规政策变化或其他可能影响本理财产品正常运作的情况,中国建设银行福建省分行有权停止发售本理财产品,投资者将无法在约定募集期内认购本理财产品。因此造成的任何损失由投资者自行承担,中国建设银行对此不承担任何责任。8、产品不成立风险:如本理财产品募集期届满,募集总金额未达到规模下限(如有约定)或市场发生剧烈波动或发生本理财产品难以成立的其他情况,经中国建设银行合理判断难以按照本产品说明书规定向投资者提供本理财产品的,中国建设银行有权利但无义务宣布产品不成立。9、延期风险:如因理财产品项下对应的票据资产回...

1、当您付费下载文档后,您只拥有了使用权限,并不意味着购买了版权,文档只能用于自身使用,不得用于其他商业用途(如 [转卖]进行直接盈利或[编辑后售卖]进行间接盈利)。
2、本站所有内容均由合作方或网友上传,本站不对文档的完整性、权威性及其观点立场正确性做任何保证或承诺!文档内容仅供研究参考,付费前请自行鉴别。
3、如文档内容存在违规,或者侵犯商业秘密、侵犯著作权等,请点击“违规举报”。

碎片内容

中国建设银乾元票据理财产品说明书范本

中小学教育精品资料+ 关注
实名认证
内容提供者

中小学教育资料,优质文档创作者

确认删除?
VIP
微信客服
  • 扫码咨询
会员Q群
  • 会员专属群点击这里加入QQ群
客服邮箱
回到顶部