电脑桌面
添加小米粒文库到电脑桌面
安装后可以在桌面快捷访问

中国电信校园全业务套餐销售调查问卷VIP免费

中国电信校园全业务套餐销售调查问卷_第1页
1/4
中国电信校园全业务套餐销售调查问卷_第2页
2/4
中国电信校园全业务套餐销售调查问卷_第3页
3/4
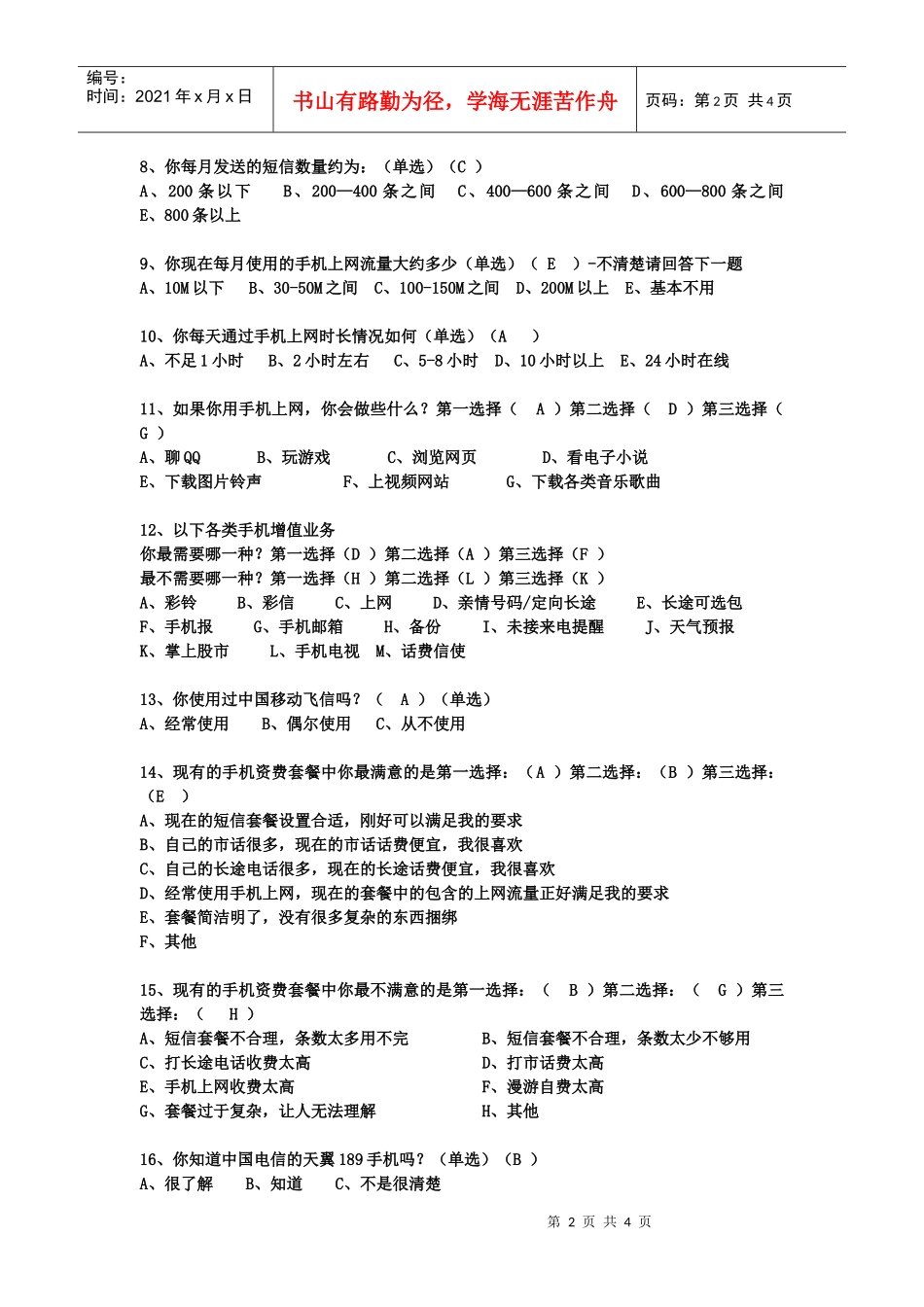
第1页共4页编号:时间:2021年x月x日书山有路勤为径,学海无涯苦作舟页码:第1页共4页中国电信校园全业务套餐销售调查问卷编号:___________为了更好的了解大学生对手机消费的需求,更好的为大学生服务,我们特地展开了此次调查活动。如果您是在校大学生,希望您在百忙中抽出一点宝贵的时间,协助我们完成以下这份调查问卷。谢谢您的合作!学生基础信息学校:安徽大学专业平面设计性别:√A、男□B、女籍贯:□A、本市√B、安徽省内□C、外省入学前住址:□A、城市√B、乡镇年级:A、大学一年级√、大学二年级1、你平均每月的生活费开销在:(单选)(A)A、500元以下B、500-800元C、800-1200元D、1200-1500元E、1500以上2、如果你有手机,你现在是:(单选)(A)A、中国移动138/159B、中国联通130/156C、中国电信133/153/189D、还没使用手机3、你是如何加入现有的手机网络的呢?(单选)(A)A、开学时候在学校内摆设的摊点上入网的B、学校学生代理介绍加入的C、营业厅办理入网D、高中阶段开始使用,没重新办理E、和录取通知书一起寄发的卡,直接充值加入F、其他4、如果你是移动动感地带用户,你选择移动动感地带理由是?第一选择(D),第二选择(B)A、喜欢动感地带的明星B、动感地带拥有便宜的语音及短信套餐C、喜欢品牌,想成为M-Zone人D、周围的人都是动感地带,我也加入动感地带E、M值积分兑换非常有吸引力F、上网速度快G、网络覆盖好,通话质量高H、动感地带的网上营业厅操作简洁、方便I、其他5、你第一次入网时选择的是每月多少元的手机套餐(单选)(B)A、10元以下B、10至15元C、15至20元D、20元以上6、你在校期间每月手机费用实际开支约为多少元:(单选)(G)A、20元以下B、20-30元C、30-40元D、40-50元E、50-80元F、80-10元G、100元以上7、总体上说你的手机打市话多还是打长话多?(单选)(A)A、市话多B、长话多C、差不多D、每月情况不同第2页共4页第1页共4页编号:时间:2021年x月x日书山有路勤为径,学海无涯苦作舟页码:第2页共4页8、你每月发送的短信数量约为:(单选)(C)A、200条以下B、200—400条之间C、400—600条之间D、600—800条之间E、800条以上9、你现在每月使用的手机上网流量大约多少(单选)(E)-不清楚请回答下一题A、10M以下B、30-50M之间C、100-150M之间D、200M以上E、基本不用10、你每天通过手机上网时长情况如何(单选)(A)A、不足1小时B、2小时左右C、5-8小时D、10小时以上E、24小时在线11、如果你用手机上网,你会做些什么?第一选择(A)第二选择(D)第三选择(G)A、聊QQB、玩游戏C、浏览网页D、看电子小说E、下载图片铃声F、上视频网站G、下载各类音乐歌曲12、以下各类手机增值业务你最需要哪一种?第一选择(D)第二选择(A)第三选择(F)最不需要哪一种?第一选择(H)第二选择(L)第三选择(K)A、彩铃B、彩信C、上网D、亲情号码/定向长途E、长途可选包F、手机报G、手机邮箱H、备份I、未接来电提醒J、天气预报K、掌上股市L、手机电视M、话费信使13、你使用过中国移动飞信吗?(A)(单选)A、经常使用B、偶尔使用C、从不使用14、现有的手机资费套餐中你最满意的是第一选择:(A)第二选择:(B)第三选择:(E)A、现在的短信套餐设置合适,刚好可以满足我的要求B、自己的市话很多,现在的市话话费便宜,我很喜欢C、自己的长途电话很多,现在的长途话费便宜,我很喜欢D、经常使用手机上网,现在的套餐中的包含的上网流量正好满足我的要求E、套餐简洁明了,没有很多复杂的东西捆绑F、其他15、现有的手机资费套餐中你最不满意的是第一选择:(B)第二选择:(G)第三选择:(H)A、短信套餐不合理,条数太多用不完B、短信套餐不合理,条数太少不够用C、打长途电话收费太高D、打市话费太高E、手机上网收费太高F、漫游自费太高G、套餐过于复杂,让人无法理解H、其他16、你知道中国电信的天翼189手机吗?(单选)(B)A、很了解B、知道C、不是很清楚第3页共4页第2页共4页编号:时间:2021年x月x日书山有路勤为径,学海无涯苦作舟页码:第3页共4页17、你觉得“天翼”品牌最能吸引你的地方有哪些第一选择:(A)第二选择(E)A...

1、当您付费下载文档后,您只拥有了使用权限,并不意味着购买了版权,文档只能用于自身使用,不得用于其他商业用途(如 [转卖]进行直接盈利或[编辑后售卖]进行间接盈利)。
2、本站所有内容均由合作方或网友上传,本站不对文档的完整性、权威性及其观点立场正确性做任何保证或承诺!文档内容仅供研究参考,付费前请自行鉴别。
3、如文档内容存在违规,或者侵犯商业秘密、侵犯著作权等,请点击“违规举报”。

碎片内容

中国电信校园全业务套餐销售调查问卷

中小学文库+ 关注
实名认证
内容提供者

精品资料应用尽有

相关文档

确认删除?
VIP
微信客服
  • 扫码咨询
会员Q群
  • 会员专属群点击这里加入QQ群
客服邮箱
回到顶部