电脑桌面
添加小米粒文库到电脑桌面
安装后可以在桌面快捷访问

智能化系统施工承包合同VIP专享VIP免费

智能化系统施工承包合同_第1页
1/8
智能化系统施工承包合同_第2页
2/8
智能化系统施工承包合同_第3页
3/8
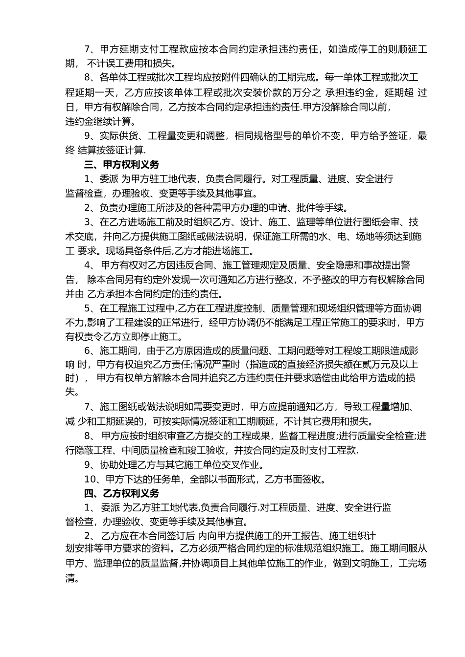
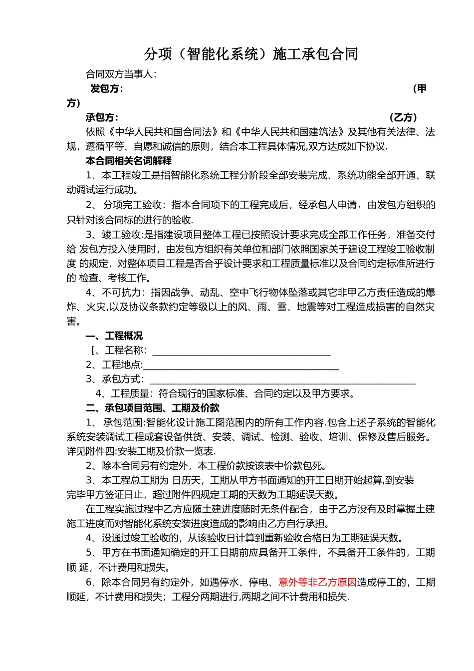
分项(智能化系统)施工承包合同合同双方当事人:发包方:(甲方)承包方:(乙方)依照《中华人民共和国合同法》和《中华人民共和国建筑法》及其他有关法律、法规,遵循平等、自愿和诚信的原则,结合本工程具体情况,双方达成如下协议.本合同相关名词解释1、本工程竣工是指智能化系统工程分阶段全部安装完成、系统功能全部开通、联动调试运行成功。2、分项完工验收:指本合同项下的工程完成后,经承包人申请,由发包方组织的只针对该合同标的进行的验收.3、竣工验收:是指建设项目整体工程已按照设计要求完成全部工作任务,准备交付给发包方投入使用时,由发包方组织有关单位和部门依照国家关于建设工程竣工验收制度的规定,对整体项目工程是否合乎设计要求和工程质量标准以及合同约定标准所进行的检查、考核工作。4、不可抗力:指因战争、动乱、空中飞行物体坠落或其它非甲乙方责任造成的爆炸、火灾,以及协议条款约定等级以上的风、雨、雪、地震等对工程造成损害的自然灾害。―、工程概况[、工程名称:______________________________________2、工程地点:_________________________________________3、承包方式:________________________________________________________4、工程质量:符合现行的国家标准、合同约定以及甲方要求。二、承包项目范围、工期及价款1、承包范围:智能化设计施工图范围内的所有工作内容.包含上述子系统的智能化系统安装调试工程成套设备供货、安装、调试、检测、验收、培训、保修及售后服务。详见附件四:安装工期及价款一览表.2、除本合同另有约定外,本工程价款按该表中价款包死。3、本工程总工期为日历天,工期从甲方书面通知的开工日期开始起算,到安装完毕甲方签证日止,超过附件四规定工期的天数为工期延误天数。在工程实施过程中乙方应随土建进度随时无条件配合,由于乙方没有及时掌握土建施工进度而对智能化系统安装进度造成的影响由乙方自行承担。4、没通过竣工验收的,从该验收日计算到重新验收合格日为工期延误天数。5、甲方在书面通知确定的开工日期前应具备开工条件,不具备开工条件的,工期顺延,不计费用和损失。6、除本合同另有约定外,如遇停水、停电、意外等非乙方原因造成停工的,工期顺延,不计费用和损失;工程分两期进行,两期之间不计费用和损失.7、甲方延期支付工程款应按本合同约定承担违约责任,如造成停工的则顺延工期,不计误工费用和损失。8、各单体工程或批次工程均应按附件四确认的工期完成。每一单体工程或批次工程延期一天,乙方应按该单体工程或批次安装价款的万分之承担违约金,延期超过日,甲方有权解除合同,乙方按本合同约定承担违约责任.甲方没解除合同以前,违约金继续计算。9、实际供货、工程量变更和调整,相同规格型号的单价不变,甲方给予签证,最终结算按签证计算.三、甲方权利义务1、委派为甲方驻工地代表,负责合同履行。对工程质量、进度、安全进行监督检查,办理验收、变更等手续及其他事宜。2、负责办理施工所涉及的各种需甲方办理的申请、批件等手续。3、在乙方进场施工前及时组织乙方、设计、施工、监理等单位进行图纸会审、技术交底,并向乙方提供施工图纸或做法说明,保证施工所需的水、电、场地等须达到施工要求。现场具备条件后,乙方才能进场施工。4、甲方有权对乙方因违反合同、施工管理规定及质量、安全隐患和事故提出警告,除本合同另有约定外发现一次可通知乙方进行整改,不予整改的甲方有权解除合同并由乙方承担本合同约定的违约责任。5、在工程施工过程中,乙方在工程进度控制、质量管理和现场组织管理等方面协调不力,影响了工程建设的正常进行,经甲方协调仍不能满足工程正常施工的要求时,甲方有权责令乙方立即停止施工。6、施工期间,由于乙方原因造成的质量问题、工期问题等对工程竣工期限造成影响时,甲方有权追究乙方责任;情况严重时(指造成的直接经济损失额在贰万元及以上时),甲方有权单方解除本合同并追究乙方违约责任并要求赔偿由此给甲方造成的损失。7、施工图纸或做法说明如需要变更时,甲方应提前通知乙方,导致工程量增加、减少和工期延误的,可按实际情况签证和工期顺延...

1、当您付费下载文档后,您只拥有了使用权限,并不意味着购买了版权,文档只能用于自身使用,不得用于其他商业用途(如 [转卖]进行直接盈利或[编辑后售卖]进行间接盈利)。
2、本站所有内容均由合作方或网友上传,本站不对文档的完整性、权威性及其观点立场正确性做任何保证或承诺!文档内容仅供研究参考,付费前请自行鉴别。
3、如文档内容存在违规,或者侵犯商业秘密、侵犯著作权等,请点击“违规举报”。

碎片内容

智能化系统施工承包合同

确认删除?
VIP
微信客服
  • 扫码咨询
会员Q群
  • 会员专属群点击这里加入QQ群
客服邮箱
回到顶部