电脑桌面
添加小米粒文库到电脑桌面
安装后可以在桌面快捷访问

加气块砌筑劳务分包合同VIP免费

加气块砌筑劳务分包合同_第1页
1/5
加气块砌筑劳务分包合同_第2页
2/5
加气块砌筑劳务分包合同_第3页
3/5
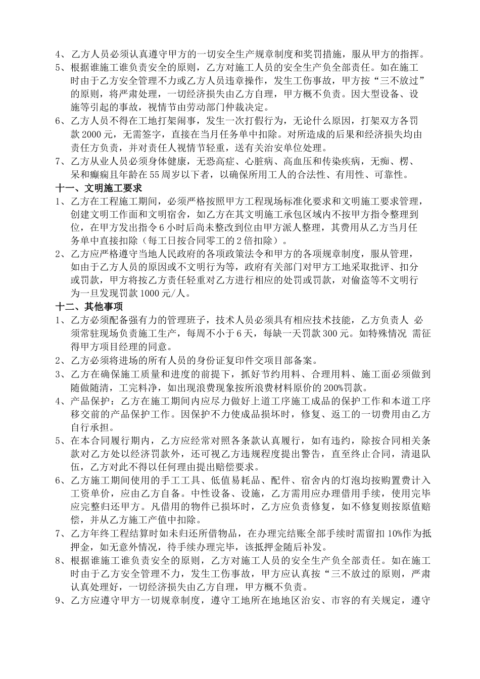
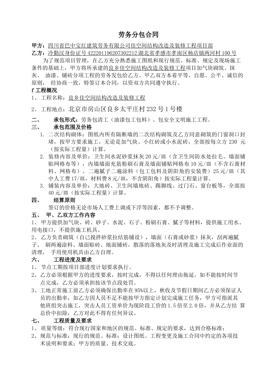
劳务分包合同甲方:四川省巴中宝红建筑劳务有限公司佳空间结构改造及装修工程项目部乙方:冷勤汉身份证号422201196207302212湖北省孝感市孝南区杨店镇两河村100号为了规范项目管理,在乙方充分熟悉施工图纸和现行规范、标准、规定及现场施工条件的基础上,甲方将所承建的良乡佳空间结构改造及装修工程项目加气块砌筑、抹灰、油漆、铺砖分项工程的劳务发包给乙方。甲乙双方本着平等、自愿、公平、诚信的原则,经协商一致,特签订本合同,以资双方共同遵守执行。f工程概况1、工程名称:良乡佳空间结构改造及装修工程2、工程地点:北京市房山区良乡太平庄村232号1号楼二、承包形式:劳务包清工(油漆包工包料)、包安全文明施工工程。三、承包范围及价格1.二次结构砌体:图纸内所有隔断墙的二次结构砌筑及乙方同意砌筑的门窗洞口封堵,按甲方要求施工,无论是加气块、小红砖或小水泥砖,全部按每立方230元(按实际工程量)计算。2.装修内容及单价:卫生间水泥砂浆抹灰20元/皿(含卫生间防水处拉毛、墙面铺贴网格布等),内墙墙面充筋粉刷石膏及墙面铺贴网格布10元/皿(不含石膏材料、网格布)。二遍腻子二遍涂料(包工包料及阴阳角的安装费)25元/皿(其中人工费17/皿,材料费8元/皿,不含阴阳角)按实际工程量计算。3.铺装内容及单价:大地砖、卫生间墙地砖、踢脚线、过门石、窗台板等,全部按40元/皿(按实际工程量)计算。四、结算原则签订的价格无论市场人工费上调或下浮等因素,都不予调整。五、甲、乙双方工作内容1、甲方提供加气块、砖、砂子、水泥、石子、粉刷石膏、腻子等材料,提供施工用水、用电接口,不提供施工机具。2、乙方负责砌筑(自己搅拌砂浆拉结筋铺设),墙面(石膏或砂浆)抹灰,刮两遍腻子、刷两遍涂料、墙面贴砖、地面铺砖,散落的落地灰及时清理及施工完成后作业面的清理,手用使用机具由乙方自理。六、工程进度及要求1、节点工期按项目部进度计划要求执行。2、乙方必须根据甲方的进度要求,按时完成,不得以任何理由拖延。如不能按时间节点完成,乙方必须承担按该节点段处罚。3、工地正常施工前乙方必须确保出勤率在95%以上,秋收及节假日期间乙方必须保证人员的出勤率,如乙方因人员不足不能按甲方指定计划完成施工任务,甲方可指派其他班组突击施工,突击人员工资单价为现阶段工价的1.5倍至2.0倍,并从乙方结算总价中扣除,乙方对此不得有任何异议。七、工程质量及要求1、质量等级:符合现行国家和地区的规范、标准、规定的要求,达到合格标准;2、规范与标准:现行的规范、标准;设计图纸、工程变更及施工合同中约定的各项技术说明和要求;甲方的质量、技术交底。3、质量控制要求:3.1、乙方必须按甲方的施工顺序、技术标准、质量标准、工艺要求和工期要求组织生产,产品质量必须达到施工质量验收规范、验收标准的要求。3.2、乙方必须服从甲方的检查和监督,接受甲方人员的整改措施及意见,严禁无秩序、不规范施工。3.3、如因乙方施工不慎造成的质量事故及在主管人员无技术交底前提下擅自施工造成返工的一切责任均由乙方负责,除必须返工到符合标准外,还应承担由此而造成的甲方直接损失和间接损失(指工期损失和材料、设备等费用的损失)。3.4、为确保工程质量的稳定性、连续性,未经甲方同意,乙方不得擅自削减人员或中途抽调技术力量,严禁乙方把所承包的分包项目再转包给他人,一经发现立即取消承包资格。八、质量奖罚1、因质量原因,建设单位、公司等对项目部做出的处罚,乙方按两倍罚款三日内上交,过期不交月底任务单4倍扣除。2、因验收不合格造成返工全部由乙方承担。3、砂浆不按照配合比搅拌,发现一次罚款200元。因乙方原因监理发现处罚项目部,项目部双倍扣罚乙方。落地灰应及时清理,能有的及时用上,如不清理发现一处罚款100元,情节严重罚款200-2000元。4、加气块、标砖损坏控制在2%以内,乱扔及随意切割的将处罚100-2000元不等。5、砌筑墙体必须保证垂直平整,误差控制在5mm之内,超出规范,该墙体做废,重新砌筑。6、墙体灰缝要求:(1)水平缝1.5cm。(2)竖缝2cm。(3)墙体与柱连接处留2.5cm宽,2cm深灰缝。(4)灰缝砂浆必须饱满,...

1、当您付费下载文档后,您只拥有了使用权限,并不意味着购买了版权,文档只能用于自身使用,不得用于其他商业用途(如 [转卖]进行直接盈利或[编辑后售卖]进行间接盈利)。
2、本站所有内容均由合作方或网友上传,本站不对文档的完整性、权威性及其观点立场正确性做任何保证或承诺!文档内容仅供研究参考,付费前请自行鉴别。
3、如文档内容存在违规,或者侵犯商业秘密、侵犯著作权等,请点击“违规举报”。

碎片内容

加气块砌筑劳务分包合同

您可能关注的文档

确认删除?
VIP
微信客服
  • 扫码咨询
会员Q群
  • 会员专属群点击这里加入QQ群
客服邮箱
回到顶部