电脑桌面
添加小米粒文库到电脑桌面
安装后可以在桌面快捷访问

电梯模型PLC控制系统设计和实现 电气工程专业VIP免费

电梯模型PLC控制系统设计和实现 电气工程专业_第1页
1/15
电梯模型PLC控制系统设计和实现 电气工程专业_第2页
2/15
电梯模型PLC控制系统设计和实现 电气工程专业_第3页
3/15
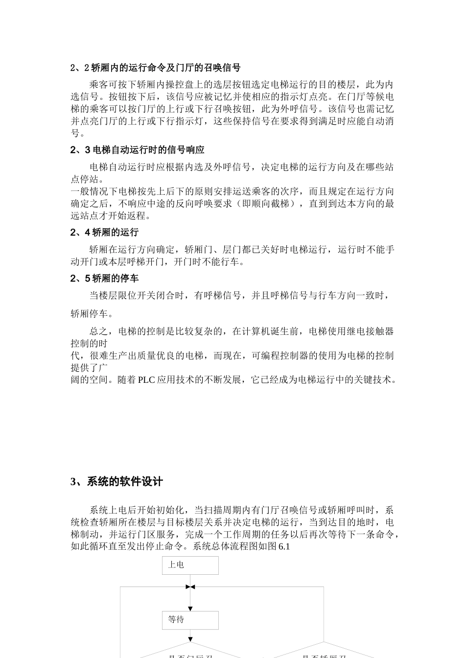
电梯模型PLC控制系统设计目录1、PLC控制系统的设计分析.......................................................................................................11、1最大限度地满足被控对象的控制要求..........................................................................21、2保证PLC控制系统安全可靠.........................................................................................21、3力求简单、经济、使用及维修方便..............................................................................22、电梯的控制要求........................................................................................................................22、1电梯位置的确定与显示..................................................................................................22、2轿厢内的运行命令及门厅的召唤信号..........................................................................22、3电梯自动运行时的信号响应..........................................................................................32、4轿厢的运行......................................................................................................................32、5轿厢的停车......................................................................................................................33、系统的软件设计........................................................................................................................44控制系统中I/O端口的分配........................................................................................................55、PLC控制电梯的外部接线图....................................................................................................76、PLC梯形图控制分析................................................................................................................86、1轿厢开门的控制分析.....................................................................................................86、2轿厢关门的控制分析.....................................................................................................96、3楼层信号的产生与消除环节.........................................................................................96、4停层信号的登记与消除环节.......................................................................................116、5外呼信号的登记与消除环节.......................................................................................126、6电梯的定向环节...........................................................................................................156、7电梯的运行条件...........................................................................................................161、PLC控制系统的设计分析任何一种控制系统都是为了实现被控对象的工艺要求,以提高生产效率和产品质量。因此,在设计PLC控制系统时,应遵循以下基本原则:1、1最大限度地满足被控对象的控制要求充分发挥PLC的功能,最大限度地满足被控对象的控制要求,是设计PLC控制系统的首要前提,这也是设计中最重要的一条原则。这就要求设计人员在设计前就要深入现场进行调查研究,收集控制现场的资料,收集相关先进的国内、国外资料。同时要注意和现场的工程管理人员、工程技术人员、现场操作人员紧密配合,拟定控制方案,共同解决设计中的重点问题和疑难问题。1、2保证PLC控制系统安全可靠保证PLC控制系统能够长期安全、可靠、稳定运行,是设计控制系统的重要原则。这就要求设计者在系统设计、元器件选择、软件编程上要全面考虑,以确保控制系统安全可靠。例...

1、当您付费下载文档后,您只拥有了使用权限,并不意味着购买了版权,文档只能用于自身使用,不得用于其他商业用途(如 [转卖]进行直接盈利或[编辑后售卖]进行间接盈利)。
2、本站所有内容均由合作方或网友上传,本站不对文档的完整性、权威性及其观点立场正确性做任何保证或承诺!文档内容仅供研究参考,付费前请自行鉴别。
3、如文档内容存在违规,或者侵犯商业秘密、侵犯著作权等,请点击“违规举报”。

碎片内容

电梯模型PLC控制系统设计和实现 电气工程专业

确认删除?
VIP
微信客服
  • 扫码咨询
会员Q群
  • 会员专属群点击这里加入QQ群
客服邮箱
回到顶部