电脑桌面
添加小米粒文库到电脑桌面
安装后可以在桌面快捷访问

XXXX年度江苏省工业转型升级专项引导资金分配及项目汇总表--节能及VIP免费

XXXX年度江苏省工业转型升级专项引导资金分配及项目汇总表--节能及_第1页
1/15
XXXX年度江苏省工业转型升级专项引导资金分配及项目汇总表--节能及_第2页
2/15
XXXX年度江苏省工业转型升级专项引导资金分配及项目汇总表--节能及_第3页
3/15
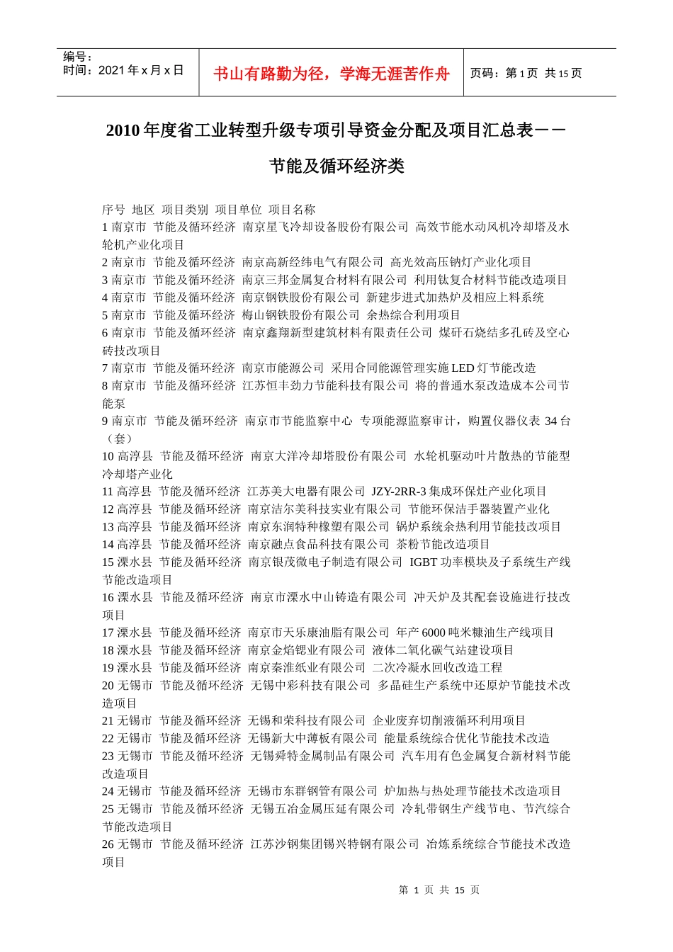
第1页共15页编号:时间:2021年x月x日书山有路勤为径,学海无涯苦作舟页码:第1页共15页2010年度省工业转型升级专项引导资金分配及项目汇总表--节能及循环经济类序号地区项目类别项目单位项目名称1南京市节能及循环经济南京星飞冷却设备股份有限公司高效节能水动风机冷却塔及水轮机产业化项目2南京市节能及循环经济南京高新经纬电气有限公司高光效高压钠灯产业化项目3南京市节能及循环经济南京三邦金属复合材料有限公司利用钛复合材料节能改造项目4南京市节能及循环经济南京钢铁股份有限公司新建步进式加热炉及相应上料系统5南京市节能及循环经济梅山钢铁股份有限公司余热综合利用项目6南京市节能及循环经济南京鑫翔新型建筑材料有限责任公司煤矸石烧结多孔砖及空心砖技改项目7南京市节能及循环经济南京市能源公司采用合同能源管理实施LED灯节能改造8南京市节能及循环经济江苏恒丰劲力节能科技有限公司将的普通水泵改造成本公司节能泵9南京市节能及循环经济南京市节能监察中心专项能源监察审计,购置仪器仪表34台(套)10高淳县节能及循环经济南京大洋冷却塔股份有限公司水轮机驱动叶片散热的节能型冷却塔产业化11高淳县节能及循环经济江苏美大电器有限公司JZY-2RR-3集成环保灶产业化项目12高淳县节能及循环经济南京洁尔美科技实业有限公司节能环保洁手器装置产业化13高淳县节能及循环经济南京东润特种橡塑有限公司锅炉系统余热利用节能技改项目14高淳县节能及循环经济南京融点食品科技有限公司茶粉节能改造项目15溧水县节能及循环经济南京银茂微电子制造有限公司IGBT功率模块及子系统生产线节能改造项目16溧水县节能及循环经济南京市溧水中山铸造有限公司冲天炉及其配套设施进行技改项目17溧水县节能及循环经济南京市天乐康油脂有限公司年产6000吨米糠油生产线项目18溧水县节能及循环经济南京金焰锶业有限公司液体二氧化碳气站建设项目19溧水县节能及循环经济南京秦淮纸业有限公司二次冷凝水回收改造工程20无锡市节能及循环经济无锡中彩科技有限公司多晶硅生产系统中还原炉节能技术改造项目21无锡市节能及循环经济无锡和荣科技有限公司企业废弃切削液循环利用项目22无锡市节能及循环经济无锡新大中薄板有限公司能量系统综合优化节能技术改造23无锡市节能及循环经济无锡舜特金属制品有限公司汽车用有色金属复合新材料节能改造项目24无锡市节能及循环经济无锡市东群钢管有限公司炉加热与热处理节能技术改造项目25无锡市节能及循环经济无锡五冶金属压延有限公司冷轧带钢生产线节电、节汽综合节能改造项目26无锡市节能及循环经济江苏沙钢集团锡兴特钢有限公司冶炼系统综合节能技术改造项目第2页共15页第1页共15页编号:时间:2021年x月x日书山有路勤为径,学海无涯苦作舟页码:第2页共15页27无锡市节能及循环经济无锡银邦铝业有限公司无焰氧化燃烧技术改造与节能产业化项目28无锡市节能及循环经济昊辰(无锡)塑业有限公司废旧塑料薄膜再生循环利用项目29无锡市节能及循环经济无锡市灵山食品有限公司豆制品废渣生产绿色健康食品循环经济示范项目30无锡市节能及循环经济无锡市能源技术开发服务部合同能源管理项目31无锡市节能及循环经济无锡市华东电机厂抽油机电机节能技术改造项目32无锡市节能及循环经济无锡市节能监察中心无锡市33江阴市节能及循环经济江苏法尔胜泓昇集团有限公司能量系统综合优化节能改造项目34江阴市节能及循环经济江阴南工锻造有限公司加热炉和回火炉应用蓄热式燃烧技术节能改造项目35江阴市节能及循环经济江阴市长达钢铁有限公司钢坯加热炉节能技术改造项目36江阴市节能及循环经济江阴市金属制管厂管坯环形加热炉节能技术改造项目37江阴市节能及循环经济江苏利电能源集团6汽轮机汽轴封和低压内缸平面处理及锅炉定排乏汽热能回收节能改造项目38江阴市节能及循环经济江阴市华宏化纤有限公司工艺废汽热量回收利用节能改造项目39江阴市节能及循环经济江阴周北热电有限公司热力系统节能改造项目40江阴市节能及循环经济江阴市华西铜业有限公司铜母线生产工艺节能技术改造项目41江阴市节能及循环经济江阴市节能监察中心加强执法力度42宜兴市节能及循环经济宜兴协联热...

1、当您付费下载文档后,您只拥有了使用权限,并不意味着购买了版权,文档只能用于自身使用,不得用于其他商业用途(如 [转卖]进行直接盈利或[编辑后售卖]进行间接盈利)。
2、本站所有内容均由合作方或网友上传,本站不对文档的完整性、权威性及其观点立场正确性做任何保证或承诺!文档内容仅供研究参考,付费前请自行鉴别。
3、如文档内容存在违规,或者侵犯商业秘密、侵犯著作权等,请点击“违规举报”。

碎片内容

XXXX年度江苏省工业转型升级专项引导资金分配及项目汇总表--节能及

您可能关注的文档

中小学教育精品资料+ 关注
实名认证
内容提供者

中小学教育资料,优质文档创作者

确认删除?
VIP
微信客服
  • 扫码咨询
会员Q群
  • 会员专属群点击这里加入QQ群
客服邮箱
回到顶部