电脑桌面
添加小米粒文库到电脑桌面
安装后可以在桌面快捷访问

公司培训管理体系构建方案VIP免费

公司培训管理体系构建方案_第1页
1/5
公司培训管理体系构建方案_第2页
2/5
公司培训管理体系构建方案_第3页
3/5
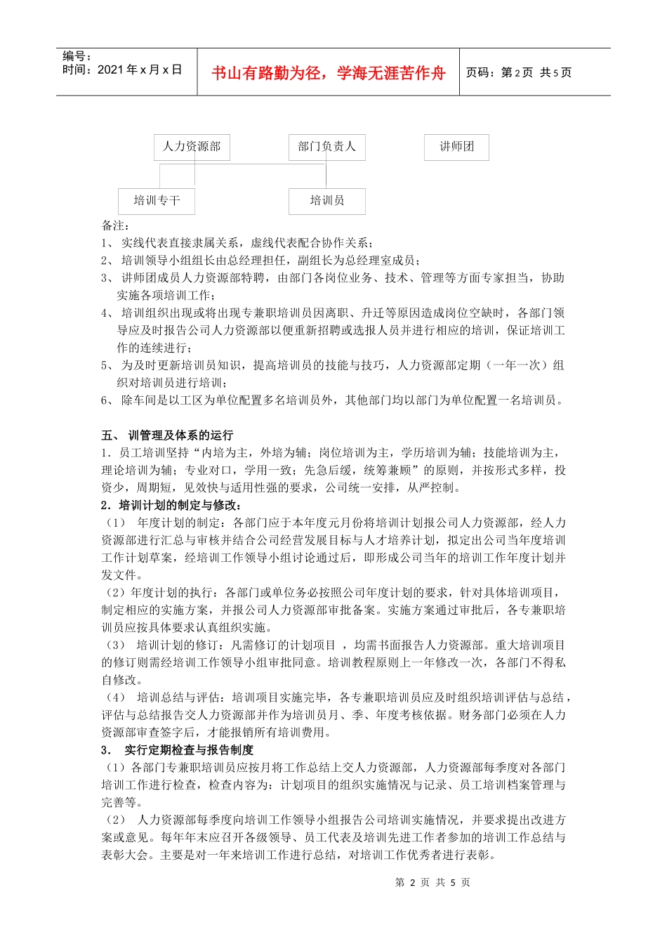
第1页共5页编号:时间:2021年x月x日书山有路勤为径,学海无涯苦作舟页码:第1页共5页培训管理体系构建方案一、目的使公司培训管理体系趋于制度化、规范化、体系化的同时,合理开发利用人力资源,使员工通过系统培训加深对企业与自身的了解,建立与企业同呼吸共命运,休戚与共的关系;通过建立培训管理体系,提高管理层的管理意识,建立学习型组织,不断完善公司内部管理机制;通过实施培训管理体系,提高员工基础能力、技术能力、管理能力,以达到工作效率、经济效益的提升。二、培训管理体系包含内容1、企业内训实施三级培训管理机制(1)三级培训管理机制含义一级:人力资源部根据公司整体战略规划与部门年度培训需求,编制实施年度培训计划,培训内容包括:新员工培训、管理人员培训、通用技能培训(如电脑使用培训等),专项培训(如晋升培训、转岗培训等);二级:各部门在人力资源部配合下,对本部门员工实施岗位业务能力培训,培训内容包括:公司管理规定、部门规章制度、专业技能培训及根据部门实际需要而实施的培训;三级:由生产部车间各工区、工组对生产一线工人实施,第三级培训以车间为单位,分工区负责,每一区由一名兼职培训员负责本工区专业操作技能及常规能力培训;(2)公司所有内部培训工作均适用三级培训管理机制;(3)公司培训管理体系所覆盖的培训网络包括:企业内训、委外培训、自我培训、其他培训等;培训网络下一切培训均应在培训管理体系下实施;2、委外培训:由公司委派员工或由员工申请经公司同意参加学历类、学位类、资格类、职业证类的在职培训,或脱产进修、出国深造、出国交流等;3、自我培训:公司鼓励不影响工作的前提下,利用业余时间参加自学考试或其他函授学习的自我培训。三、培训体系建立成效预估1、整合公司目前培训状况;2、规范公司培训实施流程;3、形成公司培训网络化;4、培训系统资源共享;5、培训效果、效益保障;6、培训资源、资金合理配置。四、培训体系组织结构培训领导小组第2页共5页第1页共5页编号:时间:2021年x月x日书山有路勤为径,学海无涯苦作舟页码:第2页共5页备注:1、实线代表直接隶属关系,虚线代表配合协作关系;2、培训领导小组组长由总经理担任,副组长为总经理室成员;3、讲师团成员人力资源部特聘,由部门各岗位业务、技术、管理等方面专家担当,协助实施各项培训工作;4、培训组织出现或将出现专兼职培训员因离职、升迁等原因造成岗位空缺时,各部门领导应及时报告公司人力资源部以便重新招聘或选报人员并进行相应的培训,保证培训工作的连续进行;5、为及时更新培训员知识,提高培训员的技能与技巧,人力资源部定期(一年一次)组织对培训员进行培训;6、除车间是以工区为单位配置多名培训员外,其他部门均以部门为单位配置一名培训员。五、训管理及体系的运行1.员工培训坚持“内培为主,外培为辅;岗位培训为主,学历培训为辅;技能培训为主,理论培训为辅;专业对口,学用一致;先急后缓,统筹兼顾”的原则,并按形式多样,投资少,周期短,见效快与适用性强的要求,公司统一安排,从严控制。2.培训计划的制定与修改:(1)年度计划的制定:各部门应于本年度元月份将培训计划报公司人力资源部,经人力资源部进行汇总与审核并结合公司经营发展目标与人才培养计划,拟定出公司当年度培训工作计划草案,经培训工作领导小组讨论通过后,即形成公司当年的培训工作年度计划并发文件。(2)年度计划的执行:各部门或单位务必按照公司年度计划的要求,针对具体培训项目,制定相应的实施方案,并报公司人力资源部审批备案。实施方案通过审批后,各专兼职培训员应按具体要求认真组织实施。(3)培训计划的修订:凡需修订的计划项目,均需书面报告人力资源部。重大培训项目的修订则需经培训工作领导小组审批同意。培训教程原则上一年修改一次,各部门不得私自修改。(4)培训总结与评估:培训项目实施完毕,各专兼职培训员应及时组织培训评估与总结,评估与总结报告交人力资源部并作为培训员月、季、年度考核依据。财务部门必须在人力资源部审查签字后,才能报销所有培训费用。3.实行定期检查与报告制度(1)各...

1、当您付费下载文档后,您只拥有了使用权限,并不意味着购买了版权,文档只能用于自身使用,不得用于其他商业用途(如 [转卖]进行直接盈利或[编辑后售卖]进行间接盈利)。
2、本站所有内容均由合作方或网友上传,本站不对文档的完整性、权威性及其观点立场正确性做任何保证或承诺!文档内容仅供研究参考,付费前请自行鉴别。
3、如文档内容存在违规,或者侵犯商业秘密、侵犯著作权等,请点击“违规举报”。

碎片内容

公司培训管理体系构建方案

您可能关注的文档

精品中小学文档+ 关注
实名认证
内容提供者

精品资料,值得下载

确认删除?
VIP
微信客服
  • 扫码咨询
会员Q群
  • 会员专属群点击这里加入QQ群
客服邮箱
回到顶部