电脑桌面
添加小米粒文库到电脑桌面
安装后可以在桌面快捷访问

公共管理学考试题库VIP免费

公共管理学考试题库_第1页
1/22
公共管理学考试题库_第2页
2/22
公共管理学考试题库_第3页
3/22
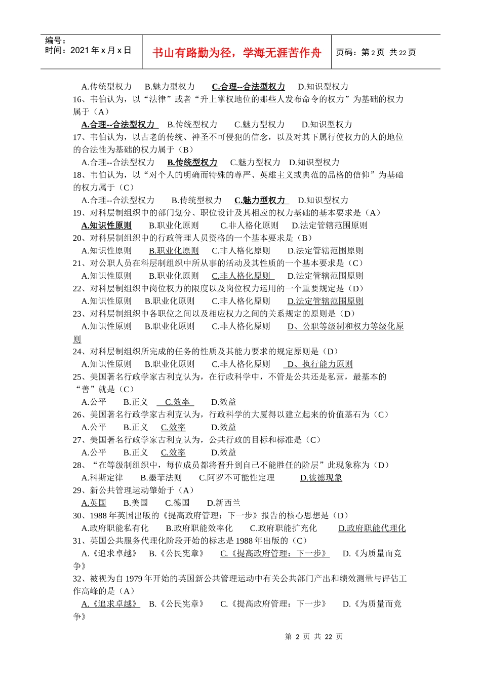
第1页共22页编号:时间:2021年x月x日书山有路勤为径,学海无涯苦作舟页码:第1页共22页公共管理学考试题库一、单项选择题1、在私人部门中,组织的最终目标为(A)A.追求可持续经济利润的最大化B.追求可持续政治利益的最大化C.追求社会公平D.追求公众的满意度2、公共部门区别于私人部门的本质特征为(D)A.计划性B.单一性C.效率性D.公共性3、公共管理活动的合法性基础为(C)A.公共性和私人利益B.效率性和私人利益C.公共性和公共利益D.效率性和公共利益4、有效的政府组织应该认识到,公共性的起点是(A)A.公民B.政府C.企业D.政党5、公共行政范式产生于(C)A.17世纪末18世纪初B.18世纪末19世纪初C.19世纪末20世纪初D.20世纪末21世纪初6、新公共管理范式产生于(D)A.19世纪60年代末70年代初B.19世纪70年代末80年代初C.20世纪60年代末70年代初D.20世纪70年代末80年代初7、公共管理研究领域的第一个范式----公共行政范式诞生的标志为(A)A.《行政学之研究》的发表B.《经济与社会》的发表C.《行政学导论》的发表D.《就业、利息和货币通论》的发表8、公共行政范式得以产生的直接动因为(C)A.经济的发展B.政治的推动C.公共部门的改革D.私人部门的改革9、公共管理研究领域的第一个范式为(A)A.公共行政范式B.新公共管理范式C.公共服务范式D.公共责任范式10、被誉为“行政学之父”的是(A)A.威尔逊B.韦伯C.杰弗逊D.怀特11、公共行政范式赖以产生的学科基础之一官房学后来逐步演变为(D)A.会计学B.政治学C.行政学D.公共财政学12、“政治与行政二分”最早的提出者是(D)A.凯恩斯B.布坎南C.韦伯D.威尔逊13、威尔逊指出行政研究建立的基础为(A)A.管理B.法律C.经济D.政治14、被称为“组织理论之父”的是(B)A.威尔逊B.韦伯C.杰弗逊D.怀特15、韦伯认为科层制组织的基础为(C)第2页共22页第1页共22页编号:时间:2021年x月x日书山有路勤为径,学海无涯苦作舟页码:第2页共22页A.传统型权力B.魅力型权力C.合理--合法型权力D.知识型权力16、韦伯认为,以“法律”或者“升上掌权地位的那些人发布命令的权力”为基础的权力属于(A)A.合理--合法型权力B.传统型权力C.魅力型权力D.知识型权力17、韦伯认为,以古老的传统、神圣不可侵犯的信念,以及对其下属行使权力的人的地位的合法性为基础的权力属于(B)A.合理--合法型权力B.传统型权力C.魅力型权力D.知识型权力18、韦伯认为,以“对个人的明确而特殊的尊严、英雄主义或典范的品格的信仰”为基础的权力属于(C)A.合理--合法型权力B.传统型权力C.魅力型权力D.知识型权力19、对科层制组织中的部门划分、职位设计及其相应的权力基础的基本要求是(A)A.知识性原则B.职业化原则C.非人格化原则D.法定管辖范围原则20、对科层制组织中的行政管理人员资格的一个基本要求是(B)A.知识性原则B.职业化原则C.非人格化原则D.法定管辖范围原则21、对公职人员在科层制组织中所从事的活动及其性质的一个基本要求是(C)A.知识性原则B.职业化原则C.非人格化原则D.法定管辖范围原则22、对科层制组织中岗位权力的限度以及岗位权力运用的一个重要规定是(D)A.知识性原则B.职业化原则C.非人格化原则D.法定管辖范围原则23、对科层制组织中各职位之间以及相应权力之间的关系规定的原则是(D)A.知识性原则B.职业化原则C.非人格化原则D、公职等级制和权力等级化原则24、对科层制组织所完成的任务的性质及其能力要求的规定原则是(D)A.知识性原则B.职业化原则C.非人格化原则D、执行能力原则25、美国著名行政学家古利克认为,在行政科学中,不管是公共还是私营,最基本的“善”就是(C)A.公平B.正义C.效率D.效益26、美国著名行政学家古利克认为,行政科学的大厦得以建立起来的价值基石为(C)A.公平B.正义C.效率D.效益27、美国著名行政学家古利克认为,公共行政的目标和标准是(C)A.公平B.正义C.效率D.效益28、“在等级制组织中,每位成员都将晋升到自己不能胜任的阶层”此现象称为(D)A.科斯定律B.墨菲法则C.阿罗不可能性定理D.彼德现象29、新公共管理运动肇始于(A)A.英国B.美国C.德国D.新西兰30、1988年英国出版的《提高政府管理:下一步》报告的核心思...

1、当您付费下载文档后,您只拥有了使用权限,并不意味着购买了版权,文档只能用于自身使用,不得用于其他商业用途(如 [转卖]进行直接盈利或[编辑后售卖]进行间接盈利)。
2、本站所有内容均由合作方或网友上传,本站不对文档的完整性、权威性及其观点立场正确性做任何保证或承诺!文档内容仅供研究参考,付费前请自行鉴别。
3、如文档内容存在违规,或者侵犯商业秘密、侵犯著作权等,请点击“违规举报”。

碎片内容

公共管理学考试题库

您可能关注的文档

确认删除?
VIP
微信客服
  • 扫码咨询
会员Q群
  • 会员专属群点击这里加入QQ群
客服邮箱
回到顶部