电脑桌面
添加小米粒文库到电脑桌面
安装后可以在桌面快捷访问

深度分销实战手册VIP免费

深度分销实战手册_第1页
1/20
深度分销实战手册_第2页
2/20
深度分销实战手册_第3页
3/20
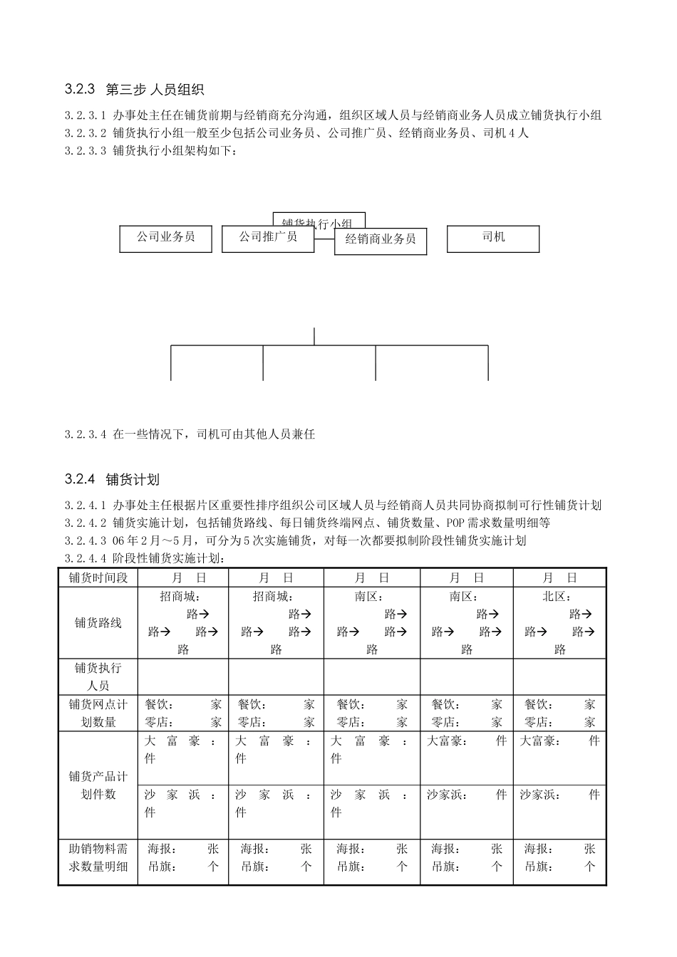
深度分销实战手册3渠道网络覆盖3.1渠道网络覆盖思路3.1.1整体运作思路3.1.1.1结合目前大富豪海虹公司的人力配置和市场状况,在常熟市场,我们对常熟市区和镇办在不同阶段采取不同的铺货覆盖策略,实现最大化的市场覆盖率3.1.1.2在产品开季铺货阶段,我们在市区采取密集铺货策略,即通过区域人员对市区终端网点精耕细作,采用车销方式展开扫街式铺货,力求全面覆盖绝大部分目标终端网点,呈现出无处不在的市场效果,力求实现目标终端网点铺货率80%以上3.1.1.3在产品开季铺货阶段,我们在镇办采取巡回铺货策略,即通过区域人员对各个镇办终端网点巡访,采用车销方式展开扫荡式铺货,即集中日期、集中人员、集中资源按照先后顺序对镇办进行强力铺货,力求实现目标终端网点铺货率60%以上3.1.1.4在铺货完成产品旺季阶段,我们在市区和镇办采取补充式铺货策略,即通过区域人员在日常终端网点巡访过程中,挖掘空白点、新增点、更换品牌点等终端网点,索取意向订单,查漏补缺进行铺货3.1.2不同终端网点类型覆盖思路3.1.2.1对中小餐饮店的覆盖,要建立在良好客情关系的基础之上,并采取步步进逼策略,力求以最快速度实现覆盖3.1.2.2对中小零店的覆盖,要建立在宣导产品畅销前景的基础之上,并采取强势进攻策略,力求实现最大化覆盖3.1.2.3对中小商超的覆盖,要建立于适宜的进场谈判条件的基础之上,并采取见机行事策略,综合考虑我司自身资源条件、竞品状况以及商超贸易条件,在条件成熟后迅速进入3.1.3铺货覆盖注意事项3.1.3.1高效实现目标最大化铺货率必须注意以下几个方面:铺货时间:一般最好选择在春节过后正月十五开始实施;铺货频次:06年2月~5月可通过先后5次铺货;铺货政策:选择比平时更大的力度,比如对零售商可实施:大富豪特爽进5送1、大富豪王牌喜多进5送1、沙家浜绿色风情进10送3、沙家浜红色经典进10送4;铺货对象:大富豪特爽、大富豪王牌喜多在市区主要定位于中小餐饮,在镇办大富豪特爽要餐饮与零店并重,而大富豪王牌喜多只走餐饮,沙家浜绿色风情主要定位在镇办零店、沙家浜红色经典主要定位于市区零店;适量铺底:如有很难现款铺货的优质终端网点,可采取适量铺底来减少铺货阻力,达到较高的铺货率3.1.3.2铺货之前还需要制订严密的铺货整体计划,具体包括以下内容:铺货策略:铺货产品、铺货政策、铺货终端形式、铺货效果、竞争对手分析、竞争变化策略;铺货目标:零店数量、饭店数量、超市数量;其中A类终端数量、B类终端数量、C类终端数量;目标覆盖率;铺货时间:第一次铺货时间、第二次铺货时间、第三次铺货时间、第四次铺货时间、第五次铺货时间;铺货进度:第一次铺货完成覆盖率、第二次铺货完成覆盖率、第三次铺货完成覆盖率、第四次铺货完成覆盖率、第五次铺货完成覆盖率;铺货人员:厂方业务员姓名、厂方推广员姓名、经销商业务员姓名、经销商送货员姓名;铺货操作办法3.1.4铺货成效的评估3.1.4.1我们要将铺货执行结果列入阶段性绩效考核项目,并将考核结果直接与业务人员的薪酬收入和经销商的返利挂钩,以确保铺货成效3.1.4.2对业务人员的阶段性绩效考核指标包括铺货率、上架率、终端生动化、铺货记录等3.1.4.3对经销商的阶段性绩效考核指标包括铺货率、上架率、终端生动化等3.2市区密集铺货操作办法3.2.1第一步网点普查3.2.1.1业务员要对市区所有终端网点进行严格细致的普查,将终端网点类型、数量、是否合作、经营啤酒品牌、竞品月平均销量等相关信息进行记录整理,对目标终端网点建立资料卡3.2.1.2终端网点资料卡需要纳入动态管理,不间断更新相关信息,以确保终端网点资料卡的信息即时性3.2.1.3终端网点资料卡由销售部门统一收集保管3.2.1.4终端网点资料卡:终端网点名称终端网点地址终端网点类型店主姓名联系电话手机号码与我司是否合作销售品项名称历史销售数据销售主要竞品品项主要竞品月平均销量备注3.2.2第二步区域划分3.2.2.1办事处主任根据现有经销商的经销区域界定,需要将常熟城区可划分为:北城区、东城区、招商城、老城区、郊区等3.2.2.2每个片区包容的终端网点数量应该悬殊不是很大,以便于在后期铺货、巡访等工作中...

1、当您付费下载文档后,您只拥有了使用权限,并不意味着购买了版权,文档只能用于自身使用,不得用于其他商业用途(如 [转卖]进行直接盈利或[编辑后售卖]进行间接盈利)。
2、本站所有内容均由合作方或网友上传,本站不对文档的完整性、权威性及其观点立场正确性做任何保证或承诺!文档内容仅供研究参考,付费前请自行鉴别。
3、如文档内容存在违规,或者侵犯商业秘密、侵犯著作权等,请点击“违规举报”。

碎片内容

深度分销实战手册

确认删除?
VIP
微信客服
  • 扫码咨询
会员Q群
  • 会员专属群点击这里加入QQ群
客服邮箱
回到顶部