电脑桌面
添加小米粒文库到电脑桌面
安装后可以在桌面快捷访问

公司经营战略规划VIP免费

公司经营战略规划_第1页
1/7
公司经营战略规划_第2页
2/7
公司经营战略规划_第3页
3/7
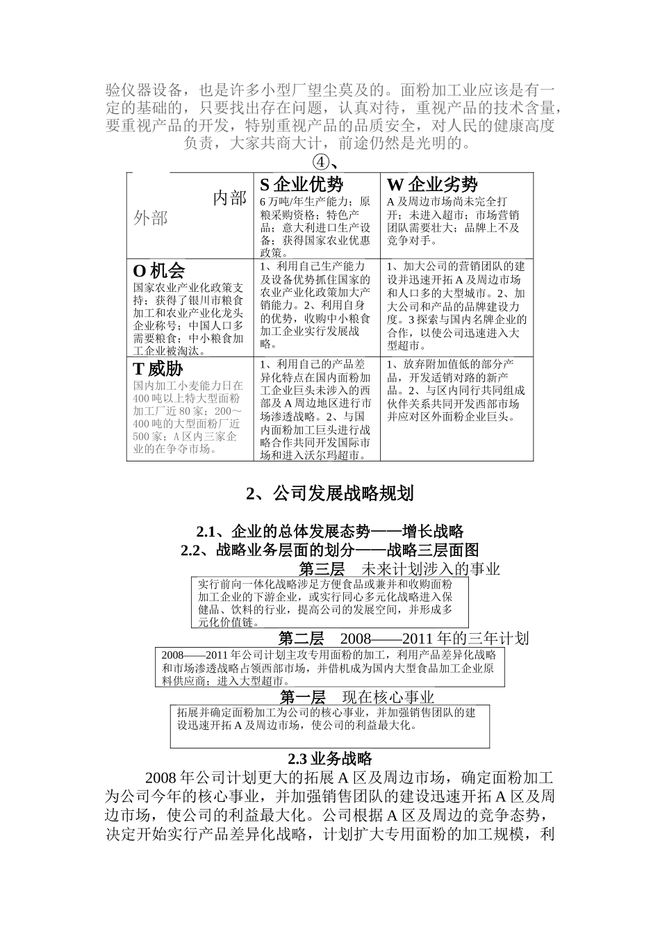
四、公司战略规划1、用SWOT对区内外面粉加工企业竞争环境分析(1)、国家农业产业化政策A公司于2004年获得A区粮食收购许可证,2005年获得国家农业部无公害农产品证书,2006年通过国家质量管理体系ISO:9001:2000认证。公司的生产设备工艺和生产规模符合国家规定的技术标准,环保验收合格。A有限公司2004年被A市人民政府授予“食品加工龙头骨干企业”;2006年又被A市人民政府授予“农业产业化龙头企业”;同年,经国家粮食行业协会严格检测评审查后授予“放心面”称号;2006、2007年两年被A区农发行评为AA级信用企业;2007年被A区粮食局授予小麦“定点收购企业”。2008年被A市工商行政管理局和A市诚信促进会授予2006—2007年度“守合同重信用”企业。根据A《农业产业化自治区重点龙头企业认定监测管理暂行办法》中的第十二条规定:经认定的自治区重点龙头企业,享受有关优惠政策。农业部、国家发展计划委员会、国家经济贸易委员会等九部委联合印发的《农业产业化国家重点龙头企业认定和运行监测管理暂行办法》(农经发〔2001〕4号)和A市的农业产业化政策等规定企业享受有关优惠政策。(2)、企业信用状况A有限公司于2005年与Y粮油购销公司签订购销协议,双方本着“互惠互利、诚实守信、优势互补、规范运用”的原则,开展联营购销业务,并严格按照中国农业发展银行的信贷管理要求和资金使用规定运营。同Y粮油购销公司联营期间,公司贷款没有发生挤占挪用行为,贷款能及时支付利息按期归还本金。2006年9月该公司成为中国农业发展银行直贷客户,当时的贷款余额450万元。2007年8月新增货款150万元,货款余额达到600万元。2006、2007年连续两年企业被中国农业发展银行评为AA级客户,具有良好的信誉,没有发生过欠息和贷款逾期等情况。(3)、市场公司严格贯彻“诚心、诚实、诚恳、诚信”的销售核心理念,突出“比服务、比质量、比品牌”的经营思想,积极开展市场销售,不断拓宽销售市场,与区外多家客户签订了销售合同,使公司的销售额度大幅度的提高,市场占有率不断扩大。目前在A区占有20%的市场份额,并辐射到甘肃、青海、陕西、新疆、内蒙等省的周边地区,保持了强劲的增长势头,形成以A区为中心,借西部大开发为契机,以外围及全国市场为导向的销售布局,不断使A品牌在面粉行业逐步走向全国。公司生产的“A牌”面粉,自2000年以来,每年都被A区、A市及X区工商、消协评为“诚信单位”,2003年产品通过国家食品生产许可认,2004年9月被中国粮食行业协会授予“放心面”称号,企业被X区评为粮食加工龙头企业,被A市人民政府评为粮食加工骨干企业,2005年企业产品经农业部产品质量安全中心评审,认定为无公害农产品,2006年通过ISO9001-2000国际质量管理体系的认证。(4)、用SWOT对公司环境竞争进行分析①、国内面粉加工企业有我国正式注册的日加工小麦100吨以上的面粉加工企业近万家,其中日加工小麦能力在400吨以上特大型面粉加工厂近80家,200~400吨的大型面粉厂近500家,据资料介绍,我国50吨/日生产机组以及以下的小型厂为4~6万条,1年可加工小麦1亿吨以上,全国小麦年加工能力大约3.5亿吨。②、B有限公司是集面粉精加工、研发为一体的大型现代化面粉加工企业。企业固定资产投资已达9000万元,日处理小麦480吨。C有限公司前身为A市面粉厂,企业始建于1958年,是目前A区规模最大的面粉加工龙头企业,日处理小麦240吨,年产4.2万吨小麦粉。D有限公司成立于1993年,拥有日处理小麦250吨的生产线,年加工小麦能力8.2万吨,可生产三大系列十四个品种的面粉,以高、中档专用面粉为主导产品,是一家集面粉加工、研发为一体的粮食加工企业。③、国内面粉加工业的机遇与挑战目前国内面粉加工业总的来说是放开了,面粉加工业多种所有制并存:第一种是国有大中型企业,粮食来源主要是定购,一定数量的进口配额,自购成本相对较高,质量可靠,加工设备完善,技术较先进、管理也比较规范,对国家税收贡献率也比较高,但在市场竞争中,因为机制、体制的原因,还有产品对市场适应性问题等等,导致一些有影响、有规模的大型面粉厂败下阵来,效益不佳甚至停产的比例上升。第二种是近几年不断发...

1、当您付费下载文档后,您只拥有了使用权限,并不意味着购买了版权,文档只能用于自身使用,不得用于其他商业用途(如 [转卖]进行直接盈利或[编辑后售卖]进行间接盈利)。
2、本站所有内容均由合作方或网友上传,本站不对文档的完整性、权威性及其观点立场正确性做任何保证或承诺!文档内容仅供研究参考,付费前请自行鉴别。
3、如文档内容存在违规,或者侵犯商业秘密、侵犯著作权等,请点击“违规举报”。

碎片内容

公司经营战略规划

您可能关注的文档

精品中小学文档+ 关注
实名认证
内容提供者

精品资料,值得下载

确认删除?
VIP
微信客服
  • 扫码咨询
会员Q群
  • 会员专属群点击这里加入QQ群
客服邮箱
回到顶部