电脑桌面
添加小米粒文库到电脑桌面
安装后可以在桌面快捷访问

四、施工用电的安全技术措施VIP免费

四、施工用电的安全技术措施_第1页
1/7
四、施工用电的安全技术措施_第2页
2/7
四、施工用电的安全技术措施_第3页
3/7
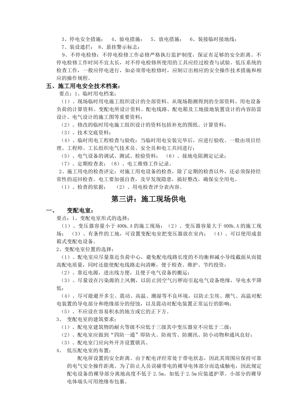
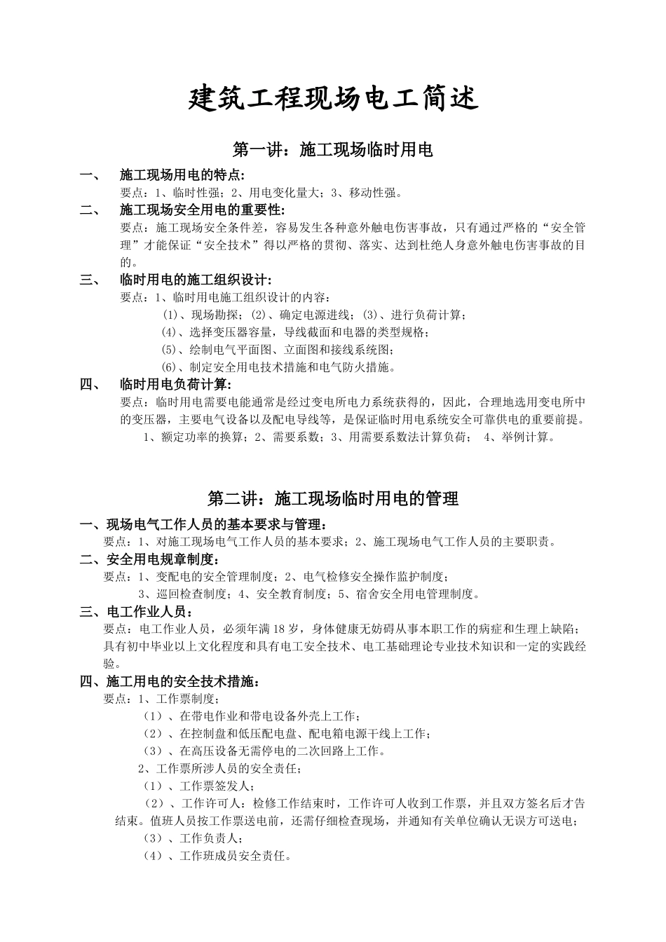
建筑工程现场电工简述第一讲:施工现场临时用电一、施工现场用电的特点:要点:1、临时性强;2、用电变化量大;3、移动性强。二、施工现场安全用电的重要性:要点:施工现场安全条件差,容易发生各种意外触电伤害事故,只有通过严格的“安全管理”才能保证“安全技术”得以严格的贯彻、落实、达到杜绝人身意外触电伤害事故的目的。三、临时用电的施工组织设计:要点:1、临时用电施工组织设计的内容:(1)、现场勘探;(2)、确定电源进线;(3)、进行负荷计算;(4)、选择变压器容量,导线截面和电器的类型规格;(5)、绘制电气平面图、立面图和接线系统图;(6)、制定安全用电技术措施和电气防火措施。四、临时用电负荷计算:要点:临时用电需要电能通常是经过变电所电力系统获得的,因此,合理地选用变电所中的变压器,主要电气设备以及配电导线等,是保证临时用电系统安全可靠供电的重要前提。1、额定功率的换算;2、需要系数;3、用需要系数法计算负荷;4、举例计算。第二讲:施工现场临时用电的管理一、现场电气工作人员的基本要求与管理:要点:1、对施工现场电气工作人员的基本要求;2、施工现场电气工作人员的主要职责。二、安全用电规章制度:要点:1、变配电的安全管理制度;2、电气检修安全操作监护制度;3、巡回检查制度;4、安全教育制度;5、宿舍安全用电管理制度。三、电工作业人员:要点:电工作业人员,必须年满18岁,身体健康无妨碍从事本职工作的病症和生理上缺陷;具有初中毕业以上文化程度和具有电工安全技术、电工基础理论专业技术知识和一定的实践经验。四、施工用电的安全技术措施:要点:1、工作票制度;(1)、在带电作业和带电设备外壳上工作;(2)、在控制盘和低压配电盘、配电箱电源干线上工作;(3)、在高压设备无需停电的二次回路上工作。2、工作票所涉人员的安全责任;(1)、工作票签发人;(2)、工作许可人:检修工作结束时,工作许可人收到工作票,并且双方签名后才告结束。值班人员按工作票送电前,还需仔细检查现场,并通知有关单位确认无误方可送电;(3)、工作负责人;(4)、工作班成员安全责任。3、停电安全措施;4、验电措施;5、放电措施;6、装接临时接地线;7、装设遮拦;8、悬挂警示标志;9、不停电检修:不停电检修工作必修严格执行监护制度,保证有足够的安全距离。不停电检修工作时间不宜太长,对不停电检修所使用的工具应经过检查与试验。低压系统的检查工作,一般应停电进行,如必须带电检修时,应制订出相应的安全操作技术措施和相应的操作规程。五、施工用电安全技术档案:要点:1、临时用电档案;(1)、现场临时用电施工组织设计的全部资料、从现场勘测得到的全部资料、用电设备负荷的计算资料、变配电所设计资料、配电线路、配电箱及工地接地装置设计的内容防雷设计、电气设计的施工图等重要资料;(2)、修改的临时用电施工组织设计的资料包括补充的图纸、计算资料;(3)、技术交底资料;(4)、临时用电工程检查与验收:当临时用电安装完毕后,应进行验收。一般由项目经理、工程师、工长组织电气技术员、安全员和电工共同进行;(5)、电气设备的调试、测试、检验资料;(6)、接地电阻测定记录;(7)、定期检查表;(8)、电工维修工作记录。2、施工用电的检查评定:对施工用电设备的检查,除了定期的检查以外,还必须保持经常性的巡回检查。电工要加强自查,及早发现隐患,搞好整改,确保安全用电。(1)、检查的依据;(2)、用电检查评分表内容。第三讲:施工现场供电一、变配电室:要点:1、变配电室形式的选择;(1)、变压器容量小于400k.A的施工现场;(2)、变压器容量大于400k.A的施工现场;(3)、有条件的工地,可设置变配电室把变压器放在室内;(4)、可以使用成套箱式变配电设备。2、变配电室位置的选择;(1)、配电室应尽量靠近负荷中心,避免配电线路长度的不均衡和减小导线截面从而提高配电质量,同时还能使配电线路走向清晰,便于检查、维护、节约投资;(2)、靠近电源,进出线方便,且便于电气设备的搬运;(3)、尽量设在污染源的上风侧,以防止因空气污秽而引起电气设备绝缘,导电水平降低;(4)...

1、当您付费下载文档后,您只拥有了使用权限,并不意味着购买了版权,文档只能用于自身使用,不得用于其他商业用途(如 [转卖]进行直接盈利或[编辑后售卖]进行间接盈利)。
2、本站所有内容均由合作方或网友上传,本站不对文档的完整性、权威性及其观点立场正确性做任何保证或承诺!文档内容仅供研究参考,付费前请自行鉴别。
3、如文档内容存在违规,或者侵犯商业秘密、侵犯著作权等,请点击“违规举报”。

碎片内容

四、施工用电的安全技术措施

您可能关注的文档

墨香书阁+ 关注
实名认证
内容提供者

热爱教学事业,对互联网知识分享很感兴趣

确认删除?
VIP
微信客服
  • 扫码咨询
会员Q群
  • 会员专属群点击这里加入QQ群
客服邮箱
回到顶部