电脑桌面
添加小米粒文库到电脑桌面
安装后可以在桌面快捷访问

公司档案管理程序VIP免费

公司档案管理程序_第1页
1/10
公司档案管理程序_第2页
2/10
公司档案管理程序_第3页
3/10
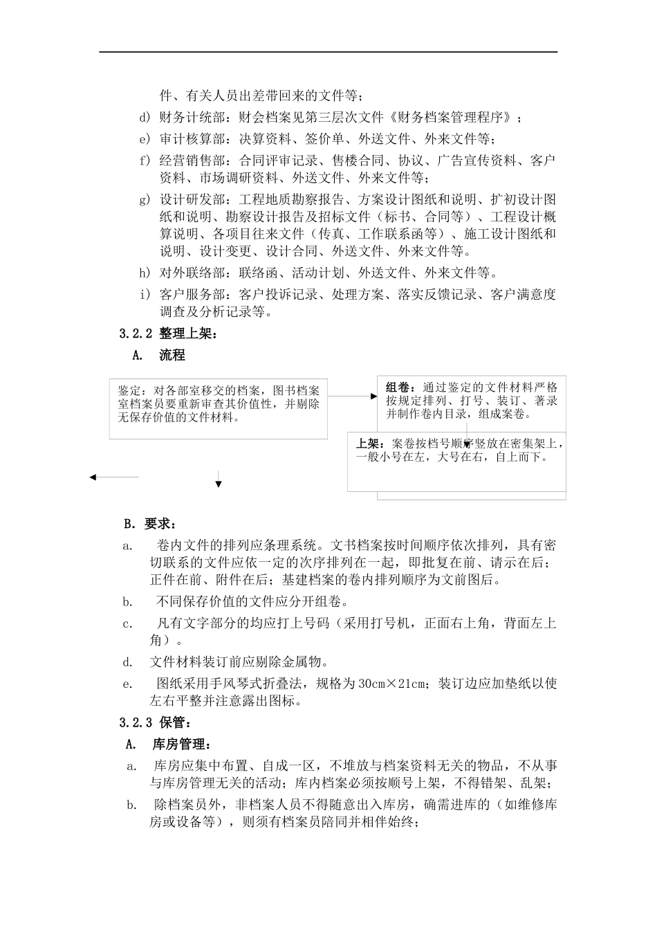
档案管理程序1.目的和范围:建立公司档案立卷、归档、整理、保管、利用、销毁等程序,确保公司档案完整、齐全、高质,档案资源得到妥善保管、有效利用和持续补充。该程序适用于以上环节所涉及的相关部门及个人。2.职责:2.1公司档案按统一领导、分级管理的办法进行组织管理,即图书档案室(隶属人力资源部)负责公司档案的总体管理,部门资料员负责本部门的立卷归档工作,图书档案室对各部室进行业务上的指导、监督和检查。2.2鉴于财务档案的特殊性,公司财务档案(包含各类合同)由财务计统部自管,图书档案室提供存放点。使用时,由财务计统部指定专人调档。2.3鉴于人事档案的特殊性,公司人事档案由人力资源部人力资源口自管,人力资源部经理指定专人按集中管理、严格保密的原则进行管理。3.流程:3.1档案分类:3.1.1文书档案:即在公司管理过程中产生的有保存价值的普发性内外部文件。3.1.2基建档案:即以竣工图为核心的在工程建设过程中形成的专业材料。3.1.3财务档案:即在公司经济活动中产生的会计凭证、帐簿和财务报告等具有保存价值的会计核算专业材料。3.1.4人事档案:即公司员工在应聘、转正、考评等人事活动中形成的反映个人基本情况、工作表现的个人资料。、3.1.5经营销售档案:即公司房产经营销售活动中产生的具有保留和存查价值的历史记录,如合同评审记录、商品房预售合同、客户档案、市场调研资料、楼盘宣传资料等。3.1.6客户服务档案:即公司在提供客户服务过程中形成的具有保留和存查价值的历史记录,如客户投诉记录、处理方案、落实反馈记录、客户满意度调查与分析记录等。3.1.7对外联络档案:即公司在项目报批报建过程中形成的具有保留和存查价值的历史记录。如政府和公共事业单位的批文、文件和专题会议纪要等。3.1.8声像档案:即在公司生产经营活动中形成的有保存价值的、以音像或图象记录在特殊载体上的并配有文字说明的历史记录。3.2具体管理:3.2.1立卷归档:A.流程:B.要求:a.各部室向图书档案室移交档案时,均需附上移交清单一式两份。移交时,交接双方据此进行清点签收,并各自保存一份。(移交清单即文件清单)b.各部室向图书档案室移交档案时要做到种类齐全、份数完整,图书档案室不接收未经系统整理的零散文件。c.文件在各部室保存阶段,要注意保持字迹清晰、份数完整,防止发生霉变等。复写件、圆珠笔书写件或传真件等均应重新复印存档。d.各部室可根据实际工作需要保存文件,但向档案室移交档案时,则应按规定的归档范围进行。a)总经理室:会议纪要、董事会文件、诉讼文书、项目策划与年度计划文件、有关公司送交的文件、各部门送交的文件、外来文件、外送文件、大事记等;b)人力资源部:人事行政发文、企业设立与登记材料、员工的人事资料(应聘表、编制表、工资单、培训记录等)、内部刊物等;c)工程材料部:前期文件、施工文件、竣工文件、竣工图和声像材料(亦即内业资料、竣工资料、设备说明书等);其中前期文件由工程部负责收集,竣工图由施工单位负责编制;文书如外送文件、外来文各部室资料员在每年年初,根据以往本部门文件运转情况,预计当年可能形成的文件,拟制或修订立卷类目,如人力资源部可制定“人事行政发文”、“周记”等,并将空白的文件清单置于该类目文件的最前面。随时将已发放完毕的文件按已编好的类目及时归入卷内,并按文件收进顺序随时填写文件清单。一个较长时间段后,对手头上的所有文件进行清理,对不需归卷的文件材料另备文件夹单独存放文书档案每2年为一个归档周期。各部室资料员在逢偶数年的6月底,将前两年形成的文件整理后向图书档案室移交。基建档案在竣工决算工作完成后两个月内归档项目前期资料一年后归档。财务档案在会计年度终了后,暂由财务计统部保管3年后再存放于图书档案室。单位工程预决算可在清尾款后半年内归档。声像档案的归档时间同文书档案。件、有关人员出差带回来的文件等;d)财务计统部:财会档案见第三层次文件《财务档案管理程序》;e)审计核算部:决算资料、签价单、外送文件、外来文件等;f)经营销售部:合同评审记录、售楼合同、协议、广告宣传资料、客户资料、市场调研资料...

1、当您付费下载文档后,您只拥有了使用权限,并不意味着购买了版权,文档只能用于自身使用,不得用于其他商业用途(如 [转卖]进行直接盈利或[编辑后售卖]进行间接盈利)。
2、本站所有内容均由合作方或网友上传,本站不对文档的完整性、权威性及其观点立场正确性做任何保证或承诺!文档内容仅供研究参考,付费前请自行鉴别。
3、如文档内容存在违规,或者侵犯商业秘密、侵犯著作权等,请点击“违规举报”。

碎片内容

公司档案管理程序

确认删除?
VIP
微信客服
  • 扫码咨询
会员Q群
  • 会员专属群点击这里加入QQ群
客服邮箱
回到顶部