电脑桌面
添加小米粒文库到电脑桌面
安装后可以在桌面快捷访问

制造企业员工考勤管理制度范本VIP免费

制造企业员工考勤管理制度范本_第1页
1/4
制造企业员工考勤管理制度范本_第2页
2/4
制造企业员工考勤管理制度范本_第3页
3/4
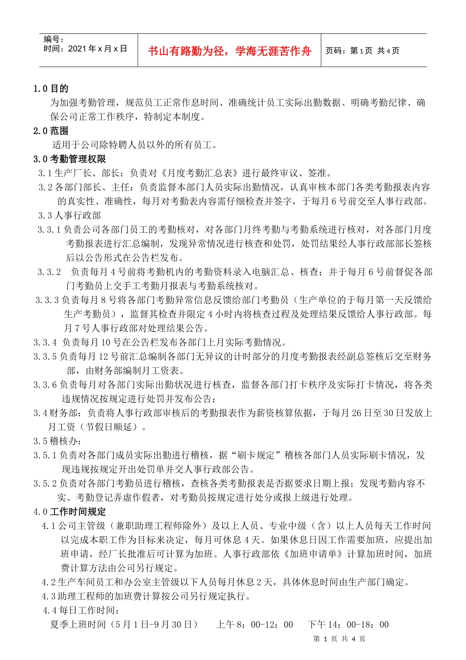
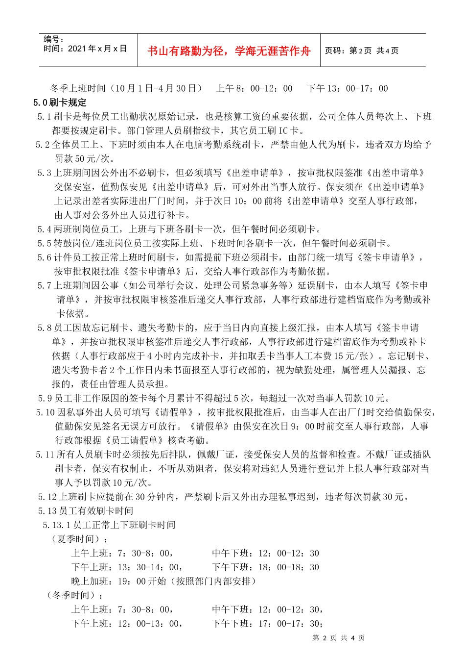
第1页共4页编号:时间:2021年x月x日书山有路勤为径,学海无涯苦作舟页码:第1页共4页1.0目的为加强考勤管理,规范员工正常作息时间、准确统计员工实际出勤数据、明确考勤纪律、确保公司正常工作秩序,特制定本制度。2.0范围适用于公司除特聘人员以外的所有员工。3.0考勤管理权限3.1生产厂长、部长:负责对《月度考勤汇总表》进行最终审议、签准。3.2各部门部长、主任:负责监督本部门人员实际出勤情况,认真审核本部门各类考勤报表内容的真实性、准确性,每月对考勤表内容需仔细检查并签字,于每月6号前交至人事行政部。3.3人事行政部3.3.1负责公司各部门员工的考勤核对,对各部门月终考勤与考勤系统进行核对,对各部门月度考勤报表进行汇总编制,发现异常情况进行核查和处罚,处罚结果经人事行政部部长签核后以公告形式在公告栏发布。3.3.2负责每月4号前将考勤机内的考勤资料录入电脑汇总、核查;并于每月6号前督促各部门考勤员上交手工考勤月报表与考勤系统核对。3.3.3负责每月8号将各部门考勤异常信息反馈给部门考勤员(生产单位的于每月第一天反馈给生产考勤员),监督其检查并限定4小时内将核查过程及处理结果反馈给人事行政部。每月7号人事行政部对处理结果公告。3.3.4负责每月10号在公告栏发布各部门上月实际考勤情况。3.3.5负责每月12号前汇总编制各部门无异议的计时部分的月度考勤报表经副总签核后交至财务部,由财务部编制月工资表。3.3.6负责每月对各部门实际出勤状况进行核查,监督各部门打卡秩序及实际打卡情况,将各类违规情况按规定进行处罚并发布公告;3.4财务部:负责将人事行政部审核后的考勤报表作为薪资核算依据,于每月26日至30日发放上月工资(节假日顺延)。3.5稽核办:3.5.1负责对各部门成员实际出勤进行稽核,据“刷卡规定”稽核各部门人员实际刷卡情况,发现违规按规定开出处罚单并交人事行政部公告。3.5.2负责对各部门考勤员进行稽核,查核各类考勤报表是否据要求日期上报;发现考勤内容不实、考勤登记弄虚作假者,对考勤员按规定进行处分或报上级进行处理。4.0工作时间规定4.1公司主管级(兼职助理工程师除外)及以上人员、专业中级(含)以上人员每天工作时间以完成本职工作为目标来决定,每月可休息4天。如果休息日因工作需要加班,应提出加班申请,经厂长批准后可计算为加班。人事行政部依《加班申请单》计算加班时间,加班费计算方法由公司另行规定。4.2生产车间员工和办公室主管级以下人员每月休息2天,具体休息时间由生产部门确定。4.3助理工程师的加班费计算按公司另行规定执行。4.4每日工作时间:夏季上班时间(5月1日-9月30日)上午8:00-12:00下午14:00-18:00第2页共4页第1页共4页编号:时间:2021年x月x日书山有路勤为径,学海无涯苦作舟页码:第2页共4页冬季上班时间(10月1日-4月30日)上午8:00-12:00下午13:00-17:005.0刷卡规定5.1刷卡是每位员工出勤状况原始记录,也是核算工资的重要依据,公司全体人员每次上、下班都要按规定刷卡。部门管理人员刷指纹卡,其它员工刷IC卡。5.2全体员工上、下班时须由本人在电脑考勤系统刷卡,严禁由他人代为刷卡,违者双方均给予罚款50元/次。5.3上班期间因公外出不必刷卡,但必须填写《出差申请单》,按审批权限签准《出差申请单》交保安室,值勤保安见《出差申请单》后,可对外出当事人放行。保安须在《出差申请单》上记录出差者实际进出厂门时间,并于次日10:00前将《出差申请单》交至人事行政部,由人事对公务外出人员进行补卡。5.4两班制岗位员工,上班与下班各刷卡一次,但午餐时间必须刷卡。5.5转鼓岗位/连班岗位员工按实际上班、下班时间各刷卡一次,但午餐时间必须刷卡。5.6计件员工按正常上班时间刷卡,如需提前下班必须刷卡,由部门统一填写《签卡申请单》,按审批权限批准《签卡申请单》后,交给人事行政部作为考勤依据。5.7上班期间因公事(如公司举行会议、处理公司紧急事务等)延误刷卡,由本人填写《签卡申请单》,并按审批权限审核签准后递交人事行政部,人事行政部进行建档留底作为考勤或补卡依据。5.8员工因故忘记刷卡、遗失考勤卡的,应于当日内向直接上级汇报,由本人...

1、当您付费下载文档后,您只拥有了使用权限,并不意味着购买了版权,文档只能用于自身使用,不得用于其他商业用途(如 [转卖]进行直接盈利或[编辑后售卖]进行间接盈利)。
2、本站所有内容均由合作方或网友上传,本站不对文档的完整性、权威性及其观点立场正确性做任何保证或承诺!文档内容仅供研究参考,付费前请自行鉴别。
3、如文档内容存在违规,或者侵犯商业秘密、侵犯著作权等,请点击“违规举报”。

碎片内容

制造企业员工考勤管理制度范本

确认删除?
VIP
微信客服
  • 扫码咨询
会员Q群
  • 会员专属群点击这里加入QQ群
客服邮箱
回到顶部