电脑桌面
添加小米粒文库到电脑桌面
安装后可以在桌面快捷访问

国土资源部地质灾害资质审批、电子文档报送要求VIP免费

国土资源部地质灾害资质审批、电子文档报送要求_第1页
1/5
国土资源部地质灾害资质审批、电子文档报送要求_第2页
2/5
国土资源部地质灾害资质审批、电子文档报送要求_第3页
3/5
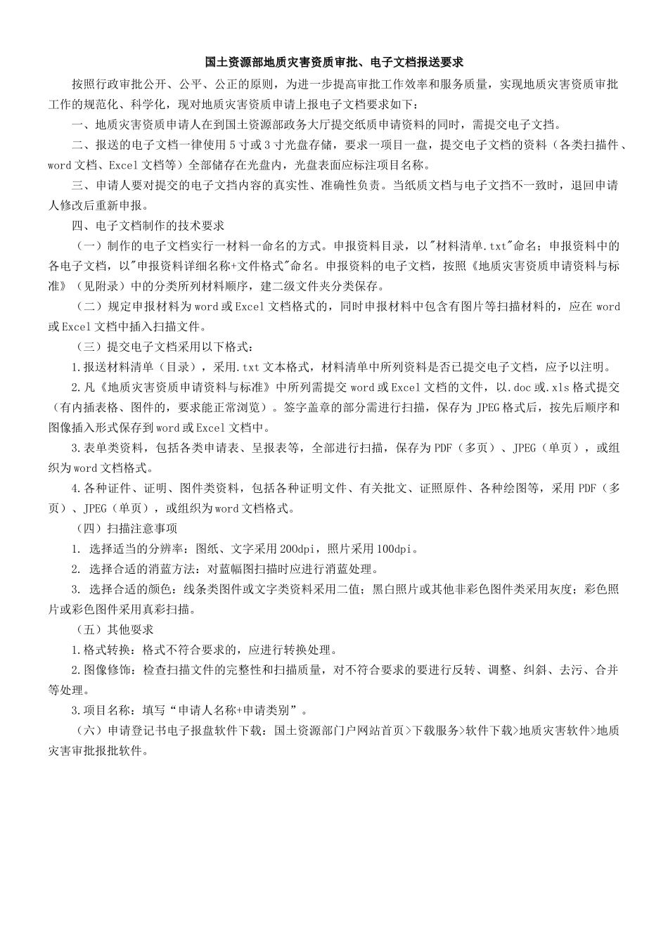
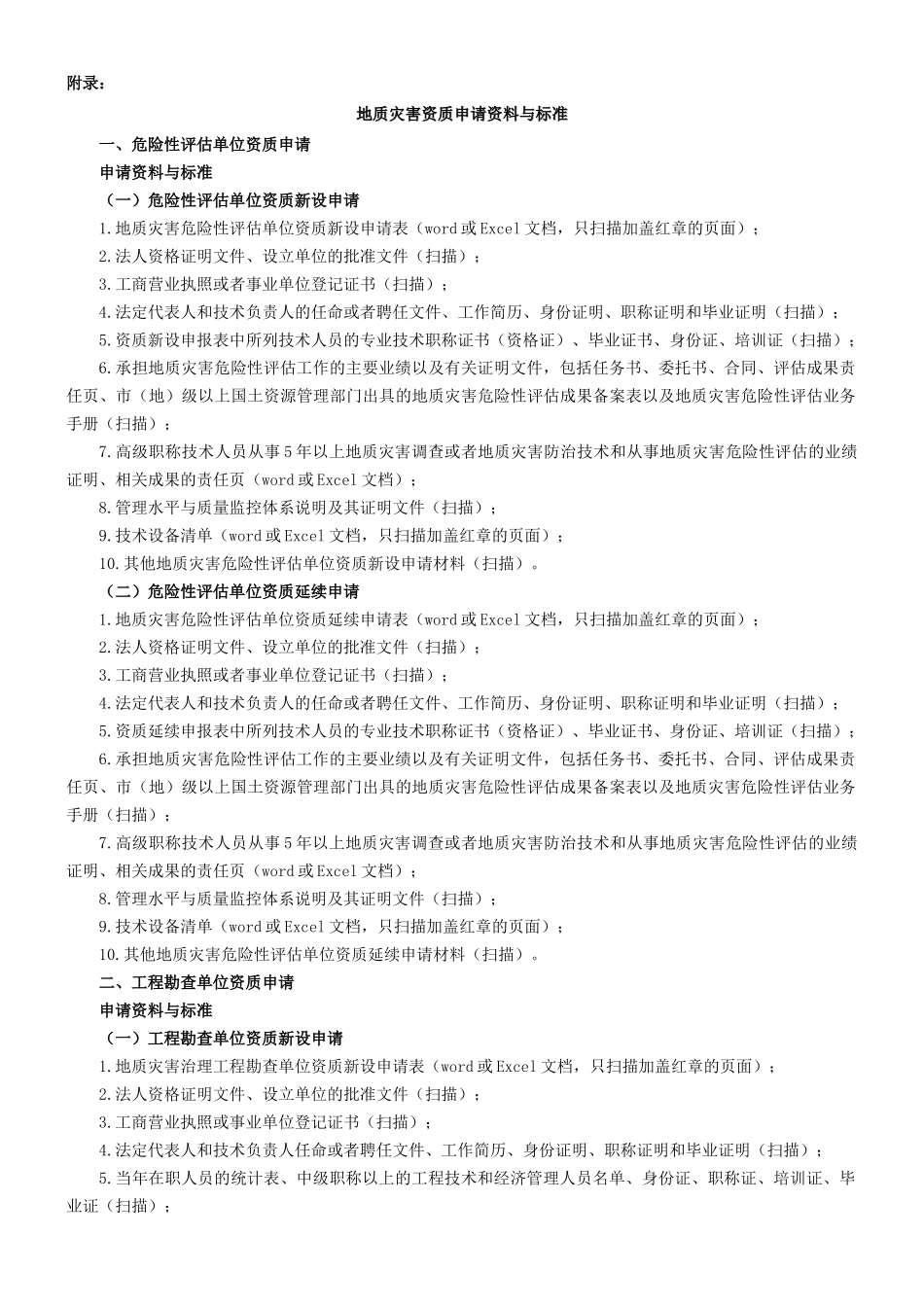
国土资源部地质灾害资质审批、电子文档报送要求国土资源部地质灾害资质审批、电子文档报送要求按照行政审批公开、公平、公正的原则,为进一步提高审批工作效率和服务质量,实现地质灾害资质审批工作的规范化、科学化,现对地质灾害资质申请上报电子文档要求如下:一、地质灾害资质申请人在到国土资源部政务大厅提交纸质申请资料的同时,需提交电子文挡。二、报送的电子文档一律使用5寸或3寸光盘存储,要求一项目一盘,提交电子文档的资料(各类扫描件、word文档、Excel文档等)全部储存在光盘内,光盘表面应标注项目名称。三、申请人要对提交的电子文挡内容的真实性、准确性负责。当纸质文档与电子文挡不一致时,退回申请人修改后重新申报。四、电子文档制作的技术要求(一)制作的电子文档实行一材料一命名的方式。申报资料目录,以"材料清单.txt"命名;申报资料中的各电子文档,以"申报资料详细名称+文件格式"命名。申报资料的电子文档,按照《地质灾害资质申请资料与标准》(见附录)中的分类所列材料顺序,建二级文件夹分类保存。(二)规定申报材料为word或Excel文档格式的,同时申报材料中包含有图片等扫描材料的,应在word或Excel文档中插入扫描文件。(三)提交电子文档采用以下格式:1.报送材料清单(目录),采用.txt文本格式,材料清单中所列资料是否已提交电子文档,应予以注明。2.凡《地质灾害资质申请资料与标准》中所列需提交word或Excel文档的文件,以.doc或.xls格式提交(有内插表格、图件的,要求能正常浏览)。签字盖章的部分需进行扫描,保存为JPEG格式后,按先后顺序和图像插入形式保存到word或Excel文档中。3.表单类资料,包括各类申请表、呈报表等,全部进行扫描,保存为PDF(多页)、JPEG(单页),或组织为word文档格式。4.各种证件、证明、图件类资料,包括各种证明文件、有关批文、证照原件、各种绘图等,采用PDF(多页)、JPEG(单页),或组织为word文档格式。(四)扫描注意事项1.选择适当的分辨率:图纸、文字采用20Odpi,照片采用100dpi。2.选择合适的消蓝方法:对蓝幅图扫描时应进行消蓝处理。3.选择合适的颜色:线条类图件或文字类资料采用二值;黑白照片或其他非彩色图件类采用灰度;彩色照片或彩色图件采用真彩扫描。(五)其他耍求1.格式转换:格式不符合要求的,应进行转换处理。2.图像修饰:检查扫描文件的完整性和扫描质量,对不符合要求的要进行反转、调整、纠斜、去污、合并等处理。3.项目名称:填写“申请人名称+申请类别”。(六)申请登记书电子报盘软件下载:国土资源部门户网站首页>下载服务>软件下载>地质灾害软件>地质灾害审批报批软件。附录:地质灾害资质申请资料与标准地质灾害资质申请资料与标准一、危险性评估单位资质申请申请资料与标准(一)危险性评估单位资质新设申请1.地质灾害危险性评估单位资质新设申请表(word或Excel文档,只扫描加盖红章的页面);2.法人资格证明文件、设立单位的批准文件(扫描);3.工商营业执照或者事业单位登记证书(扫描);4.法定代表人和技术负责人的任命或者聘任文件、工作简历、身份证明、职称证明和毕业证明(扫描);5.资质新设申报表中所列技术人员的专业技术职称证书(资格证)、毕业证书、身份证、培训证(扫描);6.承担地质灾害危险性评估工作的主要业绩以及有关证明文件,包括任务书、委托书、合同、评估成果责任页、市(地)级以上国土资源管理部门出具的地质灾害危险性评估成果备案表以及地质灾害危险性评估业务手册(扫描);7.高级职称技术人员从事5年以上地质灾害调查或者地质灾害防治技术和从事地质灾害危险性评估的业绩证明、相关成果的责任页(word或Excel文档);8.管理水平与质量监控体系说明及其证明文件(扫描);9.技术设备清单(word或Excel文档,只扫描加盖红章的页面);10.其他地质灾害危险性评估单位资质新设申请材料(扫描)。(二)危险性评估单位资质延续申请1.地质灾害危险性评估单位资质延续申请表(word或Excel文档,只扫描加盖红章的页面);2.法人资格证明文件、设立单位的批准文件(扫描);3.工商营业执照或者事业单位登记证书(扫描);4.法定代...

1、当您付费下载文档后,您只拥有了使用权限,并不意味着购买了版权,文档只能用于自身使用,不得用于其他商业用途(如 [转卖]进行直接盈利或[编辑后售卖]进行间接盈利)。
2、本站所有内容均由合作方或网友上传,本站不对文档的完整性、权威性及其观点立场正确性做任何保证或承诺!文档内容仅供研究参考,付费前请自行鉴别。
3、如文档内容存在违规,或者侵犯商业秘密、侵犯著作权等,请点击“违规举报”。

碎片内容

国土资源部地质灾害资质审批、电子文档报送要求

您可能关注的文档

确认删除?
VIP
微信客服
  • 扫码咨询
会员Q群
  • 会员专属群点击这里加入QQ群
客服邮箱
回到顶部