电脑桌面
添加小米粒文库到电脑桌面
安装后可以在桌面快捷访问

化妆品产品生产许可证换证实施细则VIP免费

化妆品产品生产许可证换证实施细则_第1页
1/55
化妆品产品生产许可证换证实施细则_第2页
2/55
化妆品产品生产许可证换证实施细则_第3页
3/55
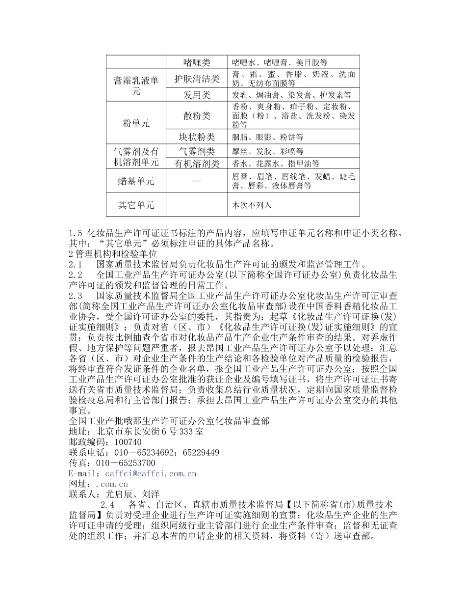
化妆品产品生产许可证换(发)证实施细则1总则·····························22管理机构和检验单位······················53企业取得化妆品生产许可证的必备条件··············84申请的受理··························95工厂生产条件审查·······················106产品检验···························117审定与发证··························128生产许可证的监督管理·····················139申诉·····························1510许可证换(发)证收费办法··················1511附则····························16化妆品产品生产许可证换(发)证实施细则1总则1.1为了加强化妆品的质量管理,做好化妆品产品生产许可证换(发)证工作,根据国务院授权国家质量技术监督局管理工业产品生产许可证工作的职能和国务院国发[1984]54号《工业产品生产许可证试行条例》、原国家经委经质[1984]526号《工业产品生产许可证管理办法》的有关规定,特制定本实施细则。1.2凡在中华人民共和国境内从事化妆品产品生产的所有企业和单位(以下简称企业),不论其性质和隶属关系如何,都必须取得生产许可证才具有生产该产品的资格。任何企业不得生产和销售无生产许可证的化妆品。1.3实施生产许可证管理的化妆品产品:适用于GB5296.3-1995《消费品使用说明化妆品通用标签》中对“化妆品”术语定义的产品。即:化妆品是以涂抹、喷洒或其他类似方法,施于人体表面(如表皮、毛发、指甲、口唇等),起到清洁、保养、美化或消除不良气味作用的产品,该产品对使用部位可以有缓和作用。1.4化妆品换(发)生产许可证的产品共分为一般液态类、膏霜乳液类、粉类、气雾剂及有机溶剂类、蜡基类和其它类,这6个申证单元,其作用仅限于换(发)生产许可证。根据产品特性,将前四个申证单元,分为若干申证小类。1.4.1一般液态类:不需经乳化的液体类化妆品,分为4小类。(1)护发清洁类;(2)护肤水类;(3)染烫发类;(4)啫喱类。1.4.2膏霜乳液类:需经乳化的膏、霜、脂、乳液类化妆品,分为2小类。(1)护肤清洁类;(2)发用类。1.4.3粉类:散粉、块状粉类化妆品,分为2小类。(1)散粉;(2)块状粉。1.4.4气雾剂及有机溶剂类:含有推进剂的气雾剂类化妆品和含有易燃易爆有机溶剂的化妆品,分为2小类。(1)气雾剂类;(2)有机溶剂类;1.4.5蜡基类:以蜡为主基料的化妆品。1.4.6其他类:不能归属于以上五类的产品。1.4.7化妆品产品申证单元表。未在表中列出的产品,应根据上述规定归属于相应申证单元:有申证小类的,归属申证小类。申证单元产品类型产品举例一般液态单元护发清洁类洗发液、洗发膏、发露、发油(不含推进剂)、摩丝(不含推进剂)、梳理剂、洗面奶、液体面膜等护肤水类护肤水、紧肤水、化妆水、收敛水、卸妆水、眼部清洁液、按摩液、护唇液、生发液、护肤精油、无纺布面膜等染烫发类染发剂、烫发剂等啫喱类啫喱水、啫喱膏、美目胶等膏霜乳液单元护肤清洁类膏、霜、蜜、香脂、奶液、洗面奶、无纺布面膜等发用类发乳、焗油膏、染发膏、护发素等粉单元散粉类香粉、爽身粉、痱子粉、定妆粉、面膜(粉)、浴盐、洗发粉、染发粉等块状粉类胭脂、眼影、粉饼等气雾剂及有机溶剂单元气雾剂类摩丝、发胶、彩喷等有机溶剂类香水、花露水、指甲油等蜡基单元—唇膏、眉笔、唇线笔、发蜡、睫毛膏、唇彩、液体唇膏等其它单元—本次不列入1.5化妆品生产许可证证书标注的产品内容,应填写申证单元名称和申证小类名称。其中:“其它单元”必须标注申证的具体产品名称。2管理机构和检验单位2.1国家质量技术监督局负责化妆品生产许可证的颁发和监督管理工作。2.2全国工业产品生产许可证办公室(以下简称全国许可证办公室)负责化妆品生产许可证的颁发和监督管理的日常工作。2.3国家质量技术监督局全国工业产品生产许可证办公室化妆品生产许可证审查部(简称全...

1、当您付费下载文档后,您只拥有了使用权限,并不意味着购买了版权,文档只能用于自身使用,不得用于其他商业用途(如 [转卖]进行直接盈利或[编辑后售卖]进行间接盈利)。
2、本站所有内容均由合作方或网友上传,本站不对文档的完整性、权威性及其观点立场正确性做任何保证或承诺!文档内容仅供研究参考,付费前请自行鉴别。
3、如文档内容存在违规,或者侵犯商业秘密、侵犯著作权等,请点击“违规举报”。

碎片内容

化妆品产品生产许可证换证实施细则

您可能关注的文档

确认删除?
VIP
微信客服
  • 扫码咨询
会员Q群
  • 会员专属群点击这里加入QQ群
客服邮箱
回到顶部