电脑桌面
添加小米粒文库到电脑桌面
安装后可以在桌面快捷访问

建筑电气安装工程技术交底(5页)VIP免费

建筑电气安装工程技术交底(5页)_第1页
1/4
建筑电气安装工程技术交底(5页)_第2页
2/4
建筑电气安装工程技术交底(5页)_第3页
3/4
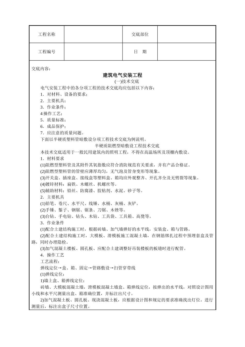
工程名称交底部位工程编号日期交底内容:建筑电气安装工程(一)技术交底电气安装工程中的各分项工程的技术交底均应包括以下内容:1.对材料、设备的要求;2.主要机具;3.作业条件;4操作工艺;5.质量标准;6.成品保护;7.应注意的质量问题。下面以半硬质塑料管暗敷设分项工程技术交底为例说明。半硬质阻燃型暗敷设工程技术交底本技术交底适用于一般民用建筑内的照明工程,不得在高温场所及顶棚内敷设。1.材料要求(1)阻燃型塑料管及其附件其氧指数应符合消防规范有关要求,并有产品合格证。(2)阻燃型塑料管的管壁应薄厚均匀,无气泡及管身变形等现象。(3)开关盒、插座盒、接线盒等塑料盒、箱均应外观整齐、开孔齐全及无劈裂等现象。(4)镀锌材料:扁铁、木螺丝、机螺丝等。(5)辅助材料:铅丝、防腐漆、胶粘剂、水泥、砂子等。2.主要机具(1)铅笔、卷尺、水平尺、线锤、水桶、灰桶、灰铲。(2)手锤、錾子、钢锯、锯条、刀锯、木锉等。(3)台钻、手电钻、钻头、木钻、工具袋、工具箱、高凳等。3.作业条件(1)配合土建结构施工时,根据砖墙、加气墙弹好的水平线,安装盒、箱与管路。(2)配合土建结构施工时,大模板、滑模板施工混凝土墙,在钢筋绑扎过程中预埋套盒及管路,同时办理隐检。(3)加气混凝土楼板、圆孔板、应配合土建调整好吊装楼板的板缝时进行配管。4.操作工艺工艺流程:弹线定位→盒、箱、固定→管路敷设→扫管穿带线(1)弹线定位:1)墙上盒、箱弹线定位:砖墙、大模板混凝土墙,滑模板混凝土墙盒、箱弹线定位,按弹出的水平线,对照设计图用小线和水平尺测量出盒、箱准确位置,并标注出尺寸。2)加气混凝土板、圆孔板、现浇混凝土板,应根据设计图和规定的要求准确找出灯位。进行测量后,标注出盒子尺寸位置。工程名称交底部位工程编号日期(2)盒、箱固定:1)盒、箱固定应平正、牢固,灰浆饱满,纵横坐标准确。2)砖盒稳住盒、箱:A.预留盒、箱孔洞:首先按设计图加工管子长度,配合瓦工施工,在距盒箱的位置约300mm处,预留出进入盒、箱的长度,将管子甩在预留孔外,端头堵好。等稳住盒、箱时,一管一孔的穿入盒、箱。B.剔洞稳住盒、箱,再接短管:按弹出水平线,对照设计图找出盒、箱的准确位置,然后剔洞,所剔孔洞应比盒、箱稍大一些。洞剔好后,先用水把洞内四壁浇湿,并将洞中杂物清理干净。依照管路的走向敲掉盒子的敲落孔,再用高标号的水泥砂浆将盒、箱按要求稳入洞中,待水泥砂浆凝固后,再接短管入盒、箱。3)大模板混凝土墙稳住盒、箱:A.预留箱套或箱体固定在钢筋上。B.用穿筋盒直接固定在钢筋上。4)滑模板混凝土墙稳住盒、箱;A.预留孔洞,下套盒、箱,然后拆除套,再稳住盒、箱;B.用螺丝将盒、箱固定在扁铁上,然后再将扁铁焊在钢筋上,或直接用穿筋盒固定在钢筋上,并根据墙的厚度焊好支撑钢筋。5)加气混凝土板:圆孔板稳住灯头盒。标注灯位的位置,先打孔,然后由下向上剔洞,洞口下小上大。将盒子配上相应的固定体放入洞中,并固定好吊板,待配管后,用高标号水泥砂浆稳住。(3)管路敷设:1)配管要求:A.半硬质塑料管的连接可采用套管粘接法和专用端头进行连接。套管的长度不应小于管直径的三倍,接口处应该用胶粘剂粘接牢固。B.敷设管路时,应尽量减少弯曲。当线路的直线段的长度超过15m时,或直角弯有3个且长度超过8m,均应在中途装设接线盒。C.暗敷设应在土建结构施工中,将管路埋入墙体和楼板内。局部剔槽敷管应加以固定并用高标号水泥砂浆保护,保护层不得小于15mm。D.在加气混凝土板内剔槽敷管时,只允许沿板缝剔槽,不允许剔横槽及剔断钢筋。同时剔槽的宽度不得大于15mm。E.滑模板内的竖向立管不许有接头。F.管子最小弯曲半径,管子弯曲处的弯扁度应符合质量评定标准的要求。2)砖墙敷管:A.管路连接。可采用套管粘接法或端头连接。接头处应固定牢固。管路应随同砌砖工序同步砌筑在墙体内。B.管进盒、箱连接:可采用粘接或端头连接。管进入盒、箱不允许内进外出,应与盒、箱里口平齐,一管一孔,不允许开长孔。3)大模板混凝土墙、滑模板混凝土墙配管时,应先将管口封堵好,管穿盒内不断头,管路沿着钢筋内侧敷设,并用铅丝将管绑扎在...

1、当您付费下载文档后,您只拥有了使用权限,并不意味着购买了版权,文档只能用于自身使用,不得用于其他商业用途(如 [转卖]进行直接盈利或[编辑后售卖]进行间接盈利)。
2、本站所有内容均由合作方或网友上传,本站不对文档的完整性、权威性及其观点立场正确性做任何保证或承诺!文档内容仅供研究参考,付费前请自行鉴别。
3、如文档内容存在违规,或者侵犯商业秘密、侵犯著作权等,请点击“违规举报”。

碎片内容

建筑电气安装工程技术交底(5页)

确认删除?
VIP
微信客服
  • 扫码咨询
会员Q群
  • 会员专属群点击这里加入QQ群
客服邮箱
回到顶部