电脑桌面
添加小米粒文库到电脑桌面
安装后可以在桌面快捷访问

快捷连锁酒店房务部规程规范操作标准培训(SOP)VIP免费

快捷连锁酒店房务部规程规范操作标准培训(SOP)_第1页
1/28
快捷连锁酒店房务部规程规范操作标准培训(SOP)_第2页
2/28
快捷连锁酒店房务部规程规范操作标准培训(SOP)_第3页
3/28
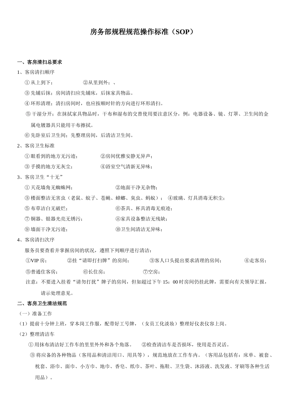
房务部规程规范操作标准(SOP)一、客房清扫总要求1、客房清扫顺序①从上到下;②从里到外;、③先铺后抹;房间清扫应先铺床,后抹家具物品。④环形清理;清扫房间时,也应按顺时针的方向进行环形清扫。⑤干湿分开;在抹拭家具物品时,干布和湿布的交替使用要注意区分,例:电器设备、镜、灯罩、卫生间的金属电镀器具只能用干布擦拭。⑥先卧室后卫生间;先整理房间,后清洁卫生间。2、客房卫生标准①眼看到的地方无污迹;②房间优雅安静无异声;③手摸的地方无灰尘;④浴室空气清新无异味;3、客房卫生“十无”①天花墙角无蜘蛛网;②地面干净无杂物;③楼面整洁无害虫(老鼠、蚊子、苍蝇、蟑螂、臭虫、蚂蚁);④玻璃、灯具消毒无积尘;⑤布草洁白无破烂;⑥茶具、杯具消毒无痕迹;⑦铜器、银器光亮无锈污;⑧家具设备整洁无残缺;⑨墙面干净无污迹;⑩卫生间清洁无异味;4、客房清扫次序服务员要查看并掌握房间的状况,遵照下列顺序进行清洁:VIP①房;②挂“请即打扫牌”的房间;③客人口头提出要求清理的房间;④走客房;⑤普通住客房;⑥长住房;⑦空房;注意:不要进入挂着“请勿打扰”牌子的房间,但如超过下午15:00时房间仍挂此牌,需要向有关领导汇报,请示处理意见。二、客房卫生清洁规范(一)准备工作(1)提前十分钟上班,穿本岗工作服,配带好工号牌,(女员工化淡妆)整理好仪表仪容上岗。(2)整理清洁车①用抹布清洁好工作车的里里外外和各个角落。②检查清洁车是否损坏,使用是否灵活。③将应备的各种物品(客用品和清洁用口、用具等),规范地放在工作车内。(客用品包括有:床单、被套、枕套、浴巾、面巾、小方巾、地巾、香皂、纸巾、茶叶、拖鞋、卫生袋、沐浴液、洗发液、牙刷等各种生活用品)。(3)检查吸尘吸各部件是否完好,是否有损坏、漏电等情况,将尘代倒干净(定期更换尘袋),准备操作时,禁止湿手操作,以免触电。(4)准备工作就绪后,注意将清洁车和吸尘器推放在楼层走廊一侧,以免影响客人进出。房务工作车的准备步骤和做法:步骤做法和要点备注1、擦拭工作车1、用半湿的毛巾里外擦拭一遍2、检查工作车是否有破损2、挂好布草袋和垃圾袋对准车把上的挂钩,注意牢固地挂紧3、将干净布草放在车架中1、床单放在布草车的最下格2、“四巾”放在布草车的上面两格4、摆放房间用品将客用消耗品整齐地摆放在布草车的顶架上5、准备好清洁篮1、准备好工作手套2、准备好干、湿抹巾、百洁布、毛刷等3、准备好各种清洁剂和消毒剂工作车是客房清洁员清理房间最重要的一种工具,有三层或四层大小不同的规格,工作车上所放置的物品不宜太多,以免影响美观及增加推进的难度。工作时应将工作车停放在紧靠客房门口,开口向内侧。(二)房间清洁规范1、清洁程序(13字)12345678910111213进开撤扫铺擦洗添归检拖(吸)关登2、清洁操作规范(走客房)(1)进——进入客房①准备进房——将清洁车和吸尘器放在要进入的房间对面的走廊边上。观察室外情况,包括:门框、门扇、门柄、房间号码牌的清洁程度,有无破损,发现破损,要做好登记,注意严禁通过视镜孔向房内窥视。②若房间挂着“请勿打扰”牌或灯光显示“请勿打扰”灯时,不要进入房间和敲门(住房)③敲门(不可按门铃,门铃是供客人使用的),手指微弯曲,以中指第二骨节部位在房门表层轻敲三下,时间节奏为半秒钟,并报称:“您好,服务员”,后正面向着房门,站立在房门外正中位置,距房门40厘米处,目光平视开门线,敲门5秒钟内自报部门或工作职务。④第二次敲门(在无人应答的情况下)操作规范同上。⑤开门(在仍无人应答的情况下)将钥匙放在感应器上,听到磁的一声,亮了绿灯,轻握门柄将门轻轻开启。开门时在房门口再报一次职务,如客人在房,须征得客人答允后方可进入房内,如问候后无人应答,5秒钟后即可进入房间。⑥敞开房门,在清洁客房的整个过程中,房门始终要敞开着。⑦填表,在卫生班表上填写开始做房的时间。注意:①勿用拳头或手掌拍打门,要体现文明服务,敲门太急促,会令客人感到服务冒失,报称的声调要适度,报称时不要低下头或东张西望。②姿势要自然,即使遇上客人也不失大方。③开门切...

1、当您付费下载文档后,您只拥有了使用权限,并不意味着购买了版权,文档只能用于自身使用,不得用于其他商业用途(如 [转卖]进行直接盈利或[编辑后售卖]进行间接盈利)。
2、本站所有内容均由合作方或网友上传,本站不对文档的完整性、权威性及其观点立场正确性做任何保证或承诺!文档内容仅供研究参考,付费前请自行鉴别。
3、如文档内容存在违规,或者侵犯商业秘密、侵犯著作权等,请点击“违规举报”。

碎片内容

快捷连锁酒店房务部规程规范操作标准培训(SOP)

确认删除?
VIP
微信客服
  • 扫码咨询
会员Q群
  • 会员专属群点击这里加入QQ群
客服邮箱
回到顶部