电脑桌面
添加小米粒文库到电脑桌面
安装后可以在桌面快捷访问

发展重点和规划布局VIP免费

发展重点和规划布局_第1页
1/10
发展重点和规划布局_第2页
2/10
发展重点和规划布局_第3页
3/10
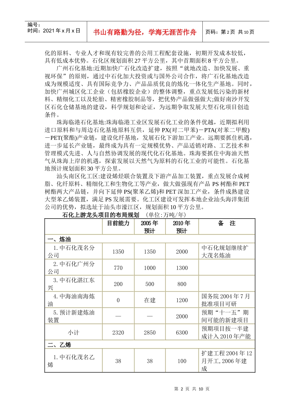
第1页共10页编号:时间:2021年x月x日书山有路勤为径,学海无涯苦作舟页码:第1页共10页发展重点和规划布局一、发展重点重点建设5个炼油项目、5个乙烯项目和5个石化基地(附表一)。(一)5个炼油项目1.中石化茂名分公司炼油扩建2.中石化广州分公司炼油改造3.中石化湛江东兴炼油改造4.中海油新建惠州1200万吨/年炼油项目5.规划“十一五”期间再新建2000万吨/年炼油装置(二)5个乙烯项目1.中石化茂名乙烯扩建2.中石化广州乙烯扩建新装置3.中海壳牌惠州南海石化80万吨/年乙烯项目4.争取新建汕头乙烯项目5.规划“十一五”期间再新建200万吨/年乙烯装置(三)5个石化基地1.惠州大亚湾石化区2.茂湛沿海重化产业带3.广州石化基地4.崖门口沿岸重化产业带5.汕潮揭沿海化工基地二、建设石化工业基地建设沿海石化产业带,在沿海地区集中布局建设5个石化基地:惠州大亚湾石化区、茂湛沿海重化产业带(茂名石化区、湛江石化等)、广州石化基地(包括广石化扩建、南沙石化及储运基地)、崖门口沿岸重化产业带(珠海西区临港石化基地、江门新会东区银洲湖一带)、汕潮揭沿海化工基地(汕头南区化工区、潮州饶平、揭阳惠来沿海等),近期抓紧做好规划和组织论证工作。积极做好石化工业基地的招商引资,精心组织建设:惠州大亚湾石化区:定位为世界一流的综合性化工区。发挥大型石化项目的产业带动和聚集效应,产业规划包括1200万吨炼油项目、南海石化80万吨乙烯项目、100万吨芳烃项目,围绕C4馏分的深加工、乙二醇装置副产品后续加工、苯乙烯的后续加工、C5馏分的综合利用、塑料深加工等5条产业链发展下游产品项目,产品主要面向珠江三角洲和东南沿海地区。按照一体化的原则规划化工仓储码头、管廊、工业气体、蒸汽供应、水处理和固废处理等基础设施,实现区内能源集中供给、原料互供、三废集中处理、物流等公用设施共享。石化区规划面积28平方公里,规划到2010年总投资800亿元,基本建成石化区。茂名石化区:在现有产业基础上突出炼油、芳烃、合成材料等大宗原料的生产,建设成为具有世界影响力、投资成本较低的石化区。茂名是我国距西南市场最近、港口条件也较好的石化基地,以茂名至昆明西南成品油管线和湛江至茂名至珠江三角洲成品油管道工程建设为契机,扩大炼油和乙烯生产能力。区内茂名乙烯2006年将扩建至80万吨/年,规划首期利用乙烯工厂周边土地和现有公用工程设施,建设大型芳烃联合装置和石化下游加工项目。石化区依托茂名石第2页共10页第1页共10页编号:时间:2021年x月x日书山有路勤为径,学海无涯苦作舟页码:第2页共10页化的原料、专业人才和现有较完善的公用工程配套设施,初期开发成本较低,具有低成本优势。石化区规划面积27平方公里,其中首期面积8平方公里。广州石化基地:近期加快广石化改造扩建,按照“就地改造、加快发展、重视环保”的原则,通过中石化加大投资或与国外公司合作,将广石化基地改造成为规模适度、具有国际竞争力、产品品质优良的炼化一体化生产基地。同时,加快广州城区化工企业(包括橡胶企业)的整体调整,重点发展低污染的新材料、精细化工以及轮胎、精密橡胶制品等,把优势产品做强做大;做好南沙开发区石化仓储基地的建设,科学规划和论证,为远期争取发展大型石化项目创造条件。珠海临港石化基地:珠海临港工业区发展石化工业的条件优越,近期拟利用进口原料和与周边石化基地原料互供,延伸PX(对二甲苯)-PTA(对苯二甲酸)-PET(聚酯)产业链,建设化纤基地,发展石化下游加工产业。远期要抓住机遇,进一步延长产业链,最终成为具有一定规模优势、产品适销对路、工艺技术和管理模式先进、人与自然协调发展的现代化石化基地。珠海要抓住中海油天然气从珠海上岸的机遇,探索发展以天然气为原料的石化工业的可能性。石化基地预计规划面积30平方公里。汕头南区化工区:建设烯烃联合装置及下游产品加工装置,重点发展合成树脂、化纤原料、精细化工和生物化工等产业,做大做强现有产品PS树酯和PET树酯两大产品链,并向下延伸PS(聚苯乙烯)和PET深加工产业,条件成熟建设大型苯乙烯装置,满足PS发展需要。化工区建设可发挥本地企业汕头海洋集团公司的优势,拟选址于汕头市濠江区,...

1、当您付费下载文档后,您只拥有了使用权限,并不意味着购买了版权,文档只能用于自身使用,不得用于其他商业用途(如 [转卖]进行直接盈利或[编辑后售卖]进行间接盈利)。
2、本站所有内容均由合作方或网友上传,本站不对文档的完整性、权威性及其观点立场正确性做任何保证或承诺!文档内容仅供研究参考,付费前请自行鉴别。
3、如文档内容存在违规,或者侵犯商业秘密、侵犯著作权等,请点击“违规举报”。

碎片内容

发展重点和规划布局

确认删除?
VIP
微信客服
  • 扫码咨询
会员Q群
  • 会员专属群点击这里加入QQ群
客服邮箱
回到顶部