电脑桌面
添加小米粒文库到电脑桌面
安装后可以在桌面快捷访问

博物馆行业监测与发展趋势预测报告VIP免费

博物馆行业监测与发展趋势预测报告_第1页
1/66
博物馆行业监测与发展趋势预测报告_第2页
2/66
博物馆行业监测与发展趋势预测报告_第3页
3/66
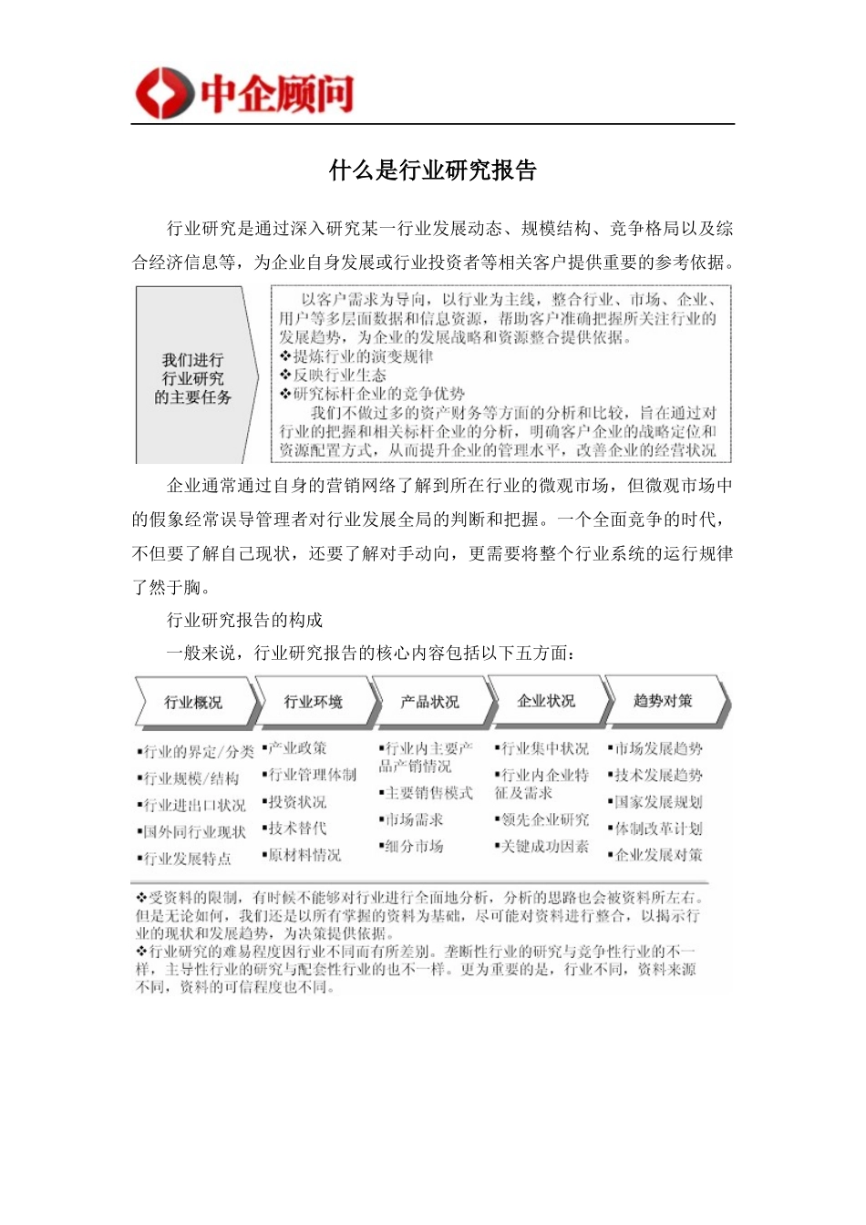
博物馆什么是行业研究报告行业研究是通过深入研究某一行业发展动态、规模结构、竞争格局以及综合经济信息等,为企业自身发展或行业投资者等相关客户提供重要的参考依据。企业通常通过自身的营销网络了解到所在行业的微观市场,但微观市场中的假象经常误导管理者对行业发展全局的判断和把握。一个全面竞争的时代,不但要了解自己现状,还要了解对手动向,更需要将整个行业系统的运行规律了然于胸。行业研究报告的构成一般来说,行业研究报告的核心内容包括以下五方面:行业研究的目的及主要任务行业研究是进行资源整合的前提和基础。对企业而言,发展战略的制定通常由三部分构成:外部的行业研究、内部的企业资源评估以及基于两者之上的战略制定和设计。行业与企业之间的关系是面和点的关系,行业的规模和发展趋势决定了企业的成长空间;企业的发展永远必须遵循行业的经营特征和规律。行业研究的主要任务:解释行业本身所处的发展阶段及其在国民经济中的地位分析影响行业的各种因素以及判断对行业影响的力度预测并引导行业的未来发展趋势判断行业投资价值揭示行业投资风险为投资者提供依据2014-2020年中国博物馆行业监测与发展趋势预测报告【出版日期】2014年【交付方式】Email电子版/特快专递【价格】纸介版:7000元电子版:7200元纸介+电子:7500元【订购电话】电话:400-600-8596010-86825756传真:010-60343813【报告超链】报告摘要及目录近年来,随着全国博物馆免费开放的力度不断加大,越来越多民众享受到这种公共福利。有些省份博物馆观众增量达到免费开放前的数倍。观众结构也呈多元化趋势,其中低收入群体、老人、外来务工人员和残疾人等观众群体明显增加。"十一五"时期,博物馆事业快速发展,博物馆免费开放取得重大突破,博物馆事业对外交流合作成绩斐然,有力推动了中华文化走向世界。尽管中国博物馆建设已经取得较好成绩,但与西方发达国家相比,中国博物馆的发展水平和社会影响力还有待提高。"十二五"期间,中国将构建以中央、地方共建国家级博物馆和一、二、三级博物馆为骨干、国有博物馆为主体、专题性博物馆和民办博物馆为补充的博物馆体系。博物馆事业既进入了加速发展的"黄金机遇期",也进入了保护压力不断累积、保护形势依然严峻的"矛盾凸显期"。随着部分省市"博物馆城"建设规划的出台及国有博物馆的免费开放,国内的博物馆尤其是民办博物馆越来越重视对博物馆市场的研究,一大批国内优秀的博物馆迅速崛起,逐渐成为中国乃至全球博物馆中的翘楚。目前,全国备案博物馆3866家,其中国有博物馆3219家(文物行政部门管理的国有博物馆2560家,其他行业性国有博物馆659家),民办博物馆647家。对比2011年度全国备案博物馆3589家,在2012年一年间,全国博物馆总数增长了277家、增速为7.72%,比2011年的增长337家、增速10.36%,速度略有放缓。其中:文物部门管理的国有博物馆增长了87家,增速为3.52%;其他行业性国有博物馆增长了78家,增速为13.43%;民办博物馆增长了112家,增速为20.93%。民办博物馆增长数占全部增长总数的40.4%,增速居三类博物馆之首。文物部门管理的国有博物馆的收入名录率为89.5%,其他行业性国有博物馆的收入名录率为83.6%,民办博物馆的收入名录率为74.0%,与此同时,博物馆在类型上更趋多样化。除了常见的综合性、历史类、自然类、艺术类外,更是出现了综合数字博物馆、生态博物馆、社区博物馆等一些新形态博物馆。过去的博物馆主要是历史和文物的陈列,更像教科书,现在要让博物馆更加贴近生活。我国博物馆由文物藏品为主转而向多品类收藏扩展,历史类、综合类、艺术类、自然类、地矿类、科技类、民族民俗类等多种类型博物馆竞相辉映,加剧了博物馆界的日益竞争。"十二五"末,全国博物馆总数将达到4000个,免费开放博物馆、纪念馆总数达到2500个,国家一二三级博物馆总数达到800个,法人治理结构规范化、管理专业化的民办博物馆建设率达到10%。全国博物馆年均举办陈列展览达到1万个以上,年接待观众达到5亿人次以上,每年在国(境)外举办120个中国文物展览,每年引进50个国(境)外文物展览。"十二五"末,将基本形成以中央地方共建国家级博物...

1、当您付费下载文档后,您只拥有了使用权限,并不意味着购买了版权,文档只能用于自身使用,不得用于其他商业用途(如 [转卖]进行直接盈利或[编辑后售卖]进行间接盈利)。
2、本站所有内容均由合作方或网友上传,本站不对文档的完整性、权威性及其观点立场正确性做任何保证或承诺!文档内容仅供研究参考,付费前请自行鉴别。
3、如文档内容存在违规,或者侵犯商业秘密、侵犯著作权等,请点击“违规举报”。

碎片内容

博物馆行业监测与发展趋势预测报告

确认删除?
VIP
微信客服
  • 扫码咨询
会员Q群
  • 会员专属群点击这里加入QQ群
客服邮箱
回到顶部